
2022年,中国人民银行印发《金融科技发展规划(2022-2025年)》,强调“全面加强数据能力建设,在保障安全和隐私前提下推动数据有序共享与综合应用”以及“健全安全高效的金融科技创新体系,搭建业务、技术、数据融合联动的一体化运营中台,建立智能化风控机制,全面激活数字化经营新动能。”金融数字化转型将助力我国金融行业实现整体水平与核心竞争力跨越式提升。
2022年1月,银保监会发布《银行业保险业数字化转型的指导意见》,明确指出:“提高新技术应用和自主可控能力。密切持续关注金融领域新技术发展和应用情况,提升快速安全应用新技术的能力。鼓励有条件的银行保险机构组织专门力量,开展前沿技术研究,探索技术成果转化路径,培育金融数字技术生态。坚持关键技术自主可控原则,对业务经营发展有重大影响的关键平台、关键组件以及关键信息基础设施要形成自主研发能力,降低外部依赖、避免单一依赖。加强自主研发技术知识产权保护。加强技术供应链安全管理。鼓励科技领先的银行保险机构向金融同业输出金融科技产品与服务。”
金融行业正在通过信创实验室等创新方式开展信创建设,2020年以来,由科研院所、企业厂商和业内专家牵头,汇集多方力量,在行业内建立起多个金融信创实验室,信创生态得到了不断丰富。
表1. 金融行业信创实验室情况

证监会于2021年8月30日正式发布《证券期货业网络安全等级保护基本要求》(JR/T0060-2021)和《证券期货业网络安全等级保护测评要求》(JR/T0067-2021)2项金融行业标准,适用机构范围囊括证券、期货、基金、资管等主要市场参与者。
表2. 证券期货业等保要求

“证标2.0”发布并实施后,证券期货业机构将优先参考“证标2.0”进行安全建设。对于“证标1.0”中已增强细化的条款,摘抄出仍然适用于当下的条款项合并至“证标2.0”中,删除过时或不再适用的条款项,新增与当前关注热点或薄弱点相适应的条款项。“证标2.0”发布并实施后,“证标1.0”同步作废不再参考。
图1. 金融行业网络安全标准比较

中国人民银行先后发布《金融科技(FinTech)发展规划(2019-2021年)》和《金融科技发展指标》,规划指出到2021年,建立健全我国金融科技发展的“四梁八柱”,进一步增强金融业科技应用能力,实现金融与科技深度融合、协调发展。根据亿欧智库发布报告,金融行业与党政行业为信创行业渗透率第一梯队,作为八大重点行业之一,金融行业的自主性和安全性事关国计民生,是信创建设最为重要的细分市场之一。
图2. 金融行业位于信创产业渗透第一梯队

金融行业信创同时有效带动新一轮IT基础设施建设,银行业整体IT投入出现较大幅度增长。根据赛迪顾问数据,2020年度中国银行业整体IT投资规模达到1906.6亿元,同比2019年增长30.7%,中国银行业IT投入规模将于2021年达到2450亿元,并于2025年达到5961亿元,复合增长率达到24.89%。信创作为银行现阶段最为重要的信息基础设施建设项目之一,将有效撬动整个金融IT市场增长。
图3. 中国银行业IT投入规模预测(亿元)

金融行业同时拥有稳定且具规模的支付能力,根据深交所官网公示信息,信创相关采购已成交易所信息化建设的主要支出方向之一,采购项目包括硬件端的服务器、存储、网安硬件和软件端的操作系统、电子公文等,多个项目达到千万级。
表3. 深交所信创项目采购情况

各大银行的金融科技投入呈现逐年增长的态势,工农中建交及邮储六大银行2021年金融科技投入总计1075亿元,每年金融科技投入占营收比重均在3%左右。金融科技正在重塑传统金融行业的获客方式和效率管理模式,帮助企业实现降本增效的经营目标,形成差异化竞争优势,近年来主要金融机构向金融科技资金倾斜力度及资源和人才支持正在不断加大,交通银行、兴业银行等机构金融科技投入占全年营收比重均出现同比上升。
表4. 各大银行2021年金融科技投入

图4. 科技已成为保险获客的重要方式之一

金融行业对前沿技术显示了较高的关注,根据艾瑞统计及预测,银行对前沿科技的采购力度不断加大,所关注的科技领域也在不断更新与丰富,并根据业务需求和法规需求进行灵活调整,2020-2022年云计算、AI与大数据是重点投入方向,对区块链、RPA/IPA、数字中台和数据治理等技术的接受度有望进一步提升。
图5. 2020-2024年中国银行业前沿科技外部采购支出规模及结构

(一)技术架构需求:信创是融入技术发展需求的有机改造
与其他重点行业相区别,我国金融行业是最早开展信息化建设的行业之一,2003年前后,国内商业银行即开始新核心系统的建设工作,从需求端来看,彼时银行业业务更迭需求慢,且风控要求不及如今;从供给方来看,彼时的IBM、Oracle、EMC为代表的国际主流IT厂商可提供高性能及完整的解决方案,使得银行业在早期采购中较少选择国产产品。
表5. 我国银行业IT建设发展历程

图6. IBMZ系列大型机全球收入(十亿美元)

集中式架构下,银行一般采用集中式交易和集群式数据库等配置以保障系统的强一致性和安全性,性能上采用纵向扩展的方式即通过增加单机的资源配置来提升系统的处理能力,通过硬件设备和基础软件的集群机制来提升系统的可用性。同时,集中式架构下IT系统通常以“黑盒模式”交付,依赖原厂运维,业务方可操控性不足。
图7. 阿里“去IOE”工程历程

随着金融科技的快速发展,尤其是移动互联网和云计算时代的到来,银行的IT需求较过去产生了较大变化,金融行业需要提升自身的开放性、敏捷性和可拓展性:
1)业务需求快速变化,互联网金融业务模式创新层出不穷,需要业务功能快速优化迭代;
2)存在浪涌式并发交易高峰,如“双十一”等大型在线促销活动;
3)服务支撑能力需增强,互联网金融业务强调生态及场景化,以用户体验为本,在场景化、生态体系建设上需更完善;
4)加强金融网络安全风险管控,需要健全金融网络安全应急管理体系,优化金融业灾难备份系统布局,提升金融业信息系统业务连续性。加强网络安全态势感知,动态监测分析网络流量和网络实体行为;
5)提升国产化程度,提高自主可控能力。
而传统的集中式架构多基于IBM大型机构建,多为集中式核心系统架构,并发交易处理能力有限,业务需求响应不足,同时维护成本高,从基础硬件到基础软件都难以实现自主可控,无法满足金融机构提升业务效率、提高灵活性,同时降低开发和维护成本的需求。业务需求、技术革新需求和自主可控需求等多因子共同作用,发力撬动新一轮银行IT,银行进入分布式架构对集中式架构的替换周期。
图8. 阿里“去IOE”工程

银行IT系统可分为核心业务系统和外围业务系统,其中核心系统处理存款、贷款业务与账务处理,核心系统以基础与核心的角色为前后端业务进行信息交互,是整个银行信息系统的基础和核心。
根据亿欧智库,银行核心业务系统经历了从“胖核心”到“瘦核心”的精简;银行整体架构经历了从“瘦核心+大外围(集中式架构)”模式到“中台化+轻前台(分布式架构)”的转变。目前大部分商业银行依旧维持集中式架构或集中式与分布式并行架构。
图9. 银行IT系统分为核心业务系统和外围业务系统

表6. 银行IT迭代下的基础技术需求

银行分布式架构具有其鲜明的优势,分布式架构带来灵活的扩展能力,可帮助银行快速衍生新业务,并进行定制化的维护与开发;高并发和强数据处理能力适应于如今的海量在线交易时代,保障整个系统的高可用;个性化的部署能力,方便裁剪,可灵活地满足用户的个体需求。
表7. 银行分布式系统能力及优势

根据《金融界》报道,邮储银行分布式新核心系统投产以来,新核心系统整体性能提升了100%,全局路由查询能力提升了50%,插入/更新能力提升了10%。2022年4月23日,邮储银行新一代个人业务核心系统全面投产上限,率先同时采用企业级业务建模和分布式微服务架构,基于国产硬件、国产操作系统和国产数据库全新打造。
邮储银行将进行超6亿个人客户的在线迁移,该系统具有以下特点:
①按照“解耦—重构—复用”的设计思路,通过企业级业务建模实现化繁为简,重塑核心交易流程,提升用户体验;
②开发和组装出近5000个“积木式零件”,实现产品灵活装配,减少代码开发,以技术敏捷驱动业务敏捷,满足个性化、差异化、定制化的产品创新需求;
③自主研发坚实可靠的分布式技术平台和运维平台,可按需动态伸缩、弹性扩展,实现业务交易从前端到后台、从服务接口到内部组件的全链路跟踪;
④以在线迁移方式实现客户无感切换,保障业务连续性,降低切换风险,开创大型银行核心系统切换上线新模式。
数据安全的重要性持续得到重述与强化,在确保数据在不透明、不泄露、无法被计算方法以及其他非授权方式获取的前提下,对数据的计算面临孤岛困境,隐私计算因其同时满足数据的隐私保护和融合利用,成为金融数据互联互通安全的重要解决方案,尤其是在监管环境下,隐私计算可满足电信诈骗治理、信用管理、反洗钱等业务需求,成为金融行业技术研发的重要课题之一。金融行业信创建设并非简单僵化的国产替代,信创打造的架构也非孤岛工程,而是结合技术发展和业务演进的底座变革,隐私计算将融入信创需求中,共同打造安全可信、充分融合的金融数据使用环境。
表8. 隐私计算技术特征

(二)业务需求:生态环境、性能和迁移能力是重中之重
信创整体IT建设涵盖从底层硬件到上层软件,“缺芯少魂”是我国亟待解决的技术难题,其中“芯”指的是芯片,而“魂”则是指操作系统。办公套件及网络安全产品经过多年自主发展和充分的市场竞争,已达到较高的可替代性。在云计算平台设施建设上,我国与发达国家起步于相近的起跑线,同样具备较强的竞争实力。芯片面临“卡脖子”情况,软件则需完成生态建设目标。
图10. 信创生态产业链

表9. 我国主要自研芯片

软件生态可帮助实现国产信创生态的真正建成,用户与开发者两端皆具备网络效应属性,用户端的高渗透率将形成“用户数量成规模——应用产品商业价值高——吸引更多开发者——应用生态完善——吸引用户”的正向循环。
表10我国主要国产操作系统情况
根据海比研究院对信创下游用户的调研结果显示,信创下游用户认为信创生态的主要短板集中在生态应用体系方面,应用范围过窄、兼容性差、可扩展性不强、性能不能满足要求以及通用性差。因此在信创的众多细分领域中,以应用软件、数据库和应用系统为代表的细分领域面临更为迫切的发展需求。
图11. 信创生态的细分领域重点布局方向

图12. 信创受访用户反映的信创生态短板

中国已形成以中电子、中电科、华为为中心的三大企业技术集群,生态版图补足将有助于解决我国目前国产软件体系中存在的兼容范围过窄、生态割裂等问题,具备强生态建设能力的企业有望率先实现从0到1的突破,完成对芯片研发、软件企业、开发者、运营商和用户的生态整合。
表11. 中国信创主要布局企业

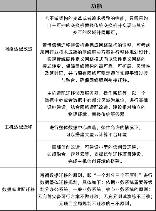
数据库适配迁移是整个信创项目建设中最重要组成部分,关系到金融机构业务系统的核心数据的存放与交互,对交易、转账和账户信息等的高可用、强一致要求高,同时对性能、成本和扩展性有极致的要求,所以数据库本身的特性需要满足:高性能、低成本、高可用、强一致、可拓展、兼容性。
数据迁移可以分为三个阶段:数据迁移前准备、数据迁移实施和数据迁移后校验。数据迁移的实施是实现数据迁移三个阶段中最重要的环节。要求制定数据转换的详细实施步骤流程;准备数据迁移环境;业务上的准备,结束未处理完的业务流程等,对数据迁移涉及的技术、业务进行详细的测试、评审,最后实施数据迁移。
表12. 金融行业信创基础设施规划重点环节

不同行业的数据库采购需求呈现不同的特征,金融、电信和政务为合规要求最严格的三大行业,其中金融和电信因其业务的关键性对数据库性能要求更高,相应对成本的敏感性也相对较弱,对于金融和电信行业的突破有助于国产数据库软件厂商积累核心业务经验。而互联网行业的数据库需求则更为商业化,追求低成本和对复杂业务的支持能力,关键在于响应互联网业务的高速度。
表13. 数据库典型行业应用特点

我国数据库经历了近40年发展,80年代数据库技术初步萌芽,90年代在金融行业快速发展的行业背景下,IBM、Oracle等厂商成功把握黄金期进入了中国市场。进入21世纪,在我国科研力量的支持下,基于高校背景的南大通用、人大金仓、武汉达梦等传统数据库厂商崛起。随着我国互联网和云计算技术的快速发展,以阿里、腾讯为代表的云计算主力军通过推出云数据库,正在快速抢占市场。
图13. 中国数据库行业版图

从数据库软件产品的下游分布情况来看,政府行业及关键行业需求都出现了快速增长,其中消费品、装备和原材料为最主要的采购单位。金融行业数据库采购需求出现快速增长,2015-2019年间金融行业迅速成长为数据库下游需求最旺盛的行业之一,复合增长率达到18%。
根据IDC发布的2021年上半年中国关系型数据库软件市场份额情况,Oracle、IBM、SAP和微软四家虽仍位居前列,但市场份额出现明显缩减,人大金仓、武汉达梦等传统国产数据库厂商正在逐步推进国产替代。
图14. 22021H1中国关系型数据库软件市场厂商份额——本地部署模式

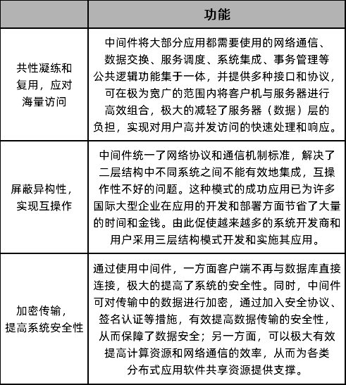
基于分布式架构建设的需求,中间件成为金融行业信创新一代IT的关键环节。中间件主要用于分布式环境下支撑应用开发和集成,其功能主要体现在①共性凝练和复用,应对海量访问;②屏蔽底层软硬件的异构性,实现互操作,提高资源利用效率;③通过加密传输,提高系统安全性。基于中间件,企业可打造“中台战略”,实现开发工具的标准化,实现数据的联动共享,业务间的支持指导,从而提高人均产出。
表14. 中间件主要功能

金融行业的中间件正在经历单架构中间件——分布式中间件——云化中间件三个阶段,管理类应用多使用单架构中间件,分布式中间件早渠道类或一般类业务得到了较多应用,云化中间件则在创新业务中应用较广。
根据普元信息,金融行业中间件选型主要存在三个要点:1.对于生态系统的适配性,包括六大主流芯片以及两大主流操作系统的适配;2.对未来底层基础设施云化的迁移能力;3.低于海量数据的处理性能要求。
中间件替换目前主要集中在管理类业务,其次为一般类业务,在核心类业务的国产替代进程上,各机构则相对谨慎。
图15. 金融行业中间件演化历程

中间件市场主要面向B端客户群体,企业级客户主要集中在政府、金融、电信等关键行业领域,随着各行业的信息化建设和自主可控的安全方针指导,“党政+八大关键行业”正在加速推动中间件等基础软件产品的国产替代进程。政务行业市场国产化推进顺利,国产软件基础设施类产品已经成为主要力量,金融、电信等行业国产产品的市场份额也逐年提高。2019年,国内中间件市场中政务行业以23.5%的市场份额位居第一;第二是金融行业,占比达22.9%;电信行业则以22.6%位列第三。



近年来,金融科技技术得到长足发展,中兴、阿里和腾讯等公司打造的分布式数据库,能实现毎秒数十万级的金融交易能力。当前,业内已经有大型银行基于分布式数据库的核心业务系统投产,产品的功能、性能、稳定性等已达到商用的条件。国产分布式数据库积累了大量的经验,整体风险可控。
(一)长远规划,统一架构转型思路
深圳农商银行自成立以来一直坚持技术与业务创新,走差异化、特色化发展道路,发挥科技对业务的支撑和推动作用,以技术升级推动服务和管理升级,进一步提升市场竞争力。
深圳农商银行将分布式架构转型作为全行的系统性和长期性工程,决定采用分步建设的方式,以分布式数据库为抓手稳步进行分布式架构转型实践。
首先,统一思想。在架构转型过程中,最关键的是统一思想和思维方式。为此,深圳农商银行不仅使科技部门和业务部门在对新生事物的认识方面达成了高度一致,还结合同业经验对技术人员进行了新技术和新产品的培训,从而引导技术人员在创新过程中及时转型,以适应全新的模式。
其次,小步快跑。深圳农商银行组织科技团队取经同业、调研厂商和开展每周技术沙龙等,在此基础上,最终决定结合现有的互联网金融应用需求,探索分布式数据库的应用,以便为后续深入推广做好技术储备。
最后,复制推广。通过互联网金融应用探索,形成可借鉴、能推广的项目运作经验,为分布式数据库在金融领域的全面应用探明路径,使科技团队成员熟悉和掌握分布式数据库,为“科技兴行”战略打下坚实基础。
2020年底,深圳农商银行通过产品选型,选择某厂商GoldenDB分布式数据库进行创新合作。
(二)实用当先,试水互联网金融应用改造
目前,农村商业银行传统的经营模式受到互联网金融尤其是第三方支付、网络融资和渠道业务等模式的挑战,依靠揽储和放贷赚取利息差的经营模式将不能支撑银行长远发展。在互联网金融业务场景下,面对移动支付的普及、“双11”“双12”等业务量瞬时冲高的场景,原有系统存在性能瓶颈、扩展难的问题。
因此,深圳农商银行决定在互联网金融核心平台进行架构转型试点,将原有集中式架构改造为“微服务+分布式数据库”架构,以便逐步适应后续高并发、海量数据业务场景的需求。
(三)稳定当先,确保两地三中心高可用
为满足银行业务连续性要求,银行分布式事务数据库作为核心业务系统的基础支撑设施,其高可用能力必须得到优先保证。
按照中国人民银行发布的《分布式数据库技术金融应用规范》以及深圳农商银行的高可用和日常运维管理要求,互联网金融应用改造团队认为在满足RTO及RPO容灾要求的同时,还需要从银行运维管理需求入手,设置灵活可控的切换策略,令重大切换动作符合“可决策”“可控制”的银行运维要求。
本次分布式数据库部署方案采用两地三中心架构,每个中心的数据库由计算节点、管理节点、全局事务节点(GTM)、数据节点(两分片)构成。
图16. 互联网金融应用数据库部署

一是计算节点无状态,采用集群部署方式,在本地、同城、异地3个机房同时部署。
二是管理节点1主5备,本地1主1备,同城2备,异地2备。跨机房部署,机房内部自动切换,跨机房人工切换。
三是数据节点每个分片在本地与同城之间1主3备,本地1主1备,同城2备,异地机房内2备。
四是GTM节点在本地和同城之间1主3备,本地1主1备,同城2备,异地机房内2备。
为保证数据服务的可靠性和可用性,采用分布式数据库最大可用策略:配置回复备用节点的数目,主机发出同步消息后,在收到满足数量的备用节点响应后即可认为事务提交成功(无需等待所有备用节点都响应)。
(四)需求出发,实现资源灵活隔离
1、优化方向
分布式数据库具有高性能、高弹性、在线平滑扩展的优势,但在以下方面还需要进一步进行优化。
一是在数据库资源分配方面,使用多数据库实例的方式共享数据库资源,各个数据库实例的资源无法有效隔离,如当某一个数据库实例业务量大幅增长将占用其他实例资源,进而影响其他实例。
二是在数据库运维管理方面,从集中式数据库向分布式数据库转型后,数据库节点增多,仅依靠数据库管理员(DBA)人工进行数据库的部署、配置、监控及优化,面临运维工作量大、运维难度大的问题。
2、具体实践
针对上述情况,深圳农商银行在GoldenDB数据库上部署了企业级统一数据库服务平台(DBaaS)。
一是通过DBaaS创建租户实例,实现资源的切分与隔离。租户实例之间在资源(CPU、IO、存储空间)、数据(数据、权限、Schema等)上相互隔离。通过设置资源的配置规格,按照不同的规格配置可自定义地给计算节点、数据节点分配合适的资源,并可实现资源的灵活扩展。
图17. 数据库架构

二是通过DBaaS服务门户功能,实现元数据管理、运维监控、资源管理与调度、备份、高可用等功能,通过资源集中化管理,提升资源利用率。可通过自助服务敏捷交付数据库服务,缩短业务部署时间,从而提升运维效率,减少人力成本。
(五)总结与展望
分布式数据库建设及分布式架构转型无法一蹴而就,需随着银行信息化建设以及银行业务的不断创新,而持续完善。通过前期分布式数据库创新实践,深圳农商银行已逐步掌握关键技术,基本达到了预期目标:一方面,满足金融级高可用需求,实现数据库应用RTO<10s、RPO=0s;另一方面,实现企业级数据库服务平台DBaaS的成功引入和尝试。
项目的成功实践对深圳农商银行探索新兴技术在金融领域的安全应用、加快掌握关键核心技术等方面具有重要意义。深圳农商银行始终坚持“科技兴行”战略,不断探索、研发、完善各类金融科技信息系统,为传统金融业务、互联网金融业务的发展提供强有力的技术支撑。未来,深圳农商银行将继续积极推进分布式数据库、云平台等新技术在金融领域的应用,赋能金融服务提质增效,增强金融风险技防能力,夯实金融科技基础支撑。
免责声明:我司尊重原创作者版权,除我司原创和无法确认作者外,我们将在文章末尾标注作者和来源。文章版权归原创作者所有,如转载涉及版权等问题,请与我们公众号联系删除,非常感谢。
银通智略为商业银行的业务开展提供信息服务、研究咨询、会议培训等服务,涉及宏观经济、行业研究、风险控制、公司业务、投资银行、战略管理等多个领域。银通智略力求理论与实践的结合,通过专业的顾问服务设计解决方案,辅助商业银行竞争力的提升。

订阅账号 ▏搜索“银通智略”
业务咨询专线:010-57611158




