
开源项目推荐
dns.toys[1]
dns.toys 是一个比较有创意的 DNS 服务器,它利用 DNS 协议提供了很多非常有趣的功能和服务。例如查询时间、天气、圆周率、单位换算等等。

Submariner[2]
Submariner 为 Kubernetes 提供了跨集群互联的方案,让不同集群的 Pod 之间可以直接相互通信。

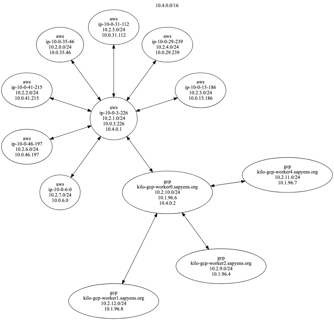
Kilo[3]
Kilo 是基于 WireGuard 设计的 Kubernetes CNI 插件,专门用于跨云的场景。比如你想将阿里云、腾讯云、AWS、青云的节点组建成一个 K8s 集群,就可以利用这个 CNI 来组建一个大内网。

Kubeswitch[4]
Kubeswitch 是一个 Kubernetes 集群 context 管理工具,可以在多个集群和命名空间之间快速切换,是 kubectx 的替代品。
Artalk[5]
Artalk 是一款简洁的自托管评论系统,前端采用 TypeScript (Vanilla JS),后端采用 Golang,功能非常强悍,Markdown 语法 + 代码高亮、显示浏览器和操作系统、多形式推送(比如邮件、TG、钉钉、飞书等),还支持其他平台评论数据快速迁移。

Confetti Snippets[6]
Confetti Snippets 是一个浏览器插件,功能很简单,就是给 Stack Overflow 的评论区代码段加一个复制按钮。这个网站上面的寄语很搞笑,随便翻译一段:在遇见 Confetti Snippets 之前,我还得自己一行一行㪣代码,现在,我终于变成了真正的开发者,编码水平遥遥领先于同龄人!

文章推荐
如何基于 GPU 对 Kubernetes 的工作负载进行弹性伸缩[7]
本文以 AKS 为例,介绍了如何基于 GPU 的监控指标对 Kubernetes 的 Pod 进行弹性伸缩。
👉广西交科集团业务大规模容器化最佳实践
广西交科集团有限公司软件研究院成立于 2017 年,前身为公司智能交通所软件研发中心,主要从事高速公路领域的软件开发、系统集成业务 , 为行业客户提供相关解决方案。他们基于 KubeSphere 搭建了 PaaS 平台,使用多租户方式管理和使用资源,集成 CI/CD 支持灵活扩容与升级集群,构建了企业级一站式 DevOps 架构。目前已经把 80% 的应用迁移到了 KubeSphere 之上。
👉在 Kubernetes 中基于 StatefulSet 部署 MySQL(续篇)
👉上篇文章实现了 MySQL 数据库在基于 KubeSphere 部署的 K8s 集群上的安装部署,部署方式采用了图形化界面这种形式。本文将会介绍如何使用 GitOps 来部署 MySQL,部署过程涉及的所有 YAML 文件都会使用 Git 进行版本管理,并存放在 Git 仓库中。因此,本文还会涉及 GitOps 的基础操作。
云原生动态
👉OpenFunction 技术监督委员会正式成立!
OpenFunction 近期已正式进入 CNCF 沙箱(Sandbox)托管,变成一个由 100% 社区驱动的开源项目。为了给项目发展提供更好的支持,同时保持项目的中立性,我们成立了 OpenFunction 技术监督委员会(Technical Oversight Committee, TOC)。OpenFunction TOC 由 OpenFunction 指导委员会(Steering Committee)创建,主要目标是监督整个项目的技术愿景,如技术方向、路线图、架构设计、管理和推广等等。
此外,TOC 小组确定了每两周举办一次例会,时间放在周四下午的 OpenFunction 社区会议之后,会议记录公开透明,欢迎任何人参与例会的讨论并提出 Proposal。
CNCF 即将更新行为准则[8]
CNCF 正在改进其行为准则 (CoC) 流程,使其更加透明,包括社区的声音和代表,并实现项目自治与基金会支持相结合的平衡。这些改进将在未来 6-12 个月内分几个阶段推出。
主要变化如下:
CNCF 正在用一个新的临时 CNCF CoC 委员会取代现有的只有工作人员的 CoC 小组,该委员会除 CNCF 工作人员外,还将包括至少两(2)名来自 TOC 的社区成员代表 CNCF 正在发起一个行为准则更新工作小组 基于工作组的产出,CNCF 将启动一个新的 CNCF 行为准则委员会 CNCF 将定期检查,看是否需要进一步改进或完善程序,或新的CNCF CoC委员会是否需要额外的支持。
CDF 发布持续交付状态报告[9]
在这份受 CDF 委托并由 SlashData 撰写的报告中,主要探讨了 CD 开发者生态系统的现状以及过去一年半以来的演变情况。
该报告的一些关键见解是:
47% 的开发人员使用持续集成或部署,但只有五分之一的开发人员同时使用持续集成和部署 方法来自动化所有构建、测试和将代码部署到生产中。 中型企业和大型企业的 DevOps 采用率增长最为显着。 速度和稳定性指标之间仍然 存在很强的相关性,而不是一个妥协另一个。 采用现代后端技术通常与 改进代码更改提前期和恢复服务时间的性能相关,但未能显着提高部署频率。
Kubecost 推出用于管理 Kubernetes 成本的开源项目 OpenCost[10]
随着容器和 Kubernetes 的采用持续增长,驾驭成本衡量和分配的复杂性正在成为一项关键业务挑战。CNCF最近的一项调查显示,对于扩展 Kubernetes 部署的团队来说,超支越来越成为一个问题,超过 70% 的组织没有准确的成本监控。
Kubernetes 成本管理公司 Kubecost 与云、供应商和用户合作伙伴合作,已向云原生计算基金会提交了一个用于管理 Kubernetes 成本的开源项目。称为OpenCost,它结合了 这些详细要求的规范 和 Golang 实现。
OpenCost 诞生于 Kubecost 项目,引入了一个新的社区驱动规范和相应的实现,以解决任何 1.8 以上 Kubernetes 环境中的监控挑战。OpenCost 由一组贡献合作伙伴开发,包括 Adobe、Armory、AWS、D2iQ、Google、Kubecost、Mindcurv、New Relic 和 SUSE。我们认为重要的是这个项目不是由任何单一实体驱动的——它在更广泛的 Kubernetes 生态系统中继续发展和繁荣。OpenCost 社区的创始成员是 Kubernetes 的主要贡献者和采用者,他们有兴趣为其用户和客户开发优化的 Kubernetes 体验。
引用链接
dns.toys: https://github.com/knadh/dns.toys
[2]Submariner: https://github.com/submariner-io/
[3]Kilo: https://github.com/squat/kilo
[4]Kubeswitch: https://github.com/danielfoehrKn/kubeswitch
[5]Artalk: https://github.com/ArtalkJS/Artalk
[6]Confetti Snippets: https://copy.notmydayjob.fyi/
[7]如何基于 GPU 对 Kubernetes 的工作负载进行弹性伸缩: https://www.private-ai.com/2022/05/31/how-to-autoscale-kubernetes-pods-based-on-gpu/
[8]CNCF 即将更新行为准则: https://www.cncf.io/blog/2022/06/06/upcoming-code-of-conduct-updates-at-cncf/
[9]CDF 发布持续交付状态报告: https://cd.foundation/state-of-cd-june-2022/
[10]Kubecost 推出用于管理 Kubernetes 成本的开源项目 OpenCost: https://www.opencost.io/blog/introducing-opencost
2022-06-10
2022-06-09
2022-06-08
2022-06-07
KubeSphere (https://kubesphere.io)是在 Kubernetes 之上构建的开源容器混合云,提供全栈的 IT 自动化运维的能力,简化企业的 DevOps 工作流。
KubeSphere 已被 Aqara 智能家居、爱立信、本来生活、东软、华云、新浪、三一重工、华夏银行、四川航空、国药集团、微众银行、杭州数跑科技、紫金保险、去哪儿网、中通、中国人民银行、中国银行、中国人保寿险、中国太平保险、中国移动、中国联通、中国电信、天翼云、中移金科、Radore、ZaloPay 等海内外数万家企业采用。KubeSphere 提供了开发者友好的向导式操作界面和丰富的企业级功能,包括 Kubernetes 多云与多集群管理、DevOps (CI/CD)、应用生命周期管理、边缘计算、微服务治理 (Service Mesh)、多租户管理、可观测性、存储与网络管理、GPU support 等功能,帮助企业快速构建一个强大和功能丰富的容器云平台。





