“ 杂谈哥前几日关注了Tapdata的发布会,Tapdata发布开源版及其开源计划”
Tapdata Inc.「深圳钛铂数据有限公司」由前 MongoDB 大中华区首席架构师、MongoDB中文社区主席唐建法(TJ)创建。
其旗下Tapdata 是基于数据即服务(Data as a Service,简称 DaaS)架构理念、面向 TP 业务或场景的企业实时主数据服务平台。
Tapdata基于数据同步的虚拟化、流处理引擎 + 可视化数据开发平台、低代码API发布能力、异构数据源统一访问框架等,能够帮助企业快速打通数据孤岛,构建主数据服务平台。

在前几日“Tapdata Live Data Platform 产品发布暨开源说明会"上,Tapdata正式发布Tapdata开源版并公布开源计划及路线图。
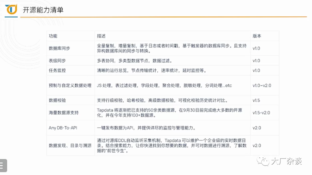
Tapdata开源计划及路线图



Tapdata 组件概述
Tapdata 平台由以下组件组成:
TAPDATA 核心组件:
增量引擎(IE):核心组件处理数据捕获、处理和输出任务。
服务引擎(SE):负责发布和服务数据 API
Tapdata Management(TM):数据平台所需的功能,包括作业管理、监控、元数据、安全性、用户和权限等。
TAPDATA 客户端组件
点击 Shell:交互式 shell 以创作、运行和监控管道以及管理数据 API。
客户端 SDK:语言 SDK 用于通过编程语言管理/与 Tapdata 交互,目前仅支持 Python。Java 在路线图上。
PDK:用于自定义源、目标和处理器的插件开发工具包

杂谈哥目前了解其目前刚发布阶段现支持mysql,pg,mongo数据库同步,有兴趣的可以前往其开源地址进行了解。

Tapdata Github 地址:
https://github.com/tapdata/tapdata
https://tapdata.github.io/
大厂杂谈其它数据库及大数据相关文章:
Apache基金会官宣Apache InLong毕业成为顶级项目!腾讯捐献给 Apache 社区的一站式海量数据集成框架
OLAP列式数据库ClickHouse宣布筹集了 2.5 亿美元的 B 轮融资,估值 20 亿美元。
如果本篇文章对你有帮助
别忘了点赞、在看、收藏、分享等支持我们




