BIO(Blocking IO)
BIO 是同步阻塞模型,一个客户端连接对应一个处理线程。缺点:
1.BIO 代码里的 accept() 和 read() 方法是阻塞方法,如果没有客户端连接或者连接不做数据读写操作会导致线程阻塞,浪费资源。 2.如果线程很多,会导致服务器线程太多,压力太大,比如 C10K 问题。
应用场景:BIO 适合用于连接数比较小且固定的架构,这种方式对服务器资源要求比较高,但程序简单易理解。
package com.chengzw.bio;
import java.io.IOException;
import java.net.ServerSocket;
import java.net.Socket;
/**
* 同步阻塞
* BIO 同步阻塞模型,一个客户端连接对应一个处理线程
* @author 程治玮
* @since 2021/3/19 9:34 下午
*/
public class SocketServer {
public static void main(String[] args) throws IOException {
//服务器监听9000端口
ServerSocket serverSocket = new ServerSocket(9000);
while (true) {
System.out.println("等待连接...");
//接受客户端请求,阻塞方法,没有客户端连接时就会阻塞
Socket clientSocket = serverSocket.accept();
System.out.println("有客户端连接了...");
// 单线程一次只能接收一个客户端的连接请求
handler(clientSocket);
//启动多线程,这样可以接收多个客户端的请求
// new Thread(new Runnable() {
// @Override
// public void run() {
// try {
// handler(clientSocket);
// } catch (IOException e) {
// e.printStackTrace();
// }
// }
// });
}
}
private static void handler(Socket clientSocket) throws IOException {
byte[] bytes = new byte[1024];
System.out.println("准备读取数据...");
//接收客户端的数据,阻塞方法,没有数据可读时就阻塞
int read = clientSocket.getInputStream().read(bytes);
System.out.println("读取数据完毕...");
if (read != -1) {
System.out.println("接收到客户端的数据:" + new String(bytes, 0, read));
}
//服务器向客户端发送数据
clientSocket.getOutputStream().write("HelloClient".getBytes());
clientSocket.getOutputStream().flush();
}
}
客户端命令行测试连接:
# 通过 telnet 命令来连接服务器,连接之前服务端会阻塞方法
❯ telnet localhost 9000
Trying ::1...
Connected to localhost.
Escape character is '^]'.
^] #按ctrl + ]
telnet> send ? #查看 send 命令帮助
ao Send Telnet Abort output
ayt Send Telnet 'Are You There'
brk Send Telnet Break
ec Send Telnet Erase Character
el Send Telnet Erase Line
escape Send current escape character
ga Send Telnet 'Go Ahead' sequence
ip Send Telnet Interrupt Process
nop Send Telnet 'No operation'
eor Send Telnet 'End of Record'
abort Send Telnet 'Abort Process'
susp Send Telnet 'Suspend Process'
eof Send Telnet End of File Character
synch Perform Telnet 'Synch operation'
getstatus Send request for STATUS
? Display send options
telnet> send ayt #向服务器发送数据,发命令之前服务端会阻塞方法
HelloClient # 服务端响应数据
NIO(Non Blocking IO)
NIO 有三大核心组件:Channel(通道), Buffer(缓冲区),Selector(多路复用器)
Selector:Selector 允许单线程处理多个 Channel。如果你的应用打开了多个连接(通道),但每个连接的流量都很低,使用 Selector 就会很方便。要使用 Selector,得向 Selector 注册 Channel,然后调用他的 select 方法,这个方法会一直阻塞到某个注册的通道有事件就绪。一旦这个方法返回,线程就可以处理这些事件。 Channel:基本上所有的 IO 在 NIO 中都从一个 Channel 开始。Channel 有点像流,数据可以从 Channel 读到 Buffer,也可以从Buffer 写到 Channel。 Buffer:缓冲区本质上是一个可以读写数据的内存块,可以理解成是一个容器对象(含数组),该对象提供了一组方法,可以更轻松的使用内存块,缓冲区对象内置了一些机制,能够跟踪和记录缓冲区的状态变换情况,Channel 提供从文件,网络读取数据的渠道,但是读取或者写入的数据都必须经由 Buffer 。
应用场景:NIO 的方式适用于连接数目多且连接比较短(轻操作)的架构,比如聊天服务器,弹幕系统,服务器间通讯。NIO 的编程比较复杂。
NIO 不使用 Selector
NIO 同步非阻塞,服务器实现模式为一个线程可以处理多个请求(连接),通过轮询的方式遍历所有的连接。但是如果连接数太多的话,会有大量的无效遍历,假如有 10000 个连接,其中只有 1000 个连接有写数据,但是由于其他 9000 个连接并没有断开,我们还是要每次轮询遍历一万次,其中有十分之九的遍历都是无效的,这显然不是一个让人很满意的状态。
package com.chengzw.nio;
import java.io.IOException;
import java.net.InetSocketAddress;
import java.nio.ByteBuffer;
import java.nio.channels.ServerSocketChannel;
import java.nio.channels.SocketChannel;
import java.util.ArrayList;
import java.util.Iterator;
import java.util.List;
/**
* 同步非阻塞
* NIO 服务端,每次遍历轮询所有的客户端连接去读取数据
* @author 程治玮
* @since 2021/3/21 12:36 下午
*/
public class NioSever {
// 保存客户端连接
static List<SocketChannel> channelList = new ArrayList<>();
public static void main(String[] args) throws IOException, InterruptedException {
//创建NIO ServerSocketChannel,与 BIO 的 serverSocket 类似
//创建一个在本地端口进行监听的服务 Socket 通道,并设置为非阻塞方式
ServerSocketChannel serverSocket = ServerSocketChannel.open();
serverSocket.socket().bind(new InetSocketAddress(9000)); //监听 9000 端口
//设置 ServerSocketChannel 为非阻塞
serverSocket.configureBlocking(false); //false 非阻塞,配置成 true ,就成 BIO 了
System.out.println("服务启动成功");
while (true) {
// 非阻塞模式 accept() 方法不会阻塞
// NIO 的非阻塞是由操作系统内部实现的,底层调用了 linux 内核的 accept 函数
SocketChannel socketChannel = serverSocket.accept();
if (socketChannel != null) { // 如果有客户端进行连接
System.out.println("连接成功");
// 设置 SocketChannel 为非阻塞
socketChannel.configureBlocking(false); //false 非阻塞,配置成 true ,就成 BIO 了
// 保存客户端连接在 List 中
channelList.add(socketChannel);
}
// 遍历客户端连接 SocketChannel 进行数据读取
Iterator<SocketChannel> iterator = channelList.iterator();
while (iterator.hasNext()) {
SocketChannel sc = iterator.next();
ByteBuffer byteBuffer = ByteBuffer.allocate(128);
// 非阻塞模式 read() 方法不会阻塞
int len = sc.read(byteBuffer);
// 如果有数据,把数据打印出来
if (len > 0) {
System.out.println("接收到消息:" + new String(byteBuffer.array()));
} else if (len == -1) { // 如果客户端断开,把 socket 从集合中去掉
iterator.remove();
System.out.println("客户端断开连接");
}
}
}
}
}
NIO 使用 Selector
NIO 底层在 JDK1.4 版本是用 linux 的内核函数 select() 或 poll() 来实现,跟上面的 NioServer 代码类似,Selector 每次都会轮询所有的 SockChannel 看下哪个 Channel 有读写事件,有的话就处理,没有就继续遍历,JDK1.5开始引入了 epoll 基于事件响应机制来优化 NIO。

package com.chengzw.nio;
import java.io.IOException;
import java.net.InetSocketAddress;
import java.nio.ByteBuffer;
import java.nio.channels.SelectionKey;
import java.nio.channels.Selector;
import java.nio.channels.ServerSocketChannel;
import java.nio.channels.SocketChannel;
import java.util.Iterator;
import java.util.Set;
/**
* 同步非阻塞
* NIO 引入多路复用器 Selector,只对有事件的 serverSocket (本例是客户端连接或者客户端发送数据)进行处理
* @author 程治玮
* @since 2021/3/21 12:49 下午
*/
public class NioSelectorServer {
public static void main(String[] args) throws IOException, InterruptedException {
//创建NIO ServerSocketChannel
ServerSocketChannel serverSocketChannel = ServerSocketChannel.open();
serverSocketChannel.socket().bind(new InetSocketAddress(9000)); //监听 9000 端口
//设置 ServerSocketChannel 为非阻塞
//必须配置为非阻塞才能往 Selector 上注册,否则会报错,Selector 本身就是非阻塞模式
serverSocketChannel.configureBlocking(false); //false 非阻塞
// 打开 Selector 处理 Channel ,即创建 epoll
Selector selector = Selector.open();
// 把 ServerSocketChannel 注册到 Selector 上,并且 Selector 对客户端 accept 连接操作感兴趣
SelectionKey selectionKey = serverSocketChannel.register(selector, SelectionKey.OP_ACCEPT);
System.out.println("服务启动成功");
while (true) {
//阻塞等待需要处理的事件发生
//轮询监听 channel 里的 key,select()是阻塞的,当有客户端连接事件发生时 serverSocket.register(selector, SelectionKey.OP_ACCEPT)
//或者是读取客户端传的数据 socketChannel.register(selector, SelectionKey.OP_READ),才会停止阻塞
selector.select();
// 获取 selector 中注册的全部事件的 SelectionKey 实例
Set<SelectionKey> selectionKeys = selector.selectedKeys();
Iterator<SelectionKey> iterator = selectionKeys.iterator();
// 遍历 SelectionKey 对事件进行处理
while (iterator.hasNext()) {
SelectionKey key = iterator.next();
// 如果是OP_ACCEPT事件,则进行连接获取和事件注册
if (key.isAcceptable()) {
//通过 selector 注册事件的 Key 获取到对应的客户端连接的 ServerSocket
ServerSocketChannel serverSocket = (ServerSocketChannel) key.channel();
SocketChannel socketChannel = serverSocket.accept(); //连接客户端
socketChannel.configureBlocking(false); //false 非阻塞
// 把客户端连接的 socketChannel 注册到 Selector 上,对读操作感兴趣
// 这里只注册了读事件,如果需要给客户端发送数据可以注册写事件
socketChannel.register(selector, SelectionKey.OP_READ);
System.out.println("客户端连接成功");
} else if (key.isReadable()) { // 如果是OP_READ事件,则进行读取和打印
SocketChannel socketChannel = (SocketChannel) key.channel();
ByteBuffer byteBuffer = ByteBuffer.allocate(128);
int len = socketChannel.read(byteBuffer);
// 如果有数据,把数据打印出来
if (len > 0) {
System.out.println("接收到消息:" + new String(byteBuffer.array()));
} else if (len == -1) { // 如果客户端断开连接,关闭Socket
System.out.println("客户端断开连接");
socketChannel.close();
}
}
//从事件集合里删除本次处理的key,防止下次select重复处理
iterator.remove();
}
}
}
}
Selector 类似一个观察者,只要我们把需要探知的 SocketChannel 告诉 Selector,我们接着做别的事情,当有事件发生时,他会通知我们,传回一组 SelectionKey(linux 内核中的 rdlist 就绪事件列表),我们读取这些 Key,就会获得我们刚刚注册过的 SocketChannel,然后,我们从这个 Channel 中读取并处理这些数据。Selector 内部原理实际是在做一个对所注册的 Channel(SocketChannel)不断地轮询访问,一旦轮询到一个 Channel 有所注册的事情发生,比如数据来了,它就会站起来报告,交出一把钥匙,让我们通过这把钥匙来读取这个 Channel 的内容。

Epoll函数详解
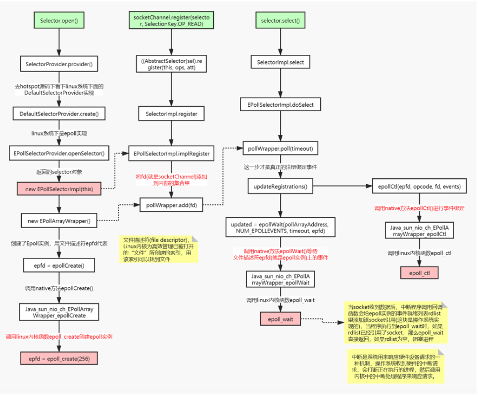
NioSelectorServer 代码里如下几个方法非常重要,我们从 Hotspot 与Linux内核函数级别来理解下:
Selector.open() //创建多路复用器
socketChannel.register(selector, SelectionKey.OP_READ) //将channel注册到多路复用器上
selector.select() //阻塞等待需要处理的事件发生
Selector.open() 会调用 Linux 内核函数 epoll_create 创建 epoll 实例(Selector 对象)。 socketChannel.register() 会将 SocketChannel 添加到一个内部集合中(pollWrapper.add(fd))。 当程序执行到 selector.select(),先调用 updateRegistrations 方法从而调用 Linux 内核函数 epoll_ctl 将前面加到集合中的 SocketChannel 进行注册绑定事件,当 Socket 收到数据后(网卡接收到数据包),会调用 Linux 内核中的中断处理程序调用回调函数往 epoll 实例的事件就绪列表 rdlist(SelectionKey) 里添加该 Socket 的引用。然后会调用 Linux 内核函数 epoll_wait,如果 rdlist 有 Socket 的引用,那么 epoll_wait 直接返回,程序继续完成后面的处理;如果 rdlist 为空,则阻塞进程。

AIO(NIO 2.0)
异步非阻塞, 由操作系统完成后回调通知服务端程序启动线程去处理, 一般适用于连接数较多且连接时间较长的应用
应用场景:AIO方式适用于连接数目多且连接比较长(重操作)的架构,JDK7 开始支持。
package com.chengzw.aio;
import java.io.IOException;
import java.net.InetSocketAddress;
import java.nio.ByteBuffer;
import java.nio.channels.AsynchronousServerSocketChannel;
import java.nio.channels.AsynchronousSocketChannel;
import java.nio.channels.CompletionHandler;
/**
* AIO 服务端程序,异步非阻塞
* @author 程治玮
* @since 2021/3/21 2:20 下午
*/
public class AioServer {
public static void main(String[] args) throws Exception {
final AsynchronousServerSocketChannel serverChannel =
AsynchronousServerSocketChannel.open().bind(new InetSocketAddress(9000));
serverChannel.accept(null, new CompletionHandler<AsynchronousSocketChannel, Object>() {
@Override
public void completed(AsynchronousSocketChannel socketChannel, Object attachment) {
try {
System.out.println("2--" + Thread.currentThread().getName());
// 再此接收客户端连接,如果不写这行代码后面的客户端连接连不上服务端
serverChannel.accept(attachment, this);
System.out.println(socketChannel.getRemoteAddress());
ByteBuffer buffer = ByteBuffer.allocate(1024);
socketChannel.read(buffer, buffer, new CompletionHandler<Integer, ByteBuffer>() {
@Override
public void completed(Integer result, ByteBuffer buffer) {
System.out.println("3--" + Thread.currentThread().getName());
buffer.flip();
System.out.println(new String(buffer.array(), 0, result));
socketChannel.write(ByteBuffer.wrap("HelloClient".getBytes()));
}
@Override
public void failed(Throwable exc, ByteBuffer buffer) {
exc.printStackTrace();
}
});
} catch (IOException e) {
e.printStackTrace();
}
}
@Override
public void failed(Throwable exc, Object attachment) {
exc.printStackTrace();
}
});
System.out.println("1--" + Thread.currentThread().getName());
Thread.sleep(Integer.MAX_VALUE);
}
}
BIO、 NIO、 AIO 对比

为什么Netty使用 NIO 而不是 AIO ?
在 Linux 系统上,AIO 的底层实现仍使用 Epoll,没有很好实现 AIO,因此在性能上没有明显的优势,而且被 JDK 封装了一层不容易深度优化,Linux 上 AIO 还不够成熟。Netty 是异步非阻塞框架,Netty 在 NIO 上做了很多异步的封装。




