近日,全托管 MQTT 消息云服务 EMQX Cloud 发布功能更新:对「日志」模块进行了优化,新增多个分析参数,帮助用户进行更加有效系统监控与运维。
功能简介
作为一款旨在免除用户基础设施管理维护负担的全托管 MQTT 云服务,EMQX Cloud 通过实时在线查看日志功能帮助用户及时了解系统运行情况,对发现的故障问题进行追溯和排查,以保障系统的稳定运行。
之前的日志分析参数仅有时间、日志级别和实例 ID 这三个,功能实现较为基础。
最新版本对该功能进行了多项底层优化,新增了可选参数,包括客户端 ID、客户端 IP、用户名、主题、资源 ID、规则 ID,以供用户筛选搜索,更精准、快速地定位错误,解决问题。节点将直接显示在告警详情中。

功能使用
用户进入控制台后点击「日志」即可查询日志。默认的参数有显示时间、日志级别、错误类型、客户端 ID 和客户端 IP 。点击「更多条件」可展开根据用户名、主题、资源 ID 和规则 ID 等参数条件进行定向日志检索。

日志界面
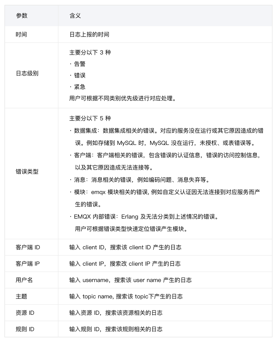
日志中包含的字段说明如下表所示:

* 注意:EMQX Cloud 支持 14 天内免费的日志存储和检索,超出 14 天的日志将不支持查询,如您有特殊需求,可以在控制台内提交工单和我们联系。
常见日志分析及解决措施可参考文档:
https://docs.emqx.com/zh/cloud/latest/deployments/logs.html

文章转载自EMQX,如果涉嫌侵权,请发送邮件至:contact@modb.pro进行举报,并提供相关证据,一经查实,墨天轮将立刻删除相关内容。




