一、引言
海外商城从印度做起,慢慢的会有一些其他国家的诉求,这个时候需要我们针对当前的商城做一个改造,可以支撑多个国家的商城,这里会涉及多个问题,多语言,多国家,多时区,本地化等等。在多国家的情况下如何把识别出来的国家信息传递下去,一层一层直到代码执行的最后一步。甚至还有一些多线程的场景需要处理。
二、背景技术
2.1 ThreadLocal
ThreadLocal是最容易想到了,入口识别到国家信息后,丢进ThreadLocal,这样后续代码、redis、DB等做国家区分的时候都能使用到。
这里先简单介绍一下ThreadLocal:
/*** Sets the current thread's copy of this thread-local variable* to the specified value. Most subclasses will have no need to* override this method, relying solely on the {@link #initialValue}* method to set the values of thread-locals.** @param value the value to be stored in the current thread's copy of* this thread-local.*/public void set(T value) {Thread t = Thread.currentThread();ThreadLocalMap map = getMap(t);if (map != null)map.set(this, value);elsecreateMap(t, value);}/*** Returns the value in the current thread's copy of this* thread-local variable. If the variable has no value for the* current thread, it is first initialized to the value returned* by an invocation of the {@link #initialValue} method.** @return the current thread's value of this thread-local*/public T get() {Thread t = Thread.currentThread();ThreadLocalMap map = getMap(t);if (map != null) {ThreadLocalMap.Entry e = map.getEntry(this);if (e != null) {@SuppressWarnings("unchecked")T result = (T)e.value;return result;}}return setInitialValue();}/*** Get the map associated with a ThreadLocal. Overridden in* InheritableThreadLocal.** @param t the current thread* @return the map*/ThreadLocalMap getMap(Thread t) {return t.threadLocals;}/*** Get the entry associated with key. This method* itself handles only the fast path: a direct hit of existing* key. It otherwise relays to getEntryAfterMiss. This is* designed to maximize performance for direct hits, in part* by making this method readily inlinable.** @param key the thread local object* @return the entry associated with key, or null if no such*/private Entry getEntry(ThreadLocal<?> key) {int i = key.threadLocalHashCode & (table.length - 1);Entry e = table[i];if (e != null && e.get() == key)return e;elsereturn getEntryAfterMiss(key, i, e);}
每一个Thread线程都有属于自己的threadLocals(ThreadLocalMap),里面有一个弱引用的Entry(ThreadLocal,Object)。
get方法首先通过Thread.currentThread得到当前线程,然后拿到线程的threadLocals(ThreadLocalMap),再从Entry中取得当前线程存储的value。
set值的时候更改当前线程的threadLocals(ThreadLocalMap)中Entry对应的value值。
实际使用中除了同步方法之外,还有起异步线程处理的场景,这个时候就需要把ThreadLocal的内容从父线程传递给子线程,这个怎么办呢?
不急,Java 还有InheritableThreadLocal来帮我们解决这个问题。
2.2 InheritableThreadLocal
public class InheritableThreadLocal<T> extends ThreadLocal<T> {/*** Computes the child's initial value for this inheritable thread-local* variable as a function of the parent's value at the time the child* thread is created. This method is called from within the parent* thread before the child is started.* <p>* This method merely returns its input argument, and should be overridden* if a different behavior is desired.** @param parentValue the parent thread's value* @return the child thread's initial value*/protected T childValue(T parentValue) {return parentValue;}/*** Get the map associated with a ThreadLocal.** @param t the current thread*/ThreadLocalMap getMap(Thread t) {return t.inheritableThreadLocals;}/*** Create the map associated with a ThreadLocal.** @param t the current thread* @param firstValue value for the initial entry of the table.*/void createMap(Thread t, T firstValue) {t.inheritableThreadLocals = new ThreadLocalMap(this, firstValue);}}
java.lang.Thread#init(java.lang.ThreadGroup, java.lang.Runnable, java.lang.String, long, java.security.AccessControlContext, boolean)
if (inheritThreadLocals && parent.inheritableThreadLocals != null)this.inheritableThreadLocals =ThreadLocal.createInheritedMap(parent.inheritableThreadLocals);
InheritableThreadLocal操作的是inheritableThreadLocals这个变量,而不是ThreadLocal操作的threadLocals变量。
创建新线程的时候会检查父线程中parent.inheritableThreadLocals变量是否为null,如果不为null则复制一份parent.inheritableThreadLocals的数据到子线程的this.inheritableThreadLocals中去。
因为复写了getMap(Thread)和CreateMap()方法直接操作inheritableThreadLocals,这样就实现了在子线程中获取父线程ThreadLocal值。
现在在使用多线程的时候,都是通过线程池来做的,这个时候用InheritableThreadLocal可以吗?会有什么问题吗?先看下下面的代码的执行情况:
test
static InheritableThreadLocal<String> inheritableThreadLocal = new InheritableThreadLocal<>();public static void main(String[] args) throws InterruptedException {ExecutorService executorService = Executors.newFixedThreadPool(1);inheritableThreadLocal.set("i am a inherit parent");executorService.execute(new Runnable() {@Overridepublic void run() {System.out.println(inheritableThreadLocal.get());}});TimeUnit.SECONDS.sleep(1);inheritableThreadLocal.set("i am a new inherit parent");// 设置新的值executorService.execute(new Runnable() {@Overridepublic void run() {System.out.println(inheritableThreadLocal.get());}});}i am a inherit parenti am a inherit parentpublic static void main(String[] args) throws InterruptedException {ExecutorService executorService = Executors.newFixedThreadPool(1);inheritableThreadLocal.set("i am a inherit parent");executorService.execute(new Runnable() {@Overridepublic void run() {System.out.println(inheritableThreadLocal.get());inheritableThreadLocal.set("i am a old inherit parent");// 子线程中设置新的值}});TimeUnit.SECONDS.sleep(1);inheritableThreadLocal.set("i am a new inherit parent");// 主线程设置新的值executorService.execute(new Runnable() {@Overridepublic void run() {System.out.println(inheritableThreadLocal.get());}});}i am a inherit parenti am a old inherit parent
这里看第一个执行结果,发现主线程第二次设置的值,没有改掉,还是第一次设置的值“i am a inherit parent”,这是什么原因呢?
再看第二个例子的执行结果,发现在第一个任务中设置的“i am a old inherit parent"的值,在第二个任务中打印出来了。这又是什么原因呢?
回过头来看看上面的源码,在线程池的情况下,第一次创建线程的时候会从父线程中copy inheritableThreadLocals中的数据,所以第一个任务成功拿到了父线程设置的”i am a inherit parent“,第二个任务执行的时候复用了第一个任务的线程,并不会触发复制父线程中的inheritableThreadLocals操作,所以即使在主线程中设置了新的值,也会不生效。同时get()方法是直接操作inheritableThreadLocals这个变量的,所以就直接拿到了第一个任务设置的值。
那遇到线程池应该怎么办呢?
2.3 TransmittableThreadLocal
TransmittableThreadLocal(TTL)这个时候就派上用场了。这是阿里开源的一个组件,我们来看看它怎么解决线程池的问题,先来一段代码,在上面的基础上修改一下,使用TransmittableThreadLocal。
static TransmittableThreadLocal<String> transmittableThreadLocal = new TransmittableThreadLocal<>();// 使用TransmittableThreadLocalpublic static void main(String[] args) throws InterruptedException {ExecutorService executorService = Executors.newFixedThreadPool(1);executorService = TtlExecutors.getTtlExecutorService(executorService); // 用TtlExecutors装饰线程池transmittableThreadLocal.set("i am a transmittable parent");executorService.execute(new Runnable() {@Overridepublic void run() {System.out.println(transmittableThreadLocal.get());transmittableThreadLocal.set("i am a old transmittable parent");// 子线程设置新的值}});System.out.println(transmittableThreadLocal.get());TimeUnit.SECONDS.sleep(1);transmittableThreadLocal.set("i am a new transmittable parent");// 主线程设置新的值executorService.execute(new Runnable() {@Overridepublic void run() {System.out.println(transmittableThreadLocal.get());}});}i am a transmittable parenti am a transmittable parenti am a new transmittable parent
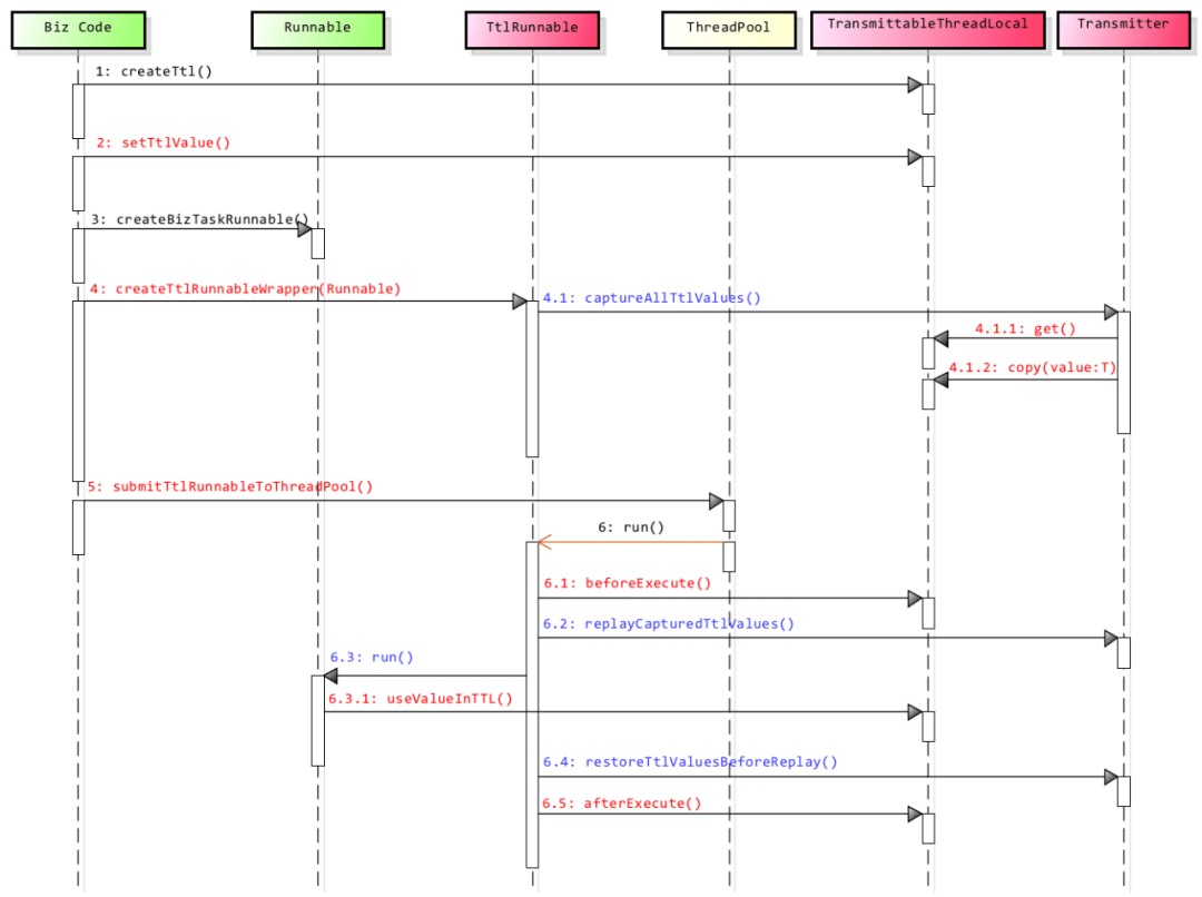
执行代码后发现,使用TransmittableThreadLocal和TtlExecutors.getTtlExecutorService(executorService)装饰线程池之后,在每次调用任务的时,都会将当前的主线程的TransmittableThreadLocal数据copy到子线程里面,执行完成后,再清除掉。同时子线程里面的修改回到主线程时其实并没有生效。这样可以保证每次任务执行的时候都是互不干涉的。这是怎么做到的呢?来看源码。
TtlExecutors和TransmittableThreadLocal源码
private TtlRunnable(Runnable runnable, boolean releaseTtlValueReferenceAfterRun) {this.capturedRef = new AtomicReference<Object>(capture());this.runnable = runnable;this.releaseTtlValueReferenceAfterRun = releaseTtlValueReferenceAfterRun;}com.alibaba.ttl.TtlRunnable#run/*** wrap method {@link Runnable#run()}.*/@Overridepublic void run() {Object captured = capturedRef.get();// 获取线程的ThreadLocalMapif (captured == null || releaseTtlValueReferenceAfterRun && !capturedRef.compareAndSet(captured, null)) {throw new IllegalStateException("TTL value reference is released after run!");}Object backup = replay(captured);// 暂存当前子线程的ThreadLocalMap到backuptry {runnable.run();} finally {restore(backup);// 恢复线程执行时被改版的Threadlocal对应的值}}com.alibaba.ttl.TransmittableThreadLocal.Transmitter#replay/*** Replay the captured {@link TransmittableThreadLocal} values from {@link #capture()},* and return the backup {@link TransmittableThreadLocal} values in current thread before replay.** @param captured captured {@link TransmittableThreadLocal} values from other thread from {@link #capture()}* @return the backup {@link TransmittableThreadLocal} values before replay* @see #capture()* @since 2.3.0*/public static Object replay(Object captured) {@SuppressWarnings("unchecked")Map<TransmittableThreadLocal<?>, Object> capturedMap = (Map<TransmittableThreadLocal<?>, Object>) captured;Map<TransmittableThreadLocal<?>, Object> backup = new HashMap<TransmittableThreadLocal<?>, Object>();for (Iterator<? extends Map.Entry<TransmittableThreadLocal<?>, ?>> iterator = holder.get().entrySet().iterator();iterator.hasNext(); ) {Map.Entry<TransmittableThreadLocal<?>, ?> next = iterator.next();TransmittableThreadLocal<?> threadLocal = next.getKey();// backupbackup.put(threadLocal, threadLocal.get());// clear the TTL value only in captured// avoid extra TTL value in captured, when run task.if (!capturedMap.containsKey(threadLocal)) {iterator.remove();threadLocal.superRemove();}}// set value to captured TTLfor (Map.Entry<TransmittableThreadLocal<?>, Object> entry : capturedMap.entrySet()) {@SuppressWarnings("unchecked")TransmittableThreadLocal<Object> threadLocal = (TransmittableThreadLocal<Object>) entry.getKey();threadLocal.set(entry.getValue());}// call beforeExecute callbackdoExecuteCallback(true);return backup;}com.alibaba.ttl.TransmittableThreadLocal.Transmitter#restore/*** Restore the backup {@link TransmittableThreadLocal} values from {@link Transmitter#replay(Object)}.** @param backup the backup {@link TransmittableThreadLocal} values from {@link Transmitter#replay(Object)}* @since 2.3.0*/public static void restore(Object backup) {@SuppressWarnings("unchecked")Map<TransmittableThreadLocal<?>, Object> backupMap = (Map<TransmittableThreadLocal<?>, Object>) backup;// call afterExecute callbackdoExecuteCallback(false);for (Iterator<? extends Map.Entry<TransmittableThreadLocal<?>, ?>> iterator = holder.get().entrySet().iterator();iterator.hasNext(); ) {Map.Entry<TransmittableThreadLocal<?>, ?> next = iterator.next();TransmittableThreadLocal<?> threadLocal = next.getKey();// clear the TTL value only in backup// avoid the extra value of backup after restoreif (!backupMap.containsKey(threadLocal)) {iterator.remove();threadLocal.superRemove();}}// restore TTL valuefor (Map.Entry<TransmittableThreadLocal<?>, Object> entry : backupMap.entrySet()) {@SuppressWarnings("unchecked")TransmittableThreadLocal<Object> threadLocal = (TransmittableThreadLocal<Object>) entry.getKey();threadLocal.set(entry.getValue());}}
可以看下整个过程的完整时序图:

OK,既然问题都解决了,来看看实际使用吧,有两种使用,先看第一种,涉及HTTP请求、Dubbo请求和 job,采用的是数据级别的隔离。
三、 TTL 在海外商城的实际应用
3.1 不分库,分数据行 + SpringMVC
用户 HTTP 请求,首先我们要从url或者cookie中解析出国家编号,然后在TransmittableThreadLocal中存放国家信息,在 MyBatis 的拦截器中读取国家数据,进行sql改造,最终操作指定的国家数据,多线程场景下用TtlExecutors包装原有自定义线程池,保障在使用线程池的时候能够正确将国家信息传递下去。
HTTP 请求
public class ShopShardingHelperUtil {private static TransmittableThreadLocal<String> countrySet = new TransmittableThreadLocal<>();/*** 获取threadLocal中设置的国家标志* @return*/public static String getCountry() {return countrySet.get();}/*** 设置threadLocal中设置的国家*/public static void setCountry (String country) {countrySet.set(country.toLowerCase());}/*** 清除标志*/public static void clear () {countrySet.remove();}}/** 拦截器对cookie和url综合判断国家信息,放入到TransmittableThreadLocal中 **/// 设置线程中的国家标志String country = localeContext.getLocale().getCountry().toLowerCase();ShopShardingHelperUtil.setCountry(country);/** 自定义线程池,用TtlExecutors包装原有自定义线程池 **/public static Executor getExecutor() {if (executor == null) {synchronized (TransmittableExecutor.class) {if (executor == null) {executor = TtlExecutors.getTtlExecutor(initExecutor());// 用TtlExecutors装饰Executor,结合TransmittableThreadLocal解决异步线程threadlocal传递问题}}}return executor;}/** 实际使用线程池的地方,直接调用执行即可**/TransmittableExecutor.getExecutor().execute(new BatchExeRunnable(param1,param2));/** mybatis的Interceptor代码, 使用TransmittableThreadLocal的国家信息,改造原有sql,加上国家参数,在增删改查sql中区分国家数据 **/public Object intercept(Invocation invocation) throws Throwable {StatementHandler statementHandler = (StatementHandler) invocation.getTarget();BoundSql boundSql = statementHandler.getBoundSql();String originalSql = boundSql.getSql();Statement statement = (Statement) CCJSqlParserUtil.parse(originalSql);String threadCountry = ShopShardingHelperUtil.getCountry();// 线程中的国家不为空才进行处理if (StringUtils.isNotBlank(threadCountry)) {if (statement instanceof Select) {Select selectStatement = (Select) statement;VivoSelectVisitor vivoSelectVisitor = new VivoSelectVisitor(threadCountry);vivoSelectVisitor.init(selectStatement);} else if (statement instanceof Insert) {Insert insertStatement = (Insert) statement;VivoInsertVisitor vivoInsertVisitor = new VivoInsertVisitor(threadCountry);vivoInsertVisitor.init(insertStatement);} else if (statement instanceof Update) {Update updateStatement = (Update) statement;VivoUpdateVisitor vivoUpdateVisitor = new VivoUpdateVisitor(threadCountry);vivoUpdateVisitor.init(updateStatement);} else if (statement instanceof Delete) {Delete deleteStatement = (Delete) statement;VivoDeleteVisitor vivoDeleteVisitor = new VivoDeleteVisitor(threadCountry);vivoDeleteVisitor.init(deleteStatement);}Field boundSqlField = BoundSql.class.getDeclaredField("sql");boundSqlField.setAccessible(true);boundSqlField.set(boundSql, statement.toString());} else {logger.error("----------- intercept not-add-country sql.... ---------" + statement.toString());}logger.info("----------- intercept query new sql.... ---------" + statement.toString());// 调用方法,实际上就是拦截的方法Object result = invocation.proceed();return result;}
对于 Dubbo 接口和无法判断国家信息的 HTTP 接口,在入参部分增加国家信息参数,通过拦截器或者手动set国家信息到TransmittableThreadLocal。
对于定时任务job,因为所有国家都需要执行,所以会把所有国家进行遍历执行,这也可以通过简单的注解来解决。
这个版本的改造,点检测试也基本通过了,自动化脚本验证也是没问题的,不过因为业务发展问题最终没上线。
3.2 分库 + SpringBoot
后续在建设新的国家商城的时候,分库分表方案调整为每个国家独立数据库,同时整体开发框架升级到SpringBoot,我们把这套方案做了升级,总体思路是一样的,只是在实现细节上略有不同。
SpringBoot 里面的异步一般通过@Async这个注解来实现,通过自定义线程池来包装,使用时在 HTTP 请求判断locale信息的写入国家信息,后续完成切DB的操作。
对于 Dubbo 接口和无法判断国家信息的 HTTP 接口,在入参部分增加国家信息参数,通过拦截器或者手动set国家信息到TransmittableThreadLocal。
@Beanpublic ThreadPoolTaskExecutor threadPoolTaskExecutor(){return TtlThreadPoolExecutors.getAsyncExecutor();}public class TtlThreadPoolExecutors {private static final String COMMON_BUSINESS = "COMMON_EXECUTOR";public static final int QUEUE_CAPACITY = 20000;public static ExecutorService getExecutorService() {return TtlExecutorServiceMananger.getExecutorService(COMMON_BUSINESS);}public static ExecutorService getExecutorService(String threadGroupName) {return TtlExecutorServiceMananger.getExecutorService(threadGroupName);}public static ThreadPoolTaskExecutor getAsyncExecutor() {// 用TtlExecutors装饰Executor,结合TransmittableThreadLocal解决异步线程threadlocal传递问题return getTtlThreadPoolTaskExecutor(initTaskExecutor());}private static ThreadPoolTaskExecutor initTaskExecutor () {return initTaskExecutor(TtlThreadPoolFactory.DEFAULT_CORE_SIZE, TtlThreadPoolFactory.DEFAULT_POOL_SIZE, QUEUE_CAPACITY);}private static ThreadPoolTaskExecutor initTaskExecutor (int coreSize, int poolSize, int executorQueueCapacity) {ThreadPoolTaskExecutor taskExecutor = new ThreadPoolTaskExecutor();taskExecutor.setCorePoolSize(coreSize);taskExecutor.setMaxPoolSize(poolSize);taskExecutor.setQueueCapacity(executorQueueCapacity);taskExecutor.setKeepAliveSeconds(120);taskExecutor.setAllowCoreThreadTimeOut(true);taskExecutor.setThreadNamePrefix("TaskExecutor-ttl");taskExecutor.initialize();return taskExecutor;}private static ThreadPoolTaskExecutor getTtlThreadPoolTaskExecutor(ThreadPoolTaskExecutor executor) {if (null == executor || executor instanceof ThreadPoolTaskExecutorWrapper) {return executor;}return new ThreadPoolTaskExecutorWrapper(executor);}}/*** @ClassName : LocaleContextHolder* @Description : 本地化信息上下文holder*/public class LocalizationContextHolder {private static TransmittableThreadLocal<LocalizationContext> localizationContextHolder = new TransmittableThreadLocal<>();private static LocalizationInfo defaultLocalizationInfo = new LocalizationInfo();private LocalizationContextHolder(){}public static LocalizationContext getLocalizationContext() {return localizationContextHolder.get();}public static void resetLocalizationContext () {localizationContextHolder.remove();}public static void setLocalizationContext (LocalizationContext localizationContext) {if(localizationContext == null) {resetLocalizationContext();} else {localizationContextHolder.set(localizationContext);}}public static void setLocalizationInfo (LocalizationInfo localizationInfo) {LocalizationContext localizationContext = getLocalizationContext();String brand = (localizationContext instanceof BrandLocalizationContext ?((BrandLocalizationContext) localizationContext).getBrand() : null);if(StringUtils.isNotEmpty(brand)) {localizationContext = new SimpleBrandLocalizationContext(localizationInfo, brand);} else if(localizationInfo != null) {localizationContext = new SimpleLocalizationContext(localizationInfo);} else {localizationContext = null;}setLocalizationContext(localizationContext);}public static void setDefaultLocalizationInfo(@Nullable LocalizationInfo localizationInfo) {LocalizationContextHolder.defaultLocalizationInfo = localizationInfo;}public static LocalizationInfo getLocalizationInfo () {LocalizationContext localizationContext = getLocalizationContext();if(localizationContext != null) {LocalizationInfo localizationInfo = localizationContext.getLocalizationInfo();if(localizationInfo != null) {return localizationInfo;}}return defaultLocalizationInfo;}public static String getCountry(){return getLocalizationInfo().getCountry();}public static String getTimezone(){return getLocalizationInfo().getTimezone();}public static String getBrand(){return getBrand(getLocalizationContext());}public static String getBrand(LocalizationContext localizationContext) {if(localizationContext == null) {return null;}if(localizationContext instanceof BrandLocalizationContext) {return ((BrandLocalizationContext) localizationContext).getBrand();}throw new LocaleException("unsupported localizationContext type");}}@Overridepublic LocaleContext resolveLocaleContext(final HttpServletRequest request) {parseLocaleCookieIfNecessary(request);LocaleContext localeContext = new TimeZoneAwareLocaleContext() {@Overridepublic Locale getLocale() {return (Locale) request.getAttribute(LOCALE_REQUEST_ATTRIBUTE_NAME);}@Overridepublic TimeZone getTimeZone() {return (TimeZone) request.getAttribute(TIME_ZONE_REQUEST_ATTRIBUTE_NAME);}};// 设置线程中的国家标志setLocalizationInfo(request, localeContext.getLocale());return localeContext;}private void setLocalizationInfo(HttpServletRequest request, Locale locale) {String country = locale!=null?locale.getCountry():null;String language = locale!=null?(locale.getLanguage() + "_" + locale.getVariant()):null;LocaleRequestMessage localeRequestMessage = localeRequestParser.parse(request);final String countryStr = country;final String languageStr = language;final String brandStr = localeRequestMessage.getBrand();LocalizationContextHolder.setLocalizationContext(new BrandLocalizationContext() {@Overridepublic String getBrand() {return brandStr;}@Overridepublic LocalizationInfo getLocalizationInfo() {return LocalizationInfoAssembler.assemble(countryStr, languageStr);}});}
对于定时任务job,因为所有国家都需要执行,所以会把所有国家进行遍历执行,这也可以通过简单的注解和AOP来解决。
四、总结
本文从业务拓展的角度阐述了在复杂业务场景下如何通过ThreadLocal,过渡到InheritableThreadLocal,再通过TransmittableThreadLocal解决实际业务问题。因为海外的业务在不断的探索中前进,技术也在不断的探索中演进,面对这种复杂多变的情况,我们的应对策略是先做国际化,再做本地化,more global才能more local,多国家的隔离只是国际化最基本的起点,未来还有很多业务和技术等着我们去挑战。
END
猜你喜欢


vivo互联网技术
vivo移动互联网是基于vivo 智能手机所建立的完整移动互联网生态圈,围绕vivo大数据运营,打造包括应用、游戏、资讯、品牌、电商、内容、金融、搜索的全方位服务生态,满足海量用户的多样化需求。
点一下,代码无 Bug





