作者:vivo 互联网前端团队- Tang Xiao
本文梳理了基于阿里开源微前端框架qiankun,实现多页签及子应用缓存的方案,同时还类比了多个不同方案之间的区别及优劣势,为使用微前端进行多页签开发的同学,提供一些参考。
一、多页签是什么?
我们常见的浏览器多页签、编辑器多页签,从产品角度来说,就是为了能够实现用户访问可记录,快速定位工作区等作用;那对于单页应用,可以通过实现多页签,对用户的访问记录进行缓存,从而提供更好的用户体验。

前端可以通过多种方式实现多页签,常见的方案有两种:
通过CSS样式display:none来控制页面的显示隐藏模块的内容;
将模块序列化缓存,通过缓存的内容进行渲染(与vue的keep-alive原理类似,在单页面应用中应用广泛)。
相对于第一种方式,第二种方式将DOM格式存储在序列化的JS对象当中,只渲染需要展示的DOM元素,减少了DOM节点数,提升了渲染的性能,是当前主流的实现多页签的方式。
那么相对于传统的单页面应用,通过微前端qiankun进行改造后的前端应用,在多页签上实现会有什么不同呢?
1.1 单页面应用实现多页签
改造前的单页面应用技术栈是Vue全家桶(vue2.6.10 + element2.15.1 + webpack4.0.0+vue-cli4.2.0)。
vue框架提供了keep-alive来支持缓存相关的需求,使用keep-alive即可实现多页签的基本功能,但是为了支持更多的功能,我们在其基础上重新封装了vue-keep-alive组件。
相对较于keep-alive通过include、exclude对缓存进行控制,vue-keep-alive使用更原生的发布订阅方式来删除缓存,可以实现更完整的多页签功能,例如同个路由可以根据参数的不同派生出多个路由实例(如打开多个详情页页签)以及动态删除缓存实例等功能。
下面是vue-keep-alive自定义的拓展实现:
created() {// 动态删除缓存实例监听this.cache = Object.create(null);breadCompBus.$on('removeTabByKey', this.removeCacheByKey);breadCompBus.$on('removeTabByKeys', (data) => {data.forEach((item) => {this.removeCacheByKey(item);});});}
vue-keep-alive组件即可传入自定义方法,用于自定义vnode.key,支持同一匹配路由中派生多个实例。
// 传入`vue-keep-alive`的自定义方法function updateComponentsKey(key, name, vnode) {const match = this.$route.matched[1];if (match && match.meta.multiNodeKey) {vnode.key = match.meta.multiNodeKey(key, this.$route);return vnode.key;}return key;}
1.2 使用qiankun进行微前端改造后,多页签缓存有什么不同
qiankun是由蚂蚁金服推出的基于Single-Spa实现的前端微服务框架,本质上还是路由分发式的服务框架,不同于原本 Single-Spa采用JS Entry用的方案,qiankun采用HTML Entry 方式进行了替代优化。
使用qiankun进行微前端改造后,页面被拆分为一个基座应用和多个子应用,每个子应用都运行在独立的沙箱环境中。

相对于单页面应用中通过keep-alive管控组件实例的方式,拆分后的各个子应用的keep-alive并不能管控到其他子应用的实例,我们需要缓存对所有的应用生效,那么只能将缓存放到基座应用中。
这个就存在几个问题:
加载:主应用需要在什么时候,用什么方式来加载子应用实例?
渲染:通过缓存实例来渲染子应用时,是通过DOM显隐方式渲染子应用还是有其他方式?
通信:关闭页签时,如何判断是否完全卸载子应用,主应用应该使用什么通信方式告诉子应用?
二、方案选择
通过在Github issues及掘金等平台的一系列资料查找和对比后,关于如何在qiankun框架下实现多页签,在不修改qiankun源码的前提下,主要有两种实现的思路。
2.1 方案一:多个子应用同时存在
实现思路:
在dom上通过v-show控制显示哪一个子应用,及display:none;控制不同子应用dom的显示隐藏。
url变化时,通过loadMicroApp手动控制加载哪个子应用,在页签关闭时,手动调用unmount方法卸载子应用。
示例:
<template><div id="app"><header><router-link to="/app-vue-hash/">app-vue-hash</router-link><router-link to="/app-vue-history/">app-vue-history</router-link><router-link to="/about">about</router-link></header><div id="appContainer1" v-show="$route.path.startsWith('/app-vue-hash/')"></div><div id="appContainer2" v-show="$route.path.startsWith('/app-vue-history/')"></div><router-view></router-view></div></template><script>import { loadMicroApp } from 'qiankun';const apps = [{name: 'app-vue-hash',entry: 'http://localhost:1111',container: '#appContainer1',props: { data : { store, router } }},{name: 'app-vue-history',entry: 'http://localhost:2222',container: '#appContainer2',props: { data : store }}]export default {mounted() {// 优先加载当前的子项目const path = this.$route.path;const currentAppIndex = apps.findIndex(item => path.includes(item.name));if(currentAppIndex !== -1){const currApp = apps.splice(currentAppIndex, 1)[0];apps.unshift(currApp);}// loadMicroApp 返回值是 app 的生命周期函数数组const loadApps = apps.map(item => loadMicroApp(item))// 当 tab 页关闭时,调用 loadApps 中 app 的 unmount 函数即可},}</script>
具体的DOM展示(通过display:none;控制不同子应用DOM的显隐):

方案优势:
loadMicroApp是qiankun提供的API,可以方便快速接入;
该方式不卸载子应用,页签切换速度比较快。
方案不足:
子应用切换时不销毁DOM,会导致DOM节点和事件监听过多,严重时会造成页面卡顿;
子应用切换时未卸载,路由事件监听也未卸载,需要对路由变化的监听做特殊的处理。
2.2 方案二:同一时间仅加载一个子应用,同时保存其他应用的状态
实现思路:
通过registerMicroApps注册子应用,qiankun会通过自动加载匹配的子应用;
参考keep-alive实现方式,每个子应用都缓存自己实例的vnode,下次进入子应用时可以直接使用缓存的vnode直接渲染为真实DOM。
方案优势:
同一时间,只是展示一个子应用的active页面,可减少DOM节点数;
非active子应用卸载时同时会卸载DOM及不需要的事件监听,可释放一定内存。
方案不足:
没有现有的API可以快速实现,需要自己管理子应用缓存,实现较为复杂;
DOM渲染多了一个从虚拟DOM转化为真实DOM的一个过程,渲染时间会比第一种方案稍多。
vue组件实例化过程简介
这里简单的回顾下vue的几个关键的渲染节点:

vue关键渲染节点(来源:掘金社区)
compile:对template进行编译,将AST转化后生成render function;
render:生成VNODE虚拟DOM;
patch :将虚拟DOM转换为真实DOM;
因此,方案二相对于方案一,就是多了最后patch的过程。
2.3 最终选择
根据两种方案优势与不足的评估,同时根据我们项目的具体情况,最终选择了方案二进行实现,具体原因如下:
过多的DOM及事件监听,会造成不必要的内存浪费,同时我们的项目主要以编辑器展示和数据展示为主,单个页签内内容较多,会更倾向于关注内存使用情况;
方案二在子应用二次渲染时多了一个patch过程,渲染速度不会慢多少,在可接受范围内。
三、具体实现
在上面一部分我们简单的描述了方案二的一个实现思路,其核心思想就是是通过缓存子应用实例的vnode,那么这一部分,就来看下它的一个具体的实现的过程。
3.1 从组件级别的缓存到应用级别的缓存
在vue中,keep-alive组件通过缓存vnode的方式,实现了组件级别的缓存,对于通过vue框架实现的子应用来说,它其实也是一个vue实例,那么我们同样也可以做到通过缓存vnode的方式,实现应用级别的缓存。
通过分析keep-alive源码,我们了解到keep-alive是通过在render中进行缓存命中,返回对应组件的vnode,并在mounted和updated两个生命周期钩子中加入对子组件vnode的缓存。
// keep-alive核心代码render () {const slot = this.$slots.defaultconst vnode: VNode = getFirstComponentChild(slot)const componentOptions: ?VNodeComponentOptions = vnode && vnode.componentOptionsif (componentOptions) {// 更多代码...// 缓存命中if (cache[key]) {vnode.componentInstance = cache[key].componentInstance// make current key freshestremove(keys, key)keys.push(key)} else {// delay setting the cache until updatethis.vnodeToCache = vnodethis.keyToCache = key}// 设置keep-alive,防止再次触发created等生命周期vnode.data.keepAlive = true}return vnode || (slot && slot[0])}// mounted和updated时缓存当前组件的vnodemounted() {this.cacheVNode()}updated() {this.cacheVNode()}
相对于keep-alive需要在mounted和updated两个生命周期中对vnode缓存进行更新,在应用级的缓存中,我们只需要在子应用卸载时,主动对整个实例的vnode进行缓存即可。
// 父应用提供unmountCache方法function unmountCache() {// 此处永远只会保存首次加载生成的实例const needCached = this.instance?.cachedInstance || this.instance;const cachedInstance = {};cachedInstance._vnode = needCached._vnode;// keepalive设置为必须 防止进入时再次created,同keep-alive实现if (!cachedInstance._vnode.data.keepAlive) cachedInstance._vnode.data.keepAlive = true;// 省略其他代码...// loadedApplicationMap用于是key-value形式,用于保存当前应用的实例loadedApplicationMap[this.cacheKey] = cachedInstance;// 省略其他代码...// 卸载实例this.instance.$destroy();// 设置为null后可进行垃圾回收this.instance = null;}// 子应用在qiankun框架提供的卸载方法中,调用unmountCacheexport async function unmount() {console.log('[vue] system app unmount');mainService.unmountCache();}
3.2 移花接木——将vnode重新挂载到一个新实例上
将vnode缓存到内存中后,再将原有的instance卸载,重新进入子应用时,就可以使用缓存的vnode进行render渲染。
// 创建子应用实例,有缓存的vnode则使用缓存的vnodefunction newVueInstance(cachedNode) {const config = {router: this.router,store: this.store,render: cachedNode ? () => cachedNode : instance.render, // 优先使用缓存vnode});return new Vue(config);}// 实例化子应用实例,根据是否有缓存vnode确定是否传入cachedNodethis.instance = newVueInstance(cachedNode);this.instance.$mount('#app');
那么,这里不禁就会有些疑问:
如果我们每次进入子应用时,都重新创建一个实例,那么为什么还要卸载,直接不卸载就可以了吗?
将缓存vnode使用到一个新的实例上,不会有什么问题吗?
首先我们回答一下第一个问题,为什么在切换子应用时,要卸载掉原来的子应用实例,有两个考虑方面:
其一,是对内存的考量,我们需要的其实仅仅是vnode,而不是整个实例,缓存整个实例是方案一的实现方案,所以,我们仅需要缓存我们需要的对象即可;
其二,卸载子应用实例可以移除不必要的事件监听,比如vue-router对popstate事件就进行了监听,我们在其他子应用操作时,并不希望原来的子应用也对这些事件进行响应,那么在子应用卸载时,就可以移除掉这些监听。
对于第二个问题,情况会更加复杂一点,下面一个部分,就主要来看下主要遇到了哪些问题,又该如何去解决。
3.3 解决应用级缓存方案的问题
3.3.1 vue-router相关问题
在实例卸载后对路由变化监听失效;
新的vue-router对原有的router params等参数记录失效。
首先我们需要明确这两个问题的原因:
第一个是因为在子应用卸载时移除了对popstate事件的监听,那么我们需要做的就是重新注册对popstate事件的监听,这里可以通过重新实例化一个vue-router解决;
第二问题是因为通过重新实例化vue-router解决第一个问题之后,实际上是一个新的vue-router,我们需要做的就是不仅要缓存vnode,还需要缓存router相关的信息。
大致的解决实现如下:
// 实例化子应用vue-routerfunction initRouter() {const { router: originRouter } = this.baseConfig;const config = Object.assign(originRouter, {base: `app-kafka/`,});Vue.use(VueRouter);this.router = new VueRouter(config);}// 创建子应用实例,有缓存的vnode则使用缓存的vnodefunction newVueInstance(cachedNode) {const config = {router: this.router, // 在vue init过程中,会重新调用vue-router的init方法,重新启动对popstate事件监听store: this.store,render: cachedNode ? () => cachedNode : instance.render, // 优先使用缓存vnode});return new Vue(config);}function render() {if(isCache) {// 场景一、重新进入应用(有缓存)const cachedInstance = loadedApplicationMap[this.cacheKey];// router使用缓存命中this.router = cachedInstance.$router;// 让当前路由在最初的Vue实例上可用this.router.apps = cachedInstance.catchRoute.apps;// 使用缓存vnode重新实例化子应用const cachedNode = cachedInstance._vnode;this.instance = this.newVueInstance(cachedNode);} else {// 场景二、首次加载子应用/重新进入应用(无缓存)this.initRouter();// 正常实例化this.instance = this.newVueInstance();}}function unmountCache() {// 省略其他代码...cachedInstance.$router = this.instance.$router;cachedInstance.$router.app = null;// 省略其他代码...}
3.3.2父子组件通信
多页签的方式增加了父子组件通信的频率,qiankun有提供setGlobalState通信方式,但是在单应用模式下,同一时间仅支持和一个子应用进行通行,对于unmount 的子应用来说,无法接收到父应用的通信,因此,对于不同的场景,我们需要更加灵活的通信方式。
子应用——父应用:使用qiankun自带通信方式;
从子到父的通信场景较为简单,一般只有路由变化时进行上报,并且仅为激活状态的子应用才会上报,可直接使用qiankun自带通信方式;
父应用——子应用:使用自定义事件通信;
父应用到子应用,不仅需要和active状态的子应用通信,还需要和当前处于缓存中子应用通信;
因此,父应用到子应用,通过自定义事件的方式,能够实现父应用和多个子应用的通信。
// 自定义事件发布const evt = new CustomEvent('microServiceEvent', {detail: {action: { name: action, data },basePath, // 用于子应用唯一标识},});document.dispatchEvent(evt);// 自定义事件监听document.addEventListener('microServiceEvent', this.listener);
3.3.3 缓存管理,防止内存泄露
使用缓存最重要的事项就是对缓存的管理,在不需要的时候及时清理,这在JS中是非常重要但很容易被忽略的事项。
应用级缓存
子应用vnode、router等属性,子应用切换时缓存;
页面级缓存
通过vue-keep-alive缓存组件的vnode;
删除页签时,监听remove事件,删除页面对应的vnode;
vue-keep-alive组件中所有缓存均被删除时,通知删除整个子应用缓存;
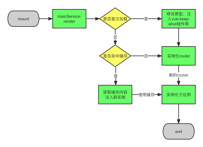
3.4 整体框架
最后,我们从整体的视角来了解下多页签缓存的实现方案。
因为不仅仅需要对子应用的缓存进行管理,还需要将vue-keep-alive组件注册到各个子应用中等事项,我们将这些服务统一在主应用的mainService中进行管理,在registerMicroApps注册子应用时通过props传入子应用,这样就能够实现同一套代码,多处复用。
// 子应用main.jslet mainService = null;export async function mount(props) {mainService = null;const { MainService } = props;// 注册主应用服务mainService = new MainService({// 传入对应参数});// 实例化vue并渲染mainService.render(props);}export async function unmount() {mainService.unmountCache();}
最后对关键流程进行梳理:

四、现有问题
4.1 暂时只支持vue框架的实例缓存
该方案也是基于vue现有特性支持实现的,在react社区中对于多页签实现并没有统一的实现方案,笔者也没有过多的探索,考虑到现有项目是以vue技术栈为主,后期升级也会只升级到vue3.0,在一段时间内是可以完全支持的。
五、总结
相较于社区上大部分通过方案一进行实现,本文提供了另一种实现多页签缓存的一种思路,主要是对子应用缓存处理上有些许的不同,大致的思路及通信的方式都是互通的。
另外本文对qiankun框架的使用没有做太多的发散总结,官网和Github上已经有很多相关问题的总结和踩坑经验可供参考。
最后,如果文章有什么问题或错误,欢迎指出,谢谢。
参考阅读
END
猜你喜欢




