👆点击“博文视点Broadview”,获取更多书讯

前几天和一位前同事F总聊天,他现在是某互联网公司的技术负责人。
当问到他们对候选人数据库方面的要求时,他特别激动,说道:发现很多面试者,尽管工作年限很长,但是对 MySQL 的一些细节,却研究的非常浅。只会简单的增删查改、关联、聚合语句。对于一些索引、锁、事务、体系结构等原理性的内容,或者复制,高可用等实战型内容,都了解很少。
但是,F总说,根据以往经验,往往生产环境 MySQL 出问题的原因,就是部分人对一些数据库上的细节把握不够。
比如:
慢查询导致数据库高负载的原因是索引设计不合理;
内存参数没配置对,导致访问很慢,但是 MySQL 所在的机器可用内存却还有很多;
每天定时删除 n 天以前的数据,表为啥还是越来越大。
也正是因为以往的这些教训,让F总招人更加谨慎,对数据库方面的考察也会更深一点。
我相信,正是出于类似上面的原因,很多公司对技术人员数据库的能力要求越来越严了。
那么我们应该怎样去掌握 MySQL 呢?
在经典书籍《刻意练习》中提到,有目的的练习有以下几个特点:
目标、专注、反馈以及跳出舒适圈。
我们想掌握 MySQL,可以根据上面几点制定MySQL学习目标。
比如掌握下面这些内容:
基础:比如安装、索引、锁、事务、体系结构、主从复制等;
优化:硬件、操作系统、参数、SQL 语句等方面得优化;
实战:规范、安全、备份、监控、高可用、分库 分表、周边工具等。
《MySQL DBA 精英实战课》一书中便包含以上所有内容。

如果真正决定掌握MySQL,就需要将自己的精力集中在 MySQL 的学习上。
美国游泳运动员考芙林在早年的游泳生涯大部分时间都是躺在游泳圈上,幻想着自己摘金夺银的情形,那时获得的奖牌也屈指可数。但到后来,从她开始代表加州大学伯克利分校比赛之后,她开始专注自己的练习,试图每个动作都接近完美。由于她后面的专注,也让她在职业生涯中积累了12块奥运会奖牌。

(考芙林)
同样,学习MySQL也很需要专注!
我们必须知道某件事情自己做的对不对,如果不对,到底哪里出问题了。这个时候,就需要别人的反馈。
比如,通过《MySQL DBA 精英实战课》可以加入读者交流群,在学习过程可以跟三位作者的交流,可以给到一些问题的反馈。
比如,业余钢琴爱好者在十几岁的时候就开始上钢琴课,等到 30年过去了,他还是以相同的方式弹奏着那些同样的歌曲,看起来,他积累了几十万小事的“练习”,但可能还是30年前的水平,甚至更差。这就是因为他没有跳出舒适圈。

同样,会 MySQL 增删查改,或许能做一些基础工作了,但是,我们如果不跳出舒适圈,去学习优化、高可用、一些实战技巧。当业务访问量上升,就只能赌运气,祈祷 MySQL 不出问题。

了解了学习的特点,我们再回到《MySQL DBA 精英实战课》这本书上,看它是不是能够帮助你全面掌握MySQL!

本书是以下三位DBA6年多的实战经验总结。
刘遵庆:网名马听,多年DBA工作经验,公众号“MySQL数据库联盟”运营人,专栏《一线数据库工程师带你深入理解MySQL》全网销量3600余份。
凡新雷:多年一线互联网公司MySQL数据库运维管理经验,擅长MySQL数据库调优和架构设计。
邹勇:多年一线数据库运维经验,曾参与多家公司的数据库高可用体系建设,擅长MySQL、Redis等数据库运维工作。
大部分知识点都有对应实验,方便读者理解,比如:
高可用,讲解了当下比较流行的高可用方案:MHA、Orchestrator、InnoDB Cluster,并每一种都详细的讲解了安装方式、日常管理命令、注意事项和原理等。
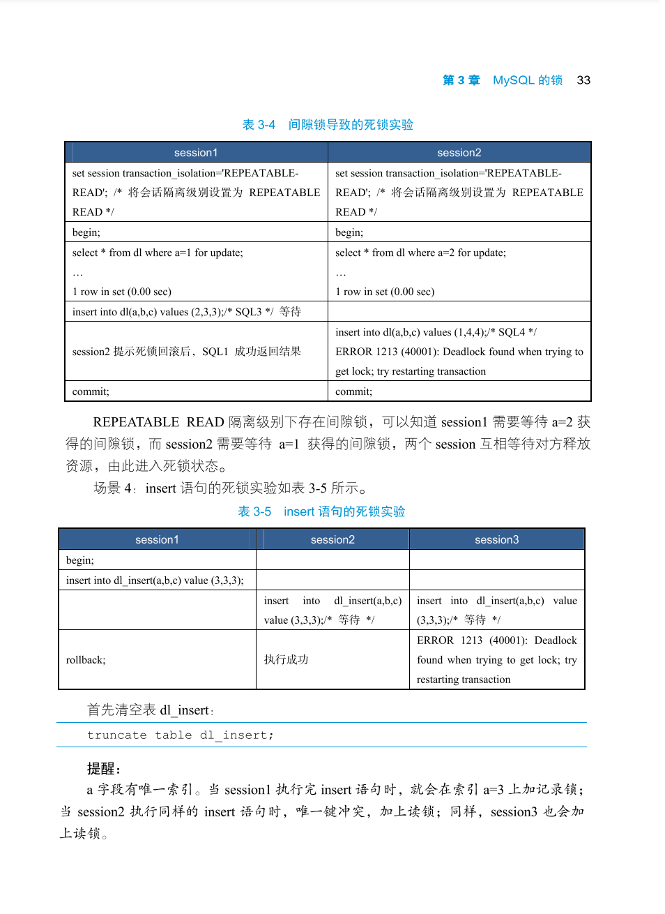
死锁这一节,列出了几种死锁场景,并都有对应的实验。


主从复制这一节,增加了基于位点的复制和GTID复制的部署过程。


MySQL备份这一节,列出了各种备份场景下的实验。


MySQL监控这一章,列出了几种监控方案的部署实验。
……
欢迎阅读《MySQL DBA 精英实战课》学习更多相关内容~~
扫码了解本书详情


![]()
如果喜欢本文 欢迎 在看丨留言丨分享至朋友圈 三连 热文推荐
▼点击阅读原文,了解本书详情~






