
城商行是我国银行体系的重要组成部分,城商行多扎根于当地,服务于当地。根据零壹智库、数字化讲习所整理的数据,截至2022年6月,我国上市城商行达到30家,其中在A股上市的有18家,在香港上市的有16家,同时在A+H股上市的有4家。城商行正在快速发展之中,其中北京银行、上海银行、南京银行、杭州银行、徽商银行等资产规模在2021年已超万亿。
金融科技投入方面,根据零壹智库、数字化讲习所整理的数据,2021年,北京银行在金融科技方面的投入最多,达到23.2亿元;其次是上海银行,金融科技投入为18.53亿元,南京银行在金融科技上面的投入也超过了10亿元,为13.4亿元。
相比国有大行和股份制银行来说,城商行在金融科技上面的投入还有很大的增长空间,在信创方面,城商行多集中于单个系统和硬件设施的改造,暂时还没有涉及像国有大行和股份制银行那样的全栈系统改造和信创云建设。
在本文中,零壹智库、数字化讲习所将城商行分为已上市城商行和未上市城商行来介绍城商行的典型信创案例。
本文为银行信创系列的第二篇,继第一篇《国有大行及股份行全栈系统改造和信创云建设已成主流|银行信创系列(一)》之后,继续介绍我国城商行的信创业务进程,后续将推出银行信创系列的其他专题,包括农商行和农村信用合作社的信创业务开展情况。
本文涉及到的上市城商行是:北京银行(601169.SH)、上海银行(601229.SH)、南京银行(601009.SH)、杭州银行(600926.SH)、长沙银行(601577.SH)、徽商银行(03698.HK)、中原银行(01216.HK)。
本文涉及到的非上市城商行是:广州银行、赣州银行、红塔银行、秦皇岛银行、福建海峡银行。
(一)北京银行
1. 北京银行-北京鲲鹏联合创新中心“北京银行信创生态实验室”正式揭牌
2020年8月21日,北京鲲鹏联合创新中心举行了北京银行信创生态实验室挂牌仪式。
为了加快计算机产业的国产化生态的发展,北京银行与北京鲲鹏联合创新中心携手前行,共同建设鲲鹏生态。双方将通过北京银行信创生态实验室展开联合创新、技术支持、标准制定、测试认证、人才培训等合作,共打造鲲鹏计算新生态。
北京银行信创生态实验室未来主要解决数字化转型中遇到的难点、痛点,在大数据、人工智能等领域孵化出有建设性的方案。信创生态实验室将汇聚行业伙伴,认准新技术领域和前沿技术,打造生态合作赋能新模式,推动协同共赢的新发展。未来,银行数字化发展也将逐步从个人消费金融领域逐步扩散至产业金融领域,依托产业互联网的快速发展,基于线上线下各类数据的分析应用,产业互联网金融也将迎来新的机遇与空间。
2. 北京银行顺利完成可信云•分布式系统稳定性能力评估
2022年3月2日,北京银行“顺天”技术平台顺利通过了中国信通院可信云“分布式系统稳定性”能力评估,符合《分布式系统稳定性度量模型》标准要求。“顺天”平台是金融行业首家完成可信云稳定性度量的技术平台。
可信云是中国信通院下属的云计算服务评估品牌,也是我国针对云计算服务的权威评估体系
“顺天”技术平台以“通过技术敏捷实现业务敏捷”为目标,旨在让信息技术更好为金融业务拓展服务。平台通过对300余项开源方案进行改进和扩展,有效地延伸了分布式技术的使用场景,实现了技术标准的统一、应用架构的统一和研发过程的统一,具体业务领域和基础开发平台的分层解耦,构建资源层服务共享式的分布式技术能力,提高整体的灵活性和可维护性,借助敏捷方法DevOps支持持续迭代和运维自动化,推动银行业务系统上云部署,实现面向服务的动态弹性伸缩、智能调度、资源优化利用。
“顺天”平台应用了云端流水线、唯一可信源的制品库、流程管控和质量门禁、自动化发布能力、可观测度量能力等,实现了业务需求条目化、研发任务精细化、集成部署自动化、质量门禁规范联动、工具链集成等功能,实现交付过程中的特定工作自动化,大幅提升交付效率,已成为北京银行数字化转型的强大推进器。
“顺天”平台集成并封装了目前主流的开发工具、开发框架及应用组件,对应用架构提供成熟的解决方案,对整个开发生命周期提供全面的支持。另外,根据官网信息显示,“顺天”平台提供了14项统一的技术规范,2套基础工程,21个金融级后台公共组件插件,一套监控平台,“颐和”微服务治理平台及“永定”容器云部署平台,广泛应用了各种开源的包及组件,具体包括前端、微服务、服务治理、监控、日志、开发环境、中间件、数据库相关、容器云等各个方面。
(二)上海银行
1. 信创加速,升腾中标上海银行“专用电脑设备选型项目”
2020年10月,升腾资讯信创终端独家中标上海银行“专用电脑设备选型项目”,上海银行携手升腾推动信创生态的建设和发展。
基于上海银行金融网点智慧化改造和OA办公桌面升级的需求,升腾结合信创的指导方向,全新研发了业内领先的金融信创终端产品系列,有效解决金融行业在信创落地的实际业务场景中所面临的兼容性问题、安全管理问题等,保障上海银行信创建设工作的有效落实。
根据升腾官网信息显示,此次中标上海银行的信创终端,由升腾自研设计、生产,支持国密算法,在关键软硬件技术上实现信息技术创新,全方位保障信息安全。整机采用分体式设计,体积较PC小50%,具有兼容性强、极致畅快,性能卓越、高效运维等优点,一站式部署管理,并提供软硬件合规管控、资产管理、远程协助、一键升级等功能,可远程处理80%的运维问题。
升腾信创终端将广泛应用于上海银行的网点柜面、OA办公等场景。信创终端在网点柜面的推广,实现了无缝对接存量的身份证读卡器、指纹识别器、无纸化电子签章系统、证件影像采集等外设产品,协助上海银行顺利推广信创落地。
(三)南京银行
1. 南京银行构建基于国产分布式数据库的数据平台
2021年10月,南京银行正式启动“OLAP分布式国产数据库建设项目”,构建基于国产分布式数据库的数据平台。
结合南京银行自身业务架构、业务数据量、数据类型等多角度平衡,长亮科技(300348.SZ)基于具备分析及混合负载能力的华为GaussDB分布式数据库,为南京银行打造了一套先进的数据库集群和云数据库解决方案,成功中标南京银行OLAP分布式国产数据库建设项目。
该解决方案从南京银行数据系统建设现状和未来规划出发,规划了与南京银行相适应的GaussDB集群部署方案设计、集群架构;搭建了满足负载均衡、高可用、容灾的集群环境;编写了《ETL脚本开发规范》等设计、开发规范,为后续Gauss平台建设、维护提供了指引;提供了集群性能调优及SQL优化等技术支持,保障平台平稳运行。
该分布式数据库具备高可扩展性、高性能、高可用等特性,可以很好的满足线上化、高频、多维度、高并发的场景需求,助力业务创新;优化银行IT资产配置,降低投资与运维成本,实现降本增效;作为技术与知识产权自主可控的金融级分布式数据库,可满足国家对金融安全自主可控的要求,为数字化转型护航。
(四)杭州银行
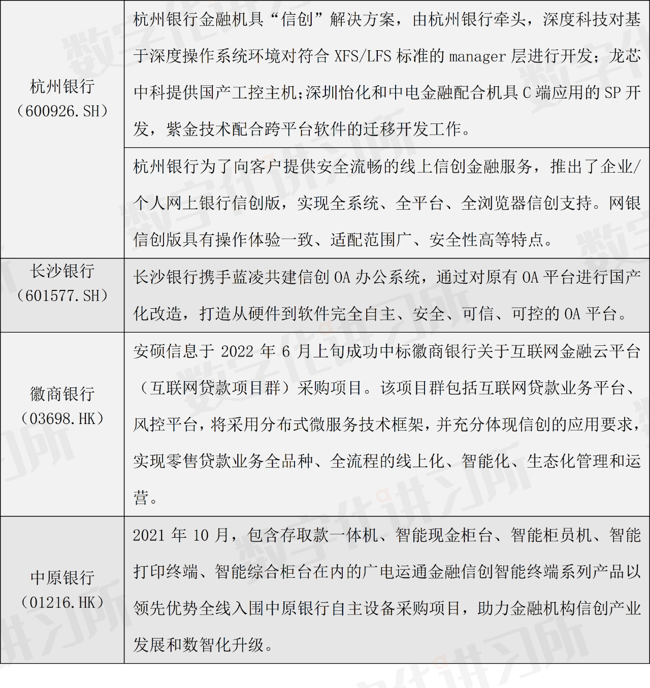
1. 杭州银行金融机具“信创”解决方案亮相
2019年10月,龙芯中科、深度科技、深圳怡化、紫金技术等厂商与杭州银行合作,开发符合XFS/LFS标准下基于龙芯CPU和深度操作系统的跨平台系统。杭州银行成为首家采用龙芯CPU+深度操作系统的先行先试的金融机构。
该项目中,深度科技基于深度操作系统环境对符合XFS/LFS标准的Manager层进行实现,深圳怡化和中电金融配合机具C端应用的SP开发,紫金技术配合跨平台软件的迁移开发工作。
杭州银行在金融机构中率先使用基于龙芯CPU&深度操作系统的现金自助设备,为我国金融机具设备的“金融信创应用”树立了一个新的标杆。
2. 杭州银行网银信创版
杭州银行为了向客户提供安全流畅的线上信创金融服务,推出了企业/个人网上银行信创版,实现全系统、全平台、全浏览器信创支持。网银信创版具有操作体验一致、适配范围广、安全性高等特点。
杭州银行通过调研国产电脑的市场环境,采集并分析机型、软件和使用环境,针对CPU架构类型多样性、操作系统多样性、浏览器多样性的“三多”特征,制定了一套广泛的兼容性、极高的安全性的版本方案,满足不同客户的需求体验。
杭州银行官网信息显示,杭州银行网银信创版能够支持x86、ARM、MIPS、LonngArch等主要对客CPU指令集架构,涵盖统信、麒麟两大国产操作系统,覆盖360浏览器、统信浏览器、奇安信浏览器等主流国产浏览器适配,具有很好的兼容性。
杭州银行网银信创版采用Https+Ajax的技术,通过页面单向、主动通讯来完成安全控件功能。实现本地ip访问控制,有效阻止重放攻击,达到反逆向、反调试、反篡改目标,安全性较强。在数据加密解密方面,通过SM4、SM2等加解密方式对网银中涉及敏感信息的字符串、报文件等信息进行加解密。在签名验签和数据摘要计算方面,通过sm2,sm3算法,在证书引用时建立了完整的证书申请,传输,存储的安全保护体系。在ssl通讯层协议方面,使用CFCA证书进行SSL层的连接。实现数据传输机密性、完整性、收发抗抵赖保护。
杭州银行网银信创版针对各客户电脑多样化的问题,对各类架构和操作系统分别进行适配,同时使用跨平台通信技术,根据国产浏览器特点进行技术架构,最终实现了多架构、全系统支持。
(五)长沙银行
1. 长沙银行携手蓝凌软件共建信创OA办公系统
长沙银行携手蓝凌软件共建信创OA办公系统,通过对原有OA平台进行国产化改造,打造从硬件到软件完全自主、安全、可信、可控的OA平台。
长沙银行对原有OA进行全面优化、升级,实现在国产化服务器平台下的部署实施,从而达到完全自主可控的目标。同时,通过对平台的改造升级,进一步优化完善相关功能应用,满足集团管理和协同的新需求。
在建设基于信创体系的金融行业数字化办公系统时,除了建设符合标准规范的核心应用功能,构建保障系统稳定运行的国产化环境也是不可或缺的,蓝凌信创OA适配国产主流的基础软硬件,能够在国产化部署环境中安全稳定运行,为长沙银行提供信创门户系统、流程管理、公文管理、综合办公、青椒社区等多项功能。
该平台适配国产主流的基础软硬件,覆盖芯片、整机、操作系统、数据库、中间件、浏览器、流版软件、身份认证、电子签章、安全网关,VPN设备等,具备各种组合国产环境调优能力。
(六)徽商银行
1. 徽商银行和安硕信息共建互联网金融云平台
安硕信息(300380.SZ)于2022年6月上旬成功中标徽商银行关于互联网金融云平台(互联网贷款项目群)采购项目。该项目群包括互联网贷款业务平台、风控平台,将采用分布式微服务技术框架,并充分体现信创的应用要求,实现零售贷款业务全品种、全流程的线上化、智能化、生态化管理和运营。
该项目将通过建设互联网贷款平台与风控平台,实现徽商银行零售贷款业务的在线申请、自动审批、自助提款、签约放款、贷后监控、风险预警、催收保全等全流程管理。系统群将支持多法人机构的业务和数据管理,促进徽商银行产品创新、批量获客、风控管理等能力的提升,为徽商银行提供更加多元的信贷模式及融资渠道,全面提升金融服务能力,同时降低运营成本。
(七)中原银行
1. 广电运通金融信创系列产品全线入围中原银行
2021年10月,包含存取款一体机、智能现金柜台、智能柜员机、智能打印终端、智能综合柜台在内的广电运通(002152.SZ)金融信创智能终端系列产品以领先优势全线入围中原银行自主设备采购项目,助力金融机构信创产业发展和数智化升级。
中原银行加快金融信创战略部署,不断提升数字化转型能力。根据官网信息显示,此次广电运通的全面深入合作能够有力支撑中原银行全省18个地市的400多个网点进行国产化迁移和数智化升级,赋能中原银行信创体系建设,助力后续河南地区农信及城商行信创产业布局。
本次入围的广电运通金融信创智能终端系列产品,包括现金系列存取款一体机、智能现金柜台、智能柜员机、智能打印终端以及智能综合柜台产品。该系列产品具备完全自主知识产权、核心模块均系自主研发,实现了真正意义上的安全可控,高效助力银行机构完成国产化替代和数智化升级。
表1:上市城商行典型信创案例


资料来源:公司官网、数字化讲习所、零壹智库
资料来源:公司官网、数字化讲习所、零壹智库
(一)广州银行
1. 金格科技助力广州银行协同办公系统信创体系数字化建设
2021年12月,广州银行携手金格科技,对协同办公系统进行信创体系的数字化升级,推动产业加速落地和实践。
通过金格信创OFD电子签章与广州银行协同办公系统无缝对接,将电子签章技术与OFD文档紧密捆绑在一起,通过OFD文档格式成功替换国外PDF格式,实现文档OFD电子签章加盖,并可验证文档是否被篡改、伪造。同时,通过数字证书来验证发文者的身份防止用户抵赖,从而保障文档的安全可信,打破了与国际厂商深度绑定的情况。
根据金格科技官方信息显示,金格信创OFD电子签章采用SM系列国密算法,通过了国家密码管理局的商用密码技术鉴定,系统设计符合《GM/T 0031-2014安全电子签章密码技术规范》、《GB/T 33481-2016党政机关电子印章应用规范》。
2. 广州银行携手云宏信息加快推进数字化转型
2022年1月,云宏信息为广州银行搭建虚拟化信创项目,助力广州银行进一步加快银行转型进程和信息系统信创系统改造。
广州银行积极响应国家发展自主安全网信产业的号召,携手云宏,对其协同办公系统进行信创体系的数字化升级,推动产业加速落地和实践。
用“加法”打造敏捷创新机制:云宏以自主可控为核心点,跟国内各大主流软硬件厂商完成全面适配,为广州银行的信创数字化转型奠定稳固基石,保障业务系统安全可靠运行。针对运维管理和配置的需求做了大量的创新开发,为广州银行业务管理做“加法”;构建数据统一管理平台,搭建易扩展、高性能的弹性IT架构,形成统一管理视图,实现弹性扩容需求和多个网络区域统一管理,并为信创业务搭建分组,实现业务的集成化管理、精细化管理、智能化管理,避免业务单点故障。
用“减法”降本增效、减轻IT运维压力:云宏虚拟化平台以轻量架构和简单易用的产品特性,对管理资源占用极低,极致还原计算性能的同时,还可以实现降本增效,无需投入过多维护成本;并可去除以往复杂繁琐的网络架构和设备,补足银行IT人员短缺问题,大大简化数据中心的复杂运维,为运维人员做“减法”,减轻繁琐人工任务,让效率得到了有效的提升。
(二)赣州银行
1. 赣州银行携手中兴通讯打造“GoldenDB城商行信贷核心系统应用项目
2019年,赣州银行筹建新一代信贷和核算核心业务系统之前,就开始探索并研究构建满足金融行业需求的信创分布式数据库产品,希望通过实际的项目建设,验证国内银行业关键业务场景下分布式数据库应用方案,实现将业务架构从“集中式”转向“分布式”。赣州银行通过论证和测试,最终选择中兴通讯(000063.SZ)GoldenDB分布式数据库携手完成该项任务。
双方于2020年7月完成生产环境搭建,并在随后的三个多月时间内完成多次严格的功能测试、性能测试、高可靠高可用测试。2020年10月6日,赣州银行基于中兴通讯GoldenDB的核算和信贷核心系统成功投产。除信贷和核算核心业务应用外,短信平台、房抵贷系统、资管系统、综合收单平台等多个系统也已上线运行。
赣州银行中兴通讯GoldenDB分布式数据库的成功商用印证了中兴通讯GoldenDB的先进性、稳定性、安全性、扩展性、可用性,对中小银行探索金新技术安全应用、加快掌握核心技术具有重要意义。
双方在2020年6月份牵头组建金融信创联合实验室,以分布式数据库试点为起点,围绕金融科技关键共性技术问题,建立长久合作共建机制,开展金融科技领域实践,在规划、开发、实施、上线等环节积极探索,加速城商行信创进程。
(三)红塔银行
1. 信创架构下的新核心系统建设,红塔银行项目成功上线
2022年6月,云南红塔银行新核心系统正式上线。此项目积极响应国产化政策导向,开创了长亮科技V8核心系统在城商行采用国产分布式数据库+云平台部署的实践先例,经过5轮投产演练,历经416天项目实施周期,最终成功投产。
红塔银行较早布局数字化转型,围绕“产业银行+科技银行”双轮驱动战略发展思路,为客户提供个性化、智能场景化的创新金融服务。
2021 年 3 月,云南红塔银行启动了新一代核心系统项目群建设,在综合考虑了当前业务的特点、行内的基础设施能力以及未来发展规划的需要之后,采用“云计算+微服务+分布式数据库”的核心系统技术底座。
长亮科技项目组自2021年4月以来,对原有核心系统的业务及技术架构全面进行重构,并承接了总账系统建设与部分数据类系统的改造,基于微服务的弹性伸缩,并有分布式保证高可用、灵活水平扩展的新架构,能够支撑银行未来8-10年业务及战略发展。
根据长亮科技官网信息显示,新核心系统投产后,红塔银行具备服务亿级客户、每天亿级交易量的“双亿”能力,满足平均每分钟处理约50万笔联机交易、交易平均响应时间不高于300毫秒的性能,可以最大程度实现“全集业务双活”。新系统建设充分体现“以客户为中心”理念,让客户享受高效、便捷、多样化的金融服务。
新核心系统新建产品工厂,实现产品组件化、参数化,配置化、模板化,大幅度提升产品化配置能力以及快速投放市场能力,更好地支持银行业务创新;新建定价工厂,灵活实现多维度、多层次的定价支持,帮助银行实现对客户“千人千面”的差异化定价,最大化支撑银行营销策略的落地实施;新建更强健的账户结构,灵活支持虚实结合、本外币一体化的账户体系,满足银行对多种对公、个人复杂业务场景的高效支撑,并具备未来业务的高效拓展能力。
(四)秦皇岛银行
1. 秦皇岛银行新一代核心系统成功投产上线
2022年7月10日,秦皇岛银行新一代核心系统成功投产上线。
秦皇岛银行于2021年4月正式启动新核心系统建设,历时15个月,完成了1个核心系统和63个外围系统更新换代,实现了运营基础、服务能力、产品工具、风险防控、创新引擎等多领域支撑能力的提升,实现了金融服务的流程更优、速度更快、效果更好,极大提升了客户的满意度和获得感。
新一代核心系统新增一户通账户管理、集团现金管理、VIP同号换卡、客户自选卡号、统一回单打印、线上承兑、线上贴现、电子存单线上质押等个性化、多元化功能,同时强化个人信息安全保护和识别能力,有效保障客户信息安全和交易安全。
新一代核心系统通过优化日终结算机制,提高批处理性能,实现账务处理7×24小时不间断。同时,做到了同城双中心部署,满足了突发事件的快速自动恢复和数据零丢失,全方位提升业务连续性水平。
新一代核心系统采用国产分布式数据库,有效降低了对国外数据库的依赖,是河北省首家在传统核心业务场景下使用国产数据库的城商行。
(五)福建海峡银行
1. 科技“换心”,福建海峡银行翻开数字化新篇章
2022年6月,福建海峡银行新一代核心业务系统项目成功投产上线,长亮科技作为此次项目的重要承建商,为海峡银行高质量发展提供了崭新的动力引擎。
长亮科技研发的“微服务+分布式”架构的新一代银行核心系统SunLTTS V8具有业务前瞻性、技术先进性和可扩展性,已经在多家银行验证使用,获得了福建海峡银行的高度认可。
此次为福建海峡银行承建的新一代核心业务系统项目是采用现市面上最主流的SpringBoot +SpringCloud体系微服务分布式平台技术框架,并搭载TDSQL国产数据库,建设以客户为中心的借记卡和账户管理系统,为个人、公司或同业客户,提供7×24小时无间断服务的存款交易系统。
通过服务接入层、平台控制层、服务组件层、数据库层的分层架构体系,来实现核心业务系统的构建与落地,极大的提升开发效率。同时全新的架构体系具备横向扩展、负载均衡、支持服务拆分部署的三大能力,使银行的各类业务能得到最及时、高效、准确的处理,提高银行风险防控水平与经营管理水平,并满足银行不断变化的业务需求,全面提升客户体验。
根据长亮科技官网信息显示,新系统于2022年5月3日正式投产上线,与新核心系统同时上线部署的还有会计核算、总账系统以及数据标准和数据仓库。该系统的顺利上线也翻开了海峡银行高质量发展的新篇章,其中日常跑批由1小时降到约10分钟,季度结息也由3、4个小时降至30分钟,其性能远超原核心系统,真正帮助福建海峡银行实现降本增效、风险可控。
表2:非上市城商行典型信创案例

资料来源:公司官网、数字化讲习所、零壹智库
城商行的信创发展大多借助于外部厂商,采取合作或者是项目招标的方式,对自身的单一系统或者是硬件设备进行改造。发达地区以及上市的城商行有更多的金融科技投入,信创发展也会相对迅速。相比于国有大行和股份制银行来说,城商行整体的信创进程还在相对起步的阶段,有很大的发展空间。






