

作 者 信 息
刘建军,刘剑炜,高 崟,赵文豪,翟召坤,车 健,赵变利
国家基础地理信息中心,北京 100830
【摘要】自然资源三维立体时空主数据库是国土空间基础信息平台和自然资源“一张图”的重要内容与数据支撑。针对自然资源调查监测数据现状和自然资源综合管理业务需求,本文提出了自然资源三维立体时空主数据库建设总体思路、技术路线及预期成果等内容,为国家级数据库建设提供技术指导,也为地方各级数据库建设提供参考。
【关键词】自然资源;三维立体;时空数据库
【中图分类号】P208
【文献标识码】A
【文章编号】1672-1586(2022)03-0037-07
引文格式:刘建军,刘剑炜,高 崟,等.自然资源三维立体时空主数据库建设技术框架[J].地理信息世界,2022,29(3):37-42,48.
正文
0 引 言
为加强自然资源统一调查评价监测工作,健全自然资源监管体制,自然资源部印发了《自然资源三维立体时空数据库建设总体方案》,提出要围绕自然资源部管理的土地、矿产、森林、草原、湿地、水、海域海岛等7 类自然资源,构建由一个主数据库、9个分数据库组成的国家级自然资源三维立体时空数据库,实现自然资源调查监测数据成果在中央一级的立体化统一管理,形成自然资源调查监测一张底版、一套数据。其中,分数据库负责集成管理各项自然资源专题的调查监测数据成果,主数据库负责基于统一的空间基底逻辑集成各调查监测分数据库,物理迁移和集成部分数据成果,实现各类自然资源调查监测数据的综合应用。因此,主数据库建设是推进自然资源三维立体时空数据库建设工作的关键。本文从各项自然资源调查监测数据现状和国家级综合管理业务需求出发,按照统筹设计、分步实施、业务导向、统一建模、物理分散、逻辑集成、结构重组、关联融合、立体管理、支撑应用的总体思路,对主数据库内容体系、数据模型、数据库结构、融合建库、管理系统研发等方面内容进行设计,形成自然资源三维立体时空主数据库建设技术框架,为后续国家级主数据库建设工作提供技术指导,也可为国家级分数据库和地方各级数据库建设工作提供参考借鉴。
1 数据现状和需求分析
1.1 数据资源现状
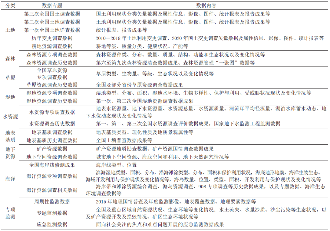
1)自然资源调查监测数据。主要分为土地、森林、草原、湿地、水资源、海洋、地表基质、地下资源、专项监测等 9 类专题数据。每类数据资源的主要内容见表1。
表 1 自然资源调查监测数据主要内容
Tab.1 Main contents of natural resources investigation and monitoring data

2)三维空间基底数据。主要包括数字高程模型、遥感影像、基础地理信息、倾斜摄影三维模型等数据(表2)。
表 2 三维空间基底数据主要内容
Tab.2 Main contents of three-dimensional space base

1.2 需求分析
1)功能需求。为满足自然资源调查监测数据管理与应用需求,主数据库应具备数据浏览、查询、分发、统计、分析、服务等功能,并能提供基于三维立体环境下的各类自然资源调查监测数据的可视化浏览、查询、统计、分析等实时应用,为国土空间规划和自然资源管理业务系统顺畅运行提供支撑。
2)性能需求。数据库存储和管理能力达到PB级,数据库容量可水平化扩充。数据库系统用户并发访问量可按需设定,在最大并发访问情况下,系统非空间数据查询平均响应时间小于3s,空间数据浏览单屏响应在3s以内,在全国范围内空间数据查询平均响应时间不超过5s,复杂空间查询响应时间不超过10s。数据库系统能保障24×7h稳定运行。
2 总体思路
2.1 统筹设计、分步实施
面向各类自然资源调查监测数据立体化统一管理需要,统筹开展主数据库设计,统一数据库内容、模型、接口等标准规范。根据各分数据库建设进度,成熟一个,集成一个,共享一个,稳步推进自然资源三维立体时空主数据库建设工作,同时指导地方各级数据库的建设。
2.2 业务导向、统一建模
基于山水林田湖草是一个生命共同体的系统理念,以自然资源综合管理业务为导向,创新集成空间表达、时间演变、空间网格编码和业务关联4种建模方法,构建自然资源三维立体时空数据模型,实现土地、矿产、森林、草原、湿地、水、海域海岛等各类自然资源在时间、空间、语义、管理、服务等方面一体化表达与应用。
2.3 物理分散、逻辑集成
主数据库与各分数据库在物理上分散在各相应建设单位。在采用统一的服务接口,网络链路连通的情况下,主数据库直接调用分数据库数据服务。待相关条件成熟后,主数据库可以直接调用地方各级数据库。主数据库作为自然资源“一张图”组成部分,支撑国土空间基础信息平台调用。
2.4 结构重组、关联融合
面向中央一级立体统一管理对各类自然资源调查监测成果的需求,各分数据库按照统一设计的共享内容向主数据库共享部分核心数据。主数据库依据统一设计的三维立体时空数据模型,对各分数据库共享数据进行结构重组,与“三调”统一底版关联融合,形成直接面向自然资源综合管理业务需要的数据库成果。
2.5 立体管理、支撑应用
在数据库管理系统研发中,充分利用云架构、三维空间数据立体展示等先进技术,提高信息快速处理和海量存储访问效率,更好地保障数据库高效运行。同时,以大数据挖掘、云计算等技术手段,支撑自然资源调查监测成果统计、分析和评价等工作,为服务国土空间规划、用途管制、保护修复、开发利用和督察执法等提供支撑。
3 主要技术路线及建设内容
3.1 主要技术路线
1)全面调研自然资源调查监测数据资源,系统梳理国家级自然资源管理综合业务需求,开展主数据库内容体系设计。调研各项自然资源调查监测的工作现状、数据成果,收集相关技术规范和数据成果示例,开展数据内容、三维立体特征、属性、精度、指标和数据格式等分析;调研自然资源部相关业务司局关于自然资源管理的具体业务需求,梳理三维立体环境下对数据内容、多专题融合以及分析评价模型等方面的支撑要求。基于调研分析结果,系统梳理出土地、矿产、森林、草原、湿地、水、海域海岛等各类自然资源,以及荒漠化、沙化、石漠化、野生动物等专题调查成果中通用、核心数据内容,还有与时态、位置、数量、质量、生态相关的三维立体时空特征,并对应地下资源层、地表基质层、地表覆盖层、管理层4层调查监测体系,统筹设计主数据库的内容、指标、编码、属性、分层等,形成主数据库内容体系。
2)坚持山水林田湖草是一个生命共同体的理念,集成空间表达、时间演变、地理网格剖分、业务关联等建模方法,以系统思维、整体观念开展自然资源三维立体时空数据模型设计。基于山水林田湖草是一个生命共同体的系统理念,按照“理念先进、面向未来、务实可行”的原则,基于地表覆盖层、地表基质层、地下资源层、管理层的立体分层架构,设计一套基于混合建模方法的自然资源时空数据模型[3]。其中,实体表达模型,实现对自然资源实体空间特征进行准确表达,真实描述实体在空间上的位置、方位、形状、范围、大小、方向、高低、分布和走向等特征信息,支持几何解析、测量和剖分等分析评价;时间演变模型,实现自然资源实体的形成时间和消亡时间完整记录,支持演变描述;网格剖分模型,实现对自然资源实体进行统一的空间身份编码,支持地理分区;业务关系模型,实现自然资源实体业务上的逻辑关联,支持业务应用。
3)基于统一的内容体系和模型设计,采用结构重组、关联融合的方式,开展数据融合建库。基于统一的数据库内容和模型设计,对各类自然资源调查监测的多尺度、多粒度、多时态的数据进行模型重构和结构重组,统一构建自然资源实体。基于设计的空间网格编码规则,研发自动化空间编码软件,对实体进行统一空间编码,同时对实体进行时间赋值、空间分层等建库处理工作。基于空间语义建立实体与“三调”底版的空间关联。基于实体语义建立业务逻辑关联,最终融合形成直接面向自然资源综合管理业务需要的数据库。
4)采用通用三维服务标准,利用影像实时发布技术,结合矢量瓦片调度方式,基于服务聚合,开展多源异构海量数据的集成与共享服务。按照统一设计的服务接口规范,对自然资源三维实体数据,采用通用三维服务标准发布服务,对自然资源二维实体数据,采用矢量瓦片标准发布服务,对调查监测影像数据,采用动态免切片和静态切片结合的方式发布服务。最后,在网络链路连通情况下,通过服务聚合方式,实现主数据库与9个分数据库的物理分散和逻辑集成。
5)基于自主可控的国产三维系统平台,开展数据库管理系统研发。优先采用国产自主可控三维系统平台,以三维实体管理和三维可视化为手段,利用分布式数据库技术,构建由在线应用子系统、专业管理子系统、服务发布子系统和运维监管子系统组成的自然资源三维立体时空主数据库管理系统。其中,在线应用子系统,采用B/S架构,针对三维立体下的快速浏览和在线应用的需要,具有三维可视化浏览、查询、统计分析等功能;专业管理子系统,采用C/S架构,针对数据库的统一管理和专业应用的需要,具有数据库建立、操作、分发、维护,以及深层次的分析应用等功能;服务发布子系统,采用C/S架构,针对自然资源各类数据在线调用需要,具有矢量数据快速服务发布、栅格数据免切片服务发布、三维数据分布式服务发布等功能;运维监管子系统,采用B/S架构,针对7×24h安全、稳定运行的需要,具有主机运行监控、服务资源管理、服务状态监控、服务访问统计等功能。
3.2 建设内容
1)主数据库内容体系。主数据库是基于统一的三维空间框架,以国土“三调”为唯一底版,采用地表覆盖层、地表基质层、地下资源层、管理层4层架构,分层重组土地、森林、草原、湿地、水、地表基质、地下资源、海洋、自然资源监测等各类自然资源调查监测数据。数据库主要内容见表3。
表 3 主数据库内容体系
Tab.3 Content system of main databases


2)数据模型与数据库结构。主数据库建设采用时间、空间、语义、管理、服务等一体化表达的自然资源时空数据模型(图1)。模型集成实体表达模型、时空演变模型、地球空间网格模型、业务关系模型,以实体为对象,基于点、线、面、体实现几何表达,基于时空过程实现时间分期,基于地球网格单元实现位置编码,基于业务建立逻辑关联,准确反映自然资源实体的时态、位置、数量、质量、生态五位一体的时空-属性关系,实现自然资源的一体化表达。

图 1 自然资源时空数据模型 UML 图
Fig.1 UML diagram of spatio-temporal data model of natural resources
主数据库由自然资源实体数据、数据库模型扩展数据和数据库系统管理数据组成。自然资源实体数据包括地表覆盖层数据、地表基质层数据、地下资源层数据与管理层数据;数据库模型扩展数据包括空间网格编码数据、业务逻辑关系数据、立体分层数据、数据资源信息数据、实体-空间网格编码关联数据;数据库系统管理数据包括用户管理数据、功能管理数据、日志管理数据和数据字典管理数据。主数据库逻辑结构如图2所示。

图 2 主数据库逻辑结构
Fig.2 Logical structure of main databases
3)管理系统。主数据库管理系统采用架构统一、业务协同、信息联动的总体框架,系统架构分为设施层、数据层、服务层和应用层等(图3)。管理系统主要用于自然资源三维立体时空主数据库建立、操作和管理维护,提供统一规范的数据和操作服务接口,实现自然资源调查监测数据的一体化存储管理、浏览查询、统计分析与成果应用,实现调查监测数据与自然地理、社会经济等数据融合,支撑自然资源管理相关决策制定。

图 3 管理系统架构
Fig.3 Framework of management system
4 预期成果
4.1 自然资源三维立体时空主数据库
主数据库作为自然资源三维立体时空数据库(图4)的重要组成部分。主数据库通过物理迁移融合9个分数据库的核心数据内容,并在涉密网络链路连通条件下通过服务调用方式逻辑集成9个分数据库内容。同时,分数据库可以通过同样数据共享交换方式,获取主数据库的数据内容,实现主数据库、分数据库的横向连通。在涉密网络链路连通条件下,主数据库按照统一的服务接口,在线调用地方各级数据库的数据服务,地方各级数据库也可调用主数据库和分数据库的数据服务,实现主数据库与地方各级数据库的纵向贯通;主数据库通过在线调用实景三维中国的地形级、城市级、部件级三维数据构成的全国统一的三维空间框架,从而为数据库中各类自然资源的直观表达提供三维空间基底;主数据库接入国土空间基础信息平台和自然资源“一张图”,为国土空间规划和自然资源管理业务应用提供数据服务。相关司局和业务单位作为许可用户,可以通过国土空间基础信息平台使用数据库中的数据资源。

图 4 自然资源三维立体时空数据库总体架构
Fig.4 Framework of the three-dimensional spatio-temporal database of natural resources
4.2 自然资源三维立体时空主数据库建设技术标准
编制形成“1+6”一整套建设技术标准。“1”是《自然资源三维立体时空主数据库设计方案》,方案中对数据库建设技术思路、内容体系、数据模型、数据库概念设计、逻辑设计、物理设计、管理系统以及数据库更新等内容进行设计。“6”是6个技术标准,涵盖主数据库建设中数据共享、模型组织、数据库规格、建库流程、服务接口、管理系统建设全环节。
5.结论
建设自然资源三维立体时空主数据库,可实现全国地上、地表、地下的各类自然资源调查监测数据成果的立体化统一管理和综合分析应用,为国土空间基础信息平台提供数据支撑,为自然资源综合管理业务提供技术保障。后续在主数据库总体技术框架基础上,进一步细化完善数据库设计,尤其是数据模型与数据库标准的研发,体现新发展理念与高质量发展要求,满足数字化时代需要,同时研究创新工作机制和工作方式,充分利用自然资源管理“两统一”的体制优势,加强资源横向、纵向联合,有效推进主数据库建设工作。
作者简介:刘建军(1974―),男,山西晋城人,高级工程师,硕士,主要从事国家基础地理信息系统的技术研发和工程建设工作
E -mail:liujj@ngcc.cn

荐读
自然资源部:工程技术创新中心综合论证结果公示 多家地信企业参与共建
视频+ppt | 蒋文彪:自然资源与国土空间智慧化管控与治理
《慧天地》敬告
《慧天地》公众号聚焦国内外时空信息科技前沿、行业发展动态、跨界融合趋势,发现企业核心竞争力,传播测绘地理信息文化,为时空信息类相关专业学子提供日常学习、考研就业一站式服务,打造政产学研金服用精准对接的平台。
《慧天地》借鉴《读者》办刊理念,把时空信息领域的精华内容汇聚到平台上。我们高度重视版权,对于精选的每一篇推文,都会在文章开头显著注明出处,以表达对作者和推文引用平台版权的充分尊重和感谢;对于来源于网络作者不明的优质作品,转载时如出现侵权,请后台留言,我们会及时删除。感谢大家一直以来对《慧天地》的关注和支持!
——《慧天地》运营团队

投稿、转载、商务等合作请联系
微信号:huitiandi321

邮箱:geomaticshtd@163.com







