本文转自开源中国ZhangYu0123博客
1 整体介绍
Doris是基于MPP架构的交互式SQL数据仓库,主要用于解决近实时的报表和多维分析。Doris高效的导入、查询离不开其存储结构精巧的设计。
本文主要通过阅读Doris BE模块代码,详细分析了Doris BE模块存储层的实现原理,阐述和解密Doris高效的写入、查询能力背后的核心技术。其中包括Doris列存的设计、索引设计、数据读写流程、Compaction流程等功能。这里会通过三篇文章来逐步进行介绍,分别为《Doris存储层设计介绍1——存储结构设计解析》、《Doris存储层设计介绍2——写入流程、删除流程分析》、《Doris存储层设计介绍3——读取流程、Compaction流程分析》。
本文为第三篇《Doris存储层设计介绍3——读取流程、Compaction流程分析》,文章详细介绍了数据写入过程中Doris系统内部实现流程,以及Doris对数据按条件删除和按key批量删除的实现流程。
2 读取流程
2.1 整体读取流程
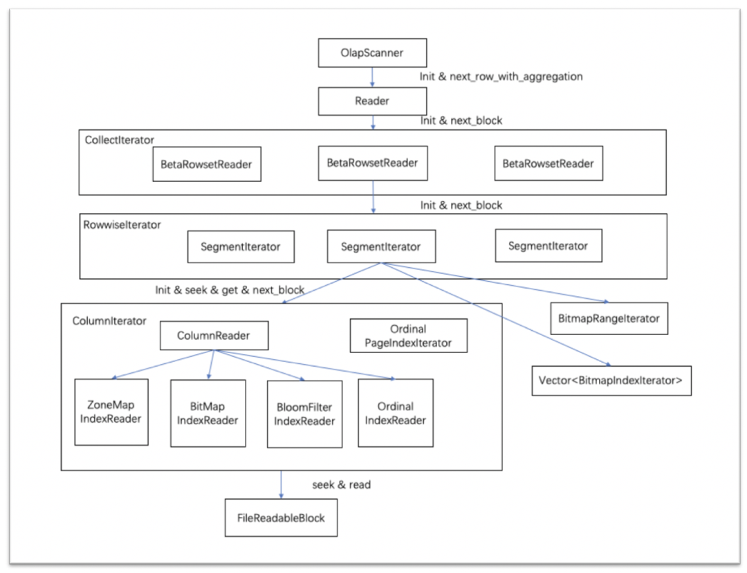
读取流程为写入的逆过程,但读取流程相对复杂些,主要因为进行大量的读取优化。整个读取流程分为两个阶段,一个是init流程,一个是获取next_block数据块的过程。具体过程如下图所示:

层级关系如下:
OlapScanner对一个tablet数据读取操作整体的封装;
Reader对读取的参数进行处理,并提供了按三种不同模型读取的差异化处理;
CollectIterator包含了tablet中多个RowsetReader,这些RowsetReader有版本顺序,CollectIterator将这些RowsetReader归并Merge成统一的Iterator功能,提供了归并的比较器;
RowsetReader则负责了对一个Rowset的读取;
RowwiseIterator提供了一个Rowset中所有Segment的统一访问的Iterator功能。这里的归并策略可以根据数据排序的情况采用Merge或Union;
SegmentIterator对应了一个Segment的数据读取,Segment的读取会根据查询条件与索引进行计算找到读取的对应行号信息,seek到对应的page,对数据进行读取。其中,经过过滤条件后会对可访问的行信息生成bitmap来记录,BitmapRangeIterator为单独实现的可以按照范围访问这个bitmap的迭代器;
ColumnIterator提供了对列的相关数据和索引统一访问的迭代器。ColumnReader、各个IndexReader等对应了具体的数据和索引信息的读取。
2.2 读取 Init 阶段的主要流程
Init 阶段的执行流程如下:

2.2.1 OlapScanner 查询参数构造
根据查询指定的version版本查找出需要读取的RowsetReader(依赖于版本管理的rowset_graph版本路径图,取得查询version范围的最短路径);
设置查询信息,包括_tablet、读取类型reader_type=READER_QUERY、是否进行聚合、_version(从0到指定版本);
设置查询条件信息,包括filter过滤字段、is_nulls字段;
设置返回列信息;
设置查询的key_ranges范围(key的范围数组,可以通过short key index进行过滤);
初始化Reader对象。
2.2.2 Reader的Init流程
初始化conditions查询条件对象;
初始化bloomFilter列集合(eq、in条件,添加了bloomFilter的列);
初始化delete_handler。包括了tablet中存在的所有删除信息,其中包括了版本和对应的删除条件数组;
初始化传递给下层要读取返回的列,包括了返回值和条件对象中的列;
初始化key_ranges的start key、end key对应的RowCusor行游标对象等;
构建的信息设置RowsetReader、CollectIterator。Rowset对象进行初始化,将RowsetReader加入到CollectIterator中;
调用CollectIterator获取当前行(这里其实为第一行),这里开启读取流程,第一次读取。
2.2.3 RowsetReader的Init流程
构建SegmentIterator并过滤掉delete_handler中比当前Rowset版本小的删除条件;
构建RowwiseIterator(对SegmentIterator的聚合iterator),将要读取的SegmentIterator加入到RowwiseIterator。当所有Segment为整体有序时采用union iterator顺序读取的方式,否则采用merge iterator归并读取的方式。
2.2.4 Segmentlterator的Init流程
初始化ReadableBlock,用来读取当前的Segment文件的对象,实际读取文件;
初始化_row_bitmap,用来存储通过索引过滤后的行号,使用bitmap结构;
构建ColumnIterator,这里仅是需要读取列;
如果Column有BitmapIndex索引,初始化每个Column的BitmapIndexIterator;
通过SortkeyIndex索引过滤数据。当查询存在key_ranges时,通过key_range获取命中数据的行号范围。步骤如下:(1)根据每一个key_range的上、下key,通过Segment的SortkeyIndex索引找到对应行号upper_rowid,lower_rowid,然后将得到的RowRanges合并到row_bitmap中;
通过各种索引按条件过滤数据。条件包括查询条件和删除条件过滤信息。
(1)按查询条件,对条件中含有bitmap索引的列,使用bitmap索引进行过滤,查询出存在数据的行号列表与row_bitmap求交。因为是精确过滤,将过滤的条件从Condition对象中删除。
(2)按查询条件中的等值(eq,in,is)条件,使用BloomFilter索引过滤数据。这里会判断当前条件能否命中Page,将这个Page的行号范围与row_bitmap求交。
(3)按查询条件和删除条件,使用ZoneMapIndex过滤数据,与ZoneMap每个Page的索引求交,找到符合条件的Page。ZoneMapIndex索引匹配到的行号范围与row_bitmap求交。
使用row_bitmap构造BitmapRangerInterator迭代器,用于后续读取数据。
2.3 读取next阶段的主要流程
next阶段的执行流程如下:

2.3.1 Reader读取next_row_with_aggregation
在reader读取时预先读取一行,记录为当前行。在被调用next返回结果时会返回当前行,然后再预先读取下一行作为新的当前行。
reader的读取会根据模型的类型分为三种情况
_dup_key_next_row读取(明细数据模型)下,返回当前行,再直接读取CollectorIterator读取next作为当前行;
_agg_key_next_row读取(聚合模型)下,取CollectorIterator读取next之后,判断下一行是否与当前行的key相同,相同时则进行聚合计算,循环读取下一行;不相同则返回当前累计的聚合结果,更新当前行;
_unique_key_next_row读取(unique key模型)下,与_agg_key_next_row模型方式逻辑相同,但存在一些差异。由于支持了删除操作,会查看聚合后的当前行是否标记为删除行。如果为删除行舍弃数据,直到找到一个不为删除行的数据才进行返回。
2.3.2 CollectIterator读取next
CollectIterator中使用heap数据结构维护了要读取RowsetReader集合,比较规则如下:按照各个RowsetReader当前行的key的顺序,当key相同时比较Rowset的版本。
CollectIterator从heap中pop出上一个最大的RowsetReader;
为刚pop出的RowsetReader再读取下一个新的row作为RowsetReader的当前行并再放入heap中进行比较。读取过程中调用RowsetReader的nextBlock按RowBlock读取。(如果当前取到的块是部分删除的page,还要对当前行按删除条件对行进行过滤。)
取队列的top的RowsetReader的当前行,作为当前行返回。
2.3.3 RowsetReader读取next
RowsetReader直接读取了RowwiseIterator的next_batch;
RowwiseIterator整合了SegmentIterator。当Rowset中的Segment整体有序时直接按Union方式迭代返回。当无序时按Merge归并方式返回。RowwiseIterator同样返回了当前最大的SegmentIterator的行数据,每次会调用SegmentIterator的next_batch获取数据。
2.3.4 SegmentIterator读取next_batch
根据init阶段构造的BitmapRangerInterator,使用next_range每次取出要读取的行号的一个范围range_from、range_to;
先读取条件列从range_from到range_to行的数据。过程如下:
调用有条件列各个columnIterator的seek_to_ordinal,各个列的读取位置current_rowid定位到SegmentIterator的cur_rowid。这里是通过二分查ordinal_index对齐到对应的data page。
读出条件列的数据。按条件再进行一次过滤(这次是精确的过滤)。
再读取无条件列的数据,放入到Rowblock中,返回Rowblock。
3 Compaction流程
3 Compaction流程
3.1 Compaction整体介绍
Doris通过Compaction将增量聚合Rowset文件提升性能,Rowset的版本信息中设计了有两个字段first、second来表示Rowset合并后的版本范围。当未合并的cumulative rowset的版本first和second相等。Compaction时相邻的Rowset会进行合并,生成一个新的Rowset,版本信息的first,second也会进行合并,变成一个更大范围的版本。另一方面,compaction流程大大减少rowset文件数量,提升查询效率。

如上图所示,Compaction任务分为两种,base compaction和cumulative compaction。cumulative_point是分割两种策略关键。
可以这样理解,cumulative_point右边是从未合并过的增量Rowset,其每个Rowset的first与second版本相等;cumulative_point左边是合并过的Rowset,first版本与second版本不等。base compaction和cumulative compaction任务流程基本一致,差异仅在选取要合并的InputRowset逻辑有所不同。
3.2 Compaction详细流程
Compaction合并整体流程如下图所示:

计算cumulative_point
选择compaction的需要合并的InputRowsets集合:
base compaction选取条件: (1)当存在大于5个的非cumulative的rowset,将所有非cumulative的rowset进行合并; (2)版本first为0的base rowset与其他非cumulative的磁盘比例小于10:3时,合并所有非cumulative的rowset进行合并; (3)其他情况,不进行合并。 cumulative compaction选取条件: (1)选出Rowset集合的segment数量需要大于等于5并且小于等于1000(可配置),进行合并; (2)当输出Rowset数量小于5时,但存在删除条件版本大于Rowset second版本时,进行合并(让删除的Rowset快速合并进来); (3)当累计的base compaction和cumulative compaction都时间大于1天时,进行合; (4)其他情况不合并。 执行compaction
Compaction执行基本可以理解为读取流程加写入流程。这里会将待合并的inputRowsets开启Reader,然后通过next_row_with_aggregation读取记录。写入到输出的RowsetWriter中,生产新的OutputRowset,这个Rowset的版本为InputRowsets版本全集范围。
4. 更新cumulative_point
更新cumulative_point,将cumulative compaction的产出的OutputRowset交给后续的base compaction流程。
Compaction后对于aggregation key模型和unique key模型分散在不同Rowset但相同key的数据进行合并,达到了预计算的效果。同时减少了Rowset文件数量,提升了查询效率。
4 总结
本文详细介绍了Doris系统底层存储层的读取相关流程。
读取流程依赖于完全的列存实现,对于OLAP的宽表场景(读取大量行,少量列)能够快速扫描,基于多种索引功能进行过滤(包括short key、bloom filter、zoon map、bitmap等),能够跳过大量的数据扫描,还进行了延迟物化等优化,可以对应多种场景的数据分析;Compaction执行流程同样做了分场景的优化。能够保证数据量接近的Rowset结合进行compact,减少IO操作提升效率。

欢迎扫码关注:

Apache Doris(incubating)官方公众号
相关链接:
Apache Doris官方网站:
http://doris.incubator.apache.org
Apache Doris Github:
https://github.com/apache/incubator-doris
Apache Doris 开发者邮件组:
dev@doris.apache.org





