
众所周知,借助国家营业税改增值税变革及全行业范围推广增值税电子发票的政策,企业特别是餐饮、酒店、出行、连锁等生活消费领域的企业,积极上线了电子发票。根据中国产业信息网预计,2022年电子发票开票张数将达到545.5亿张,行业规模达到103.6亿元。

我国电子发票开具张数与收入规模
数据来源:中国产业信息网
而电子发票能在企业中得到积极推广,原因主要有两点,一是能全方位提升消费体验,比如企业提供的扫码开票、公众号开票、APP开票等方式,形式多样、操作便捷,无需长时间等待;二是能管控风险和节省成本,比如通过系统对接的方式实现订单系统与开票系统的链接,减少错开、虚开等风险,减轻开票人员操作压力,同时也节省了发票领购、开具、流转、存储等各方面的时间、人力成本。
在全国快速推进电子专票化的同时,财务数字化的应用也同步进入快速探索阶段,比如电子化报销、入账、归档试点也在全国大规模展开,而对企业来说,该如何适应这些变化?企业税务管理的数字化转型该如何落地?今天小亿就来为大家分享一下。
众所周知,在20世纪80年代之前,国内企业普遍采用人工模式进行财务管理。从80年代开始,会计电算化成为新兴热潮,90年代之后,SAP、Oracle等厂商将ERP(企业制造资源计划)系统带入中国,开启了企业财税数字化的新篇章。

2010-2014年,企业以传统财务软件记账为主,2014年至今则是智能记账,出现了Saas的服务模式,财税数据不再局限于电脑端口,可以上传至云端,实现票财税集成一体与智能记账,纳税人员能够随时随地进行财务记账、财务查询、税收管理等。
在政策方面,中国政府近年来也出台了一系列税务改革政策。例如:
自2016年5月起,中国由营业税改为增值税,于2016年,金税三期的新税务管理系统在中国建立;
2018年,国家税项及地方税项已合并计算,约有10项会计准则于2017年至2019年修订或颁布;
中国政府于2018年及2019年颁布逾300项财务及税务法规;
2020年上半年,中国政府颁布逾50项财务及税务政策及法规。
…...
近年来,企业税务管理所处的内外部环境发生了显著的变化,对企业自身税务管理工作带来巨大挑战,因此对企业来说,需要投入更多工作和资源去采纳改革后的税务政策,提高企业财务、税法以及会计准则的意识。
税务处理是企业经营流程的末端环节,覆盖对前期结果的综合处理。但早期由于企业税务管理具有管理内容复杂、信息覆盖广、流程长等显著特点,因而很难通过信息技术实现数字化管理。
而如今随着企业对于信息技术的应用深化和经验积累,整体上,应用环境稳定成熟,企业内部数据基础更加完善,比如税务管理所需数据覆盖企业经营的全量业务信息,涉及人财物、产品经营全流程的各维度数据,因而才具备数字化建设的基础条件。

而如今的企业税务管理数字化转型不是简单的信息化建设,而是在“数字化转换”的基础上,利用技术和数据,通过管理制度等创新,实现整个管理体系的变革。
换句话说,相对于传统的税务管理通过管理推动各环节专业能力的内生增长,提升管理整体水平。税务管理数字化是通过高端能力的外部显化、固化、标准化,再通过触达系统应用的各个用户角色,拉动整体管理水平进步,这在应对复杂税务管理问题、应对全面管理要求、应对管理环境的变化方面,都具有更加全面、高效的特点。
1.配合税务征管,增强整体业务规范
伴随着税务征管的数字化程度不断提高,比如金税三期征管系统、电子税务局、电子发票等一系列征管技术手段升级,企业需要在信息管税方面提升数字化水平。企业税务管理系统的功能建设过程,同样是相关业务规则内化入系统的过程,能实现各项工作流程的标准化和相关岗位角色职责清晰化,因此做好企业税务管理数字化能增强整体业务规范。
2.加强企业的集中管控
如今很多企业都在强化集团化管理,而与之相配合的税务管理同样需要集中管控,但由于企业业务的形态不同,各地区管理不同,且政策执行差异较大,最终导致了集中管控难度大。因此企业通过系统功能安排,总部机构有能力直接内化管理要求,有能力实时观察所有事务的流程进度变化,有能力针对不同性质的机构开展分层分级管理。
3.提高企业的经验管理效率
由于信息技术具有快速、准确存储及处理大量信息的能力,而以信息系统为支撑进行税务管理的数字化改造,因而能大量缩短时间、减少错误以及与处理信息相关的成本。其次信息系统的应用在合理设计的情况下,能打破时空地域的限制,将分散的岗位角色通过系统平台组织起来,团队成员之间实现更顺畅的信息共享和信息交流,最终促进工作的协同。

4.提高企业风险管理能力
风险管理工作执行的本质是业务理解和数据分析,系统建设同步搭建了税务管理的数据体系,集中企业的所有涉税数据后,为风险管理提供基本材料。这样税务机关在对企业进行风险评估时,能在信息系统和数据应用的支持下开展工作。同时,对企业来说,系统相应的功能设计,为风险管理提供了能力工具和执行抓手,让风险管理的效率和分析能力都做到了全面提升与强化。
1.定位评估和立项规划
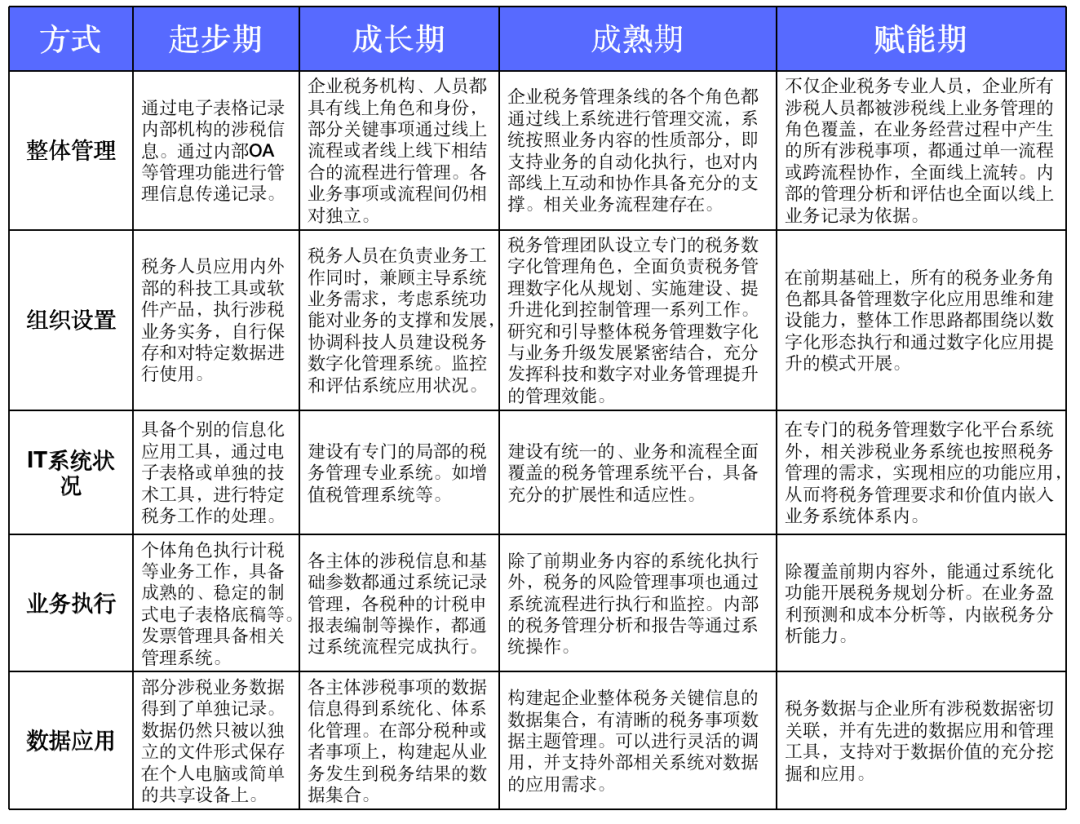
企业在开展税务管理数字化建设前,首先要明确自身建设的阶段定位,比如是处在“营改增”改革推动的增值税数字化管理阶段,而是已经开始全面税务数字化管理阶段;其次可以对企业税务管理数字化成熟度进行评估,如图所示,评估自己的发展状况;最后需要在企业日常管理资源的帮助下,通过专业的项目管理,设立专项小组,确定建设目标,来进行整体建设规划。

2.业务梳理和整体优化
(1)业务流程梳理
从流程视角全面梳理企业各项涉税业务,构建起企业税务视角的业务地图。梳理工作可以从税种计税和产品业务角度分别展开,重点是描述业务事项如何从经营发生源头,经过各项工作环节,最终形成计税的结果。

(2)重大事项和税务风险评估
基于业务梳理结果,从风险角度评估公司当前税务管理状况,重点是要发现规则应用和管理控制层面的风险问题。工作应分层次开展,先要定位和关注重点事项。
(3)面向数字化的税务流程优化和制度体系完善
在前一步分析的基础上,把握关键流程管理要点,进行面向数字化管理的流程优化和规则确认。该环节要同步考虑旧体系问题的解决和支持新体系发展。
(4)构建系统建设需求和建设方案
系统软件是数字化管理落地的支撑,软件的应用功能具体承载各项业务运转。在开展系统建设之前,要根据前期对规则和流程规划的结果,逐项分析新的业务框架下,各业务内容、各工作环节所需的系统功能需求。在确定系统建设需求之后,考虑自身技术开发能力和业务需求的实现难度,确定是内部自主开发,或是利用外部产品实现。
3.系统建设的应用实施
系统建设是企业税务管理数字化落地的基础技术形态支撑,不同企业在税务数字化建设中会有所侧重,阶段目标、建设方式也会不同。这里我们以亿信华辰企业税务信息管理系统(eTIMS)来进行介绍,借助这个系统,亿信华辰曾帮助海尔集团搭建了智税通税务大数据管理系统,也帮助华润搭建了税务智能数据监管平台。
eTIMS是基于成熟的软件平台架构上,植入十余年累积的税务行业知识,为集团企业量身定制的,以实现税务合理合规遵从、税务风险管理和税务价值创造为主旨,帮助企业建立从事前、事中、事后等环节进行管控的税务管理平台。

平台为企业提供全生命周期的税务管理,涵盖全税种、全流程、全级次,同时为企业提供税务数据自动采集、申报数据自动规则校验、全税种申报数据自动报送、多维度数据指标统计、税务筹划及风险管理等业务功能。

除此以外,eTIMS帮助企业优化涉税信息收集与报送,统一报送口径,快速响应监管单位要求。通过内置涉税数据质量强控模块,提升数据质量。将BI与财税指标深度结合实现风险控制和领导看板。内置了全面的税收法规库,构建全面的纳税知识体系,不断提升企业涉税工作水平。

4.应用推广和迭代更新
系统搭建完成以后,要明确组织配合和相关角色职责,编制应用推广业务收藏,开展培训和业务宣导,逐步推广各项功能应用。之后还要在系统平台基础上,持续深化业务研究,探索业务与技术衔接的支持路径和产品实现模式,及时按照政策和管理变化要求完成系统配置,不断迭代优化形成推动企业税务管理的持续发展。
很多企业的税务管理数字化转型都希望能打造一个智能业财税一体化平台,能够将财务延伸到业务交易环节,实现业务流程、核算流程和管理流程有机融合,使业务流、票据流、信息流“三流合一”。
在这个过程中,企业不仅要利用数字化进一步提升传统税务运营效率,更要思考基于数据和技术创新税务管理模式,打造致胜于未来的税务管理能力。因此,企业应考虑税务职能的战略和愿景与业务发展是否一致、税务管理的架构与企业的其他管理架构是否协调、企业的税务管理流程和数据是否清晰,然后才能更好地运用数字化手段和管理工具实现税务管理的整体提升。
第 81 篇 让数据驱动进步
—— END ——
更多精彩内容:

识别下图二维码报名参会

亿信华辰是中国专业的智能数据产品与服务提供商,一直致力于为政企用户提供从数据采集、存储、治理、分析到智能应用的智能数据全生命周期管理方案,帮助企业实现数据驱动、数据智能,已积累了8000多家用户的服务和客户成功经验,为客户提供数据分析平台、数据治理系统搭建等专业的产品咨询、实施和技术支持服务。

△亿信华辰全产品架构图(点击查看大图)
申请亿信产品试用




