点击上方“IT那活儿”公众号,关注后了解更多内容,不管IT什么活儿,干就完了!!!


客户生产环境中当前使用的Mongodb数据库大多数都是3.6或者更低的版本,在3.X版本中创建索引,分为前台和后台创建,前台创建索引会加库级锁,导致该库上的其他所有读写操作都会被阻塞,后台创建则不会阻塞增删改查操作,但是建索引的效率会变慢。
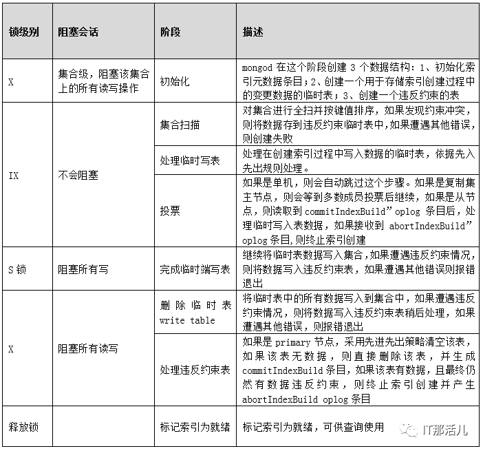
官方文档相关的说明

不同版本数据库建索引测试对比





总结:在目前的mongodb运维中,曾出现多次由于开发人员对mongodb索引特性不熟悉,未使用background:true创建索引而导致数据库阻塞的故障。
经验证测试,4.2以后的版本创建索引不会产生长时间的阻塞,且索引创建效率比后台创建索引要略快。所以可以结合其他实际情况推动数据库升级到4.4版。

本文作者:刘运彬(上海新炬王翦团队)
本文来源:“IT那活儿”公众号

文章转载自IT那活儿,如果涉嫌侵权,请发送邮件至:contact@modb.pro进行举报,并提供相关证据,一经查实,墨天轮将立刻删除相关内容。




