中标结果
第一包(事务型数据库管理系统)
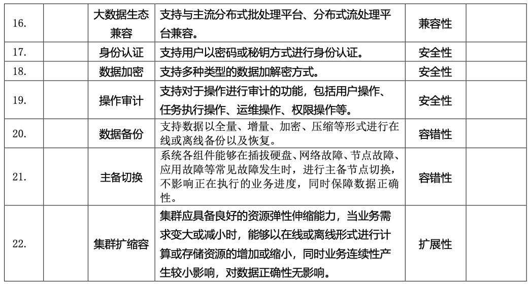
技术需求:




武汉达梦数据库股份有限公司
北京万里开源软件有限公司
瀚高基础软件股份有限公司
北京优炫软件股份有限公司
天津神舟通用数据技术有限公司
星环信息科技(上海)股份有限公司
北京华胜信泰数据技术有限公司
鼎天盛华(北京)软件技术有限公司
威讯柏睿数据科技(北京)有限公司
北京科蓝软件系统股份有限公司
浪潮电子信息产业股份有限公司
北京人大金仓信息技术股份有限公司
甲骨文(中国)软件系统有限公司
成都虚谷伟业科技有限公司
福建星瑞格软件有限公司
新华三技术有限公司
北京海量数据技术股份有限公司
腾讯云计算(北京)有限责任公司
微软(中国)有限公司

第二包(分析型数据库管理系统)



腾讯云计算(北京)有限责任公司
天津神舟通用数据技术有限公司
北京偶数科技有限公司
武汉达梦数据库股份有限公司
北京人大金仓信息技术股份有限公司
新华三技术有限公司
浪潮电子信息产业股份有限公司
甲骨文(中国)软件系统有限公司
阿里云计算有限公司
星环信息科技(上海)股份有限公司
北京优炫软件股份有限公司
威讯柏睿数据科技(北京)有限公司
微软(中国)有限公司

相关阅读 ·
中国太平保险集团单一来源:Oracle 数据库(1272 万元)、Citrix 桌面云(3806万)、EMC 存储(672万)等
中国「公有云模式」关系型数据库市场份额:阿里 48.1%、腾讯 20.4%、AWS 10.4%、甲骨文 7%、华为 3%
中国「传统部署模式」关系型数据库市场份额:甲骨文34.7%、微软11%、SAP 10.7%、IBM 10.4%、华为6.2%
12部门联合发布《网络安全审查办法》:主要针对核心网络设备、高性能计算机和服务器、大容量存储设备、大型数据库和应用软件、云服务等
文章转载自云头条,如果涉嫌侵权,请发送邮件至:contact@modb.pro进行举报,并提供相关证据,一经查实,墨天轮将立刻删除相关内容。




