
导读:
8月31日晚,袋鼠云运维开发专家漫路为大家带来了「ChengYing安装原理剖析 」的分享,我们将直播精华部分做了整理,带大家再次回顾内容,加深对技术细节的了解。
你能看到👇👇👇
▫ ChengYing安装原理
▫ ChengYing卸载原理
▫ 常见问题讲解
直播课件获取:
关注公众号“数栈研习社”,后台私信“ChengYing”获得直播课件
直播视频回看:
https://www.bilibili.com/video/BV1Ve41137sx?spm_id_from=333.999.0.0
演讲 / 漫路
整理 / 阿晗
本期我们带大家回顾一下漫路同学的直播分享《ChengYing安装原理剖析》。
本期内容多为实战演示,欢迎有兴趣的同学去B站配合视频观看,便于理解。

ChengYing安装原理
ChengYing安装主要分为下面八个模块的内容,下面为大家介绍一下每个模块主要能做的事情:
ChengYing—
主机编排
一个组件包里面有很多服务,指定服务安装到哪些主机。

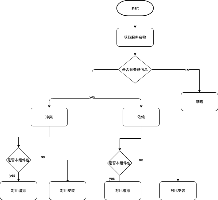
ChengYing—
冲突校验
根据组件包之间的依赖关系,校验编排结果是否符合部署条件。

ChengYing—
依赖配置
获取依赖服务的配置信息,注入到自身服务。


(图片为:DTUic依赖DTBase组件包的mysql服务)
ChengYing—
自定义配置
获取用户自定义的配置,替换组件包内已有的配置:
1)获取自定义配置
2)根据编排信息设置ip

ChengYing—
卸载老服务
编排记录更新,旧服务需要更换服务器安装,需要先执行卸载操作:
1)停止服务
matrix通过http stopSync接口调用agent-server,sidecar收到如下消息,停止服务。


2)卸载脚本内容

3)卸载服务

4)执行post_undeploy

ChengYing—
配置解析
根据配置信息,渲染用户的配置文件。

● 解析规则

● 渲染案例

ChengYing—
安装服务
执行下载组件包的脚本,并下发配置文件:
1)下载解压安装包


(图上为:insgall_agentx.sh内容)
2)下发配置

3)执行post_deploy

4)启动服务
matrix通过http startSyncWithParam接口调用agent-server,sidecar收到如下消息,启动服务。

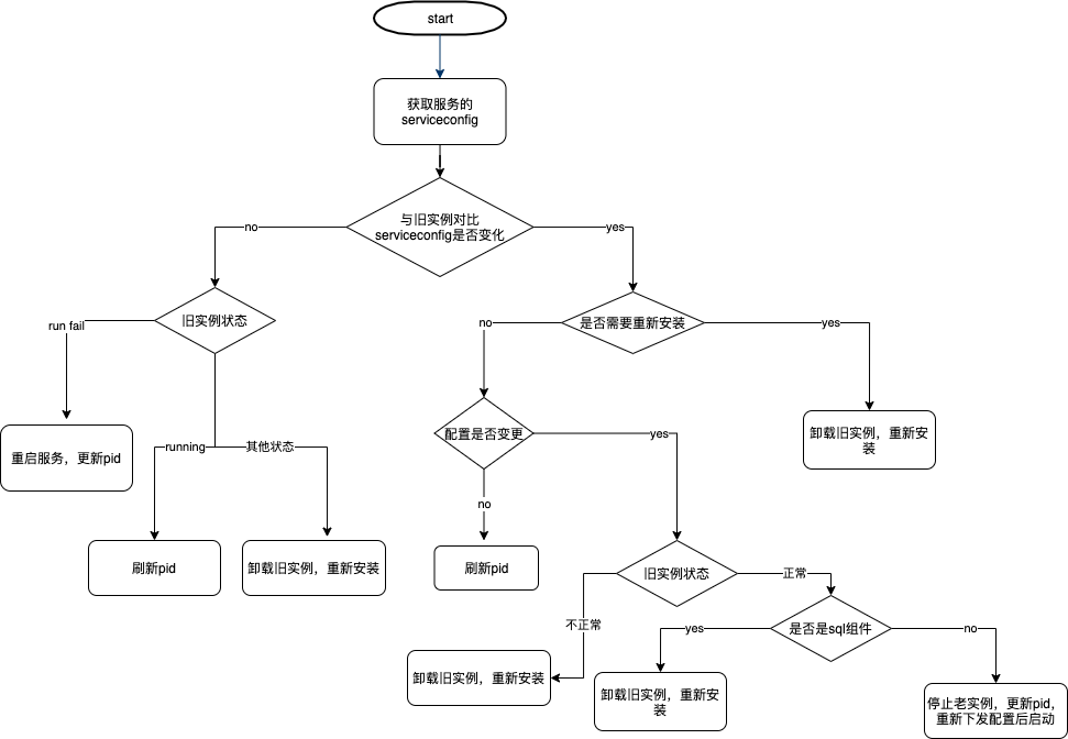
ChengYing—
滚动更新
编排记录未变化的主机,执行滚动更新。


ChengYing卸载原理
了解完ChengYing安装原理后,我们来为大家分享ChengYing卸载原理:
● 根据依赖关系,先卸载最外层依赖

● 查看服务的状态,看是否需要先停止,然后再卸载服务


常见问题讲解
ChengYing—
错误类型

ChengYing—
案例1

ChengYing—
案例2

+
往期推荐

▫ 一文详解一站式大数据平台运维管家ChengYing如何部署Hadoop集群
开
源
交
流
● ChunJun
https://github.com/DTStack/chunjun
https://gitee.com/dtstack_dev_0/chunjun
● Taier
https://github.com/DTStack/Taier
https://gitee.com/dtstack_dev_0/taier
● ChengYing
https://github.com/DTStack/chengying
https://gitee.com/dtstack_dev_0/chengying
● Molecule
https://github.com/DTStack/molecule
https://gitee.com/dtstack_dev_0/molecule

袋鼠云开源技术框架交流群
钉钉群|30537511

点击“阅读原文”,直达开源社区!





