暂无图片
暂无图片
暂无图片
暂无图片
暂无图片

深入浅出带你走进 RocksDB

原创 开务数据库 2022-09-21
1490


RocksDB 是基于 Google LevelDB 研发的高性能 Key-Value 持久化存储引擎,以库组件形式嵌入程序中,为大规模分布式应用在 SSD 上运行提供优化。RocksDB 重点是提供工具支持,具体实现将交给上层应用。

正是这种高度可定制化能力,使得 RocksDB 可涵盖包括工作负载等众多场景的应用,今天我们将逐一为大家介绍:

"为什么需要内存管理器?

为什么不使用现有的内存管理器?

RocksDB 究竟是如何实现的?"


01 为什么需要内存管理器

RocksDB 有很多核心场景需要分配内存的,包括但不限于 Memtable、 Cache、Iterator 等,高效优质的内存分配器就显得尤为重要。一个优秀的通用内存分配器需要具备以下特性:

* 尽量避免内存碎片;并发分配性能好;

* 额外的空间损耗尽量少;

* 兼具通用性、兼容性、可移植性且易调试。

内存管理可以分为 3 个层次,自下而上分别是:

* 操作系统内核的内存管理;

* glibc 层使用系统调用维护的内存管理;

* 应用程序从 glibc 层动态分配内存后,根据应用程序本身的程序特性进行优化, 比如使用引用计数、std::shared_ptr、apache 等内存池方式的内存管理。

目前大部分服务端程序使用 glibc 提供的 malloc/free 系列函数,而 glibc 使用的 ptmalloc2 在性能上远远落后于 Google 的 Tcmalloc 和 Facebook 的 Jemalloc 。 后两者只需使用 LD_PRELOAD 环境变量启动程序即可,甚至并不需要重新编译。


 02 为什么不使用现有内存管理器?

RocksDB 使用内存的场景集中在 Memtable、Cache、Iterator 等核心链路上,在保证高性能的同时,还需要实现对内存分配器内部控制(包括监控等)。

当前现有的内存分配器不具有主动上报内存监控细节,所以从长远看,依旧需要自己实现 RocksDB 专有的内存管理器。内存管理器设计思路如下:

* 小内存的申请通过 Thread-cache 或者 Per-cpu cache,保证了 CPU 不会频繁的 cache-miss;

* 若支持 MAP_HUGETLB,则会直接 mmap;

* 若大页内存则直接从底层的分配器去申请。


03 RocksDB 是如何实现的?

如图所示,RocksDB 的内存管理器是支持并发的,接下来让我们一起从源码入手,看看具体如何实现的。



 

Allocator

// Abstract interface for allocating memory in blocks. This memory is freed

// When the allocator object is destroyed. See the Arena class for more info.

class Allocator {

public:

virtual ~Allocator() {}

// 分配内存

virtual char* Allocate(size_t bytes) = 0;

// 对齐分配内存

virtual char* AllocateAligned(size_t bytes, size_t huge_page_size = 0,

Logger* logger = nullptr) = 0;

// 块大小

virtual size_t BlockSize() const = 0;

};


Arena

Arena 负责实现 RocksDB 的内存分配,我们从中可以看到其针对不同大小的内存分配请求,采取不同的分配策略,从而减少内存碎片。‍

class Arena : public Allocator {

static const size_t kInlineSize = 2048;

static const size_t kMinBlockSize; // 4K

static const size_t kMaxBlockSize; // 2G


private:

char inline_block_[kInlineSize] __attribute__((__aligned__(alignof(max_align_t))));

const size_t kBlockSize; // 每个 Block 的大小

using Blocks = std::vector;

Blocks blocks_; // 分配的新 Block 地址(不够了就从新分配)


struct MmapInfo {

void* addr_;

size_t length_;

MmapInfo(void* addr, size_t length) : addr_(addr), length_(length) {}

};

std::vector huge_blocks_; // 大块使用 mmap

size_t irregular_block_num = 0; // 不整齐的块分配次数(块大于 kBlockSize/4)


char* unaligned_alloc_ptr_ = nullptr; // 未对齐的一端指针(高地址开始)

char* aligned_alloc_ptr_ = nullptr; // 对齐一端指针(低地址开始)

size_t alloc_bytes_remaining_ = 0; // 内存剩余


size_t blocks_memory_ = 0; // 已经分配的内存大小


#ifdef MAP_HUGETLB

size_t hugetlb_size_ = 0;

#endif // MAP_HUGETLB

char* AllocateFromHugePage(size_t bytes);

char* AllocateFallback(size_t bytes, bool aligned);

char* AllocateNewBlock(size_t block_bytes);


AllocTracker* tracker_;

}


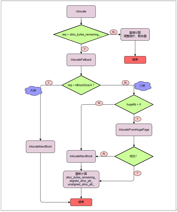
针对 Allocate 和 AllocateAligned,我们采用对同一块 Block 的两端进行分配。AllocateAligned 从内存块的低地址开始分配,Allocate 从高地址开始分配。分配流程图如下:




ConcurrentArena

内存分配器不仅需要减少内存碎片,同样需要保证并发分配的性能,那么 RocksDB 是如何实现 ConcurrentArena 的呢?

从内存管理架构图可以看出,RocksDB 维护了 CoreLocal 内存数组,每个线程从所在 CPU 对应的本地 Shard 上分配内存,若不足再去主内存 Arena 进行分配。我们从几个核心类开始逐一介绍:

 

1、ConcurrentArena

class ConcurrentArena : public Allocator {

public:

// block_size and huge_page_size are the same as for Arena (and are

// in fact just passed to the constructor of arena_. The core-local

// shards compute their shard_block_size as a fraction of block_size

// that varies according to the hardware concurrency level.

explicit ConcurrentArena(size_t block_size = Arena::kMinBlockSize,

AllocTracker* tracker = nullptr,

size_t huge_page_size = 0);

char* Allocate(size_t bytes) override {

return AllocateImpl(bytes, false /*force_arena*/,

[this, bytes]() { return arena_.Allocate(bytes); });

}


private:

...

CoreLocalArray<Shard> shards_; // 维护了一个 CoreLocal 内存数组

Arena arena_; // 主内存

...

};


2、CoreLocalArray

// An array of core-local values. Ideally the value type, T, is cache aligned to

// prevent false sharing.

template

class CoreLocalArray {

public:

...

// returns pointer to element for the specified core index. This can be used,

// e.g., for aggregation, or if the client caches core index.

T* AccessAtCore(size_t core_idx) const;


private:

std::unique_ptr data_;

int size_shift_;

};


3、并发分配流程

template

char* AllocateImpl(size_t bytes, bool force_arena, const Func& func) {

size_t cpu;


// 1:大块则直接从 Arena 上分配,需要加锁

std::unique_lock arena_lock(arena_mutex_, std::defer_lock);

if (bytes > shard_block_size_ / 4 || force_arena ||

((cpu = tls_cpuid) == 0 &&

!shards_.AccessAtCore(0)->allocated_and_unused_.load(

std::memory_order_relaxed) &&

arena_lock.try_lock())) {

if (!arena_lock.owns_lock()) {

arena_lock.lock();

}

auto rv = func();

Fixup();

return rv;

}


// 2:挑选 CPU 对应的 Shard

Shard* s = shards_.AccessAtCore(cpu & (shards_.Size() - 1));

if (!s->mutex.try_lock()) {

s = Repick();

s->mutex.lock();

}

std::unique_lock lock(s->mutex, std::adopt_lock);


size_t avail = s->allocated_and_unused_.load(std::memory_order_relaxed);


// 2.1:若当前 Shard 可用内存不够时,去 Arena 分配存入 Shard

if (avail < bytes) {

// reload

std::lock_guard reload_lock(arena_mutex_);


// If the arena's current block is within a factor of 2 of the right

// size, we adjust our request to avoid arena waste.

auto exact = arena_allocated_and_unused_.load(std::memory_order_relaxed);

assert(exact == arena_.AllocatedAndUnused());


if (exact >= bytes && arena_.IsInInlineBlock()) {

// If we haven't exhausted arena's inline block yet, allocate from arena

// directly. This ensures that we'll do the first few small allocations

// without allocating any blocks.

// In particular this prevents empty memtables from using

// disproportionately large amount of memory: a memtable allocates on

// the order of 1 KB of memory when created; we wouldn't want to

// allocate a full arena block (typically a few megabytes) for that,

// especially if there are thousands of empty memtables.

auto rv = func();

Fixup();

return rv;

}


avail = exact >= shard_block_size_ / 2 && exact < shard_block_size_ * 2

? exact

: shard_block_size_;

s->free_begin_ = arena_.AllocateAligned(avail);

Fixup();

}

s->allocated_and_unused_.store(avail - bytes, std::memory_order_relaxed);


// 3:根据是否对齐,判断是从高地址/低地址分配

char* rv;

if ((bytes % sizeof(void*)) == 0) {

// aligned allocation from the beginning

rv = s->free_begin_;

s->free_begin_ += bytes;

} else {

// unaligned from the end

rv = s->free_begin_ + avail - bytes;

}

return rv;

}


总结

1. 入参 Func 就是上面传入的 Lambda 表达式:[this, bytes]() { returnarena_.Allocate(bytes) ;

2. 当请求内存块较大时,直接从 Arena 分配且需要加锁;否则直接从当前 CPU 对应的 Shard 分配;

3. 若当前 Shard 可用内存不够,需要从 Arena 再次请求;4、根据是否对齐,判断从高/低地址分配。

最后修改时间:2023-04-07 14:46:39
「喜欢这篇文章,您的关注和赞赏是给作者最好的鼓励」
关注作者
【版权声明】本文为墨天轮用户原创内容,转载时必须标注文章的来源(墨天轮),文章链接,文章作者等基本信息,否则作者和墨天轮有权追究责任。如果您发现墨天轮中有涉嫌抄袭或者侵权的内容,欢迎发送邮件至:contact@modb.pro进行举报,并提供相关证据,一经查实,墨天轮将立刻删除相关内容。

评论