全文下载链接: http://tecdat.cn/?p=23697
我们使用R库mgcv,用广义加性模型(GAMs)对环境数据进行建模。mgcv是一个伟大的库,具有丰富的功能,但我们经常发现,默认的诊断图并不令人振奋。
特别是偏残差图,功能很强,但不漂亮,残差几乎看不见。我们需要根据这些代码来制作自己的偏回归平滑图。
相关视频
1) 基本的数据设置
我们正在使用这里讨论的数据集。我们使用的是国家发病率和死亡率空气污染研究(NMMAPS)的数据。我们将数据限制在1997-2000年。
data\[date>as.Date("1996-12-31"),\]
2) 简单的GAM模型--温度对臭氧
在这个例子中,我们保持模型的简单性--使用高斯数据,单一预测因子。我们对温度与臭氧进行建模,我们将输出默认的偏残差图。
# 模型 - 温度对臭氧的影响
plot(gam)

这个图可以改进?
3) 重新制作偏残差图
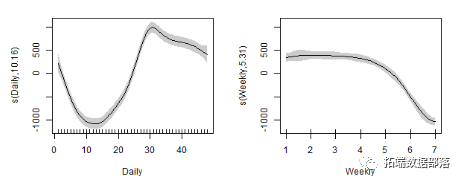
偏残差图(_Partial Residual_ Plot)是多元回归中常用的诊断工具,特别是评估模型中在一个或另一个解释变量中是否包含非线性项。在多元回归y=β0+β1x1+…+βpxp+ε中,若欲反映其中变量Xj与因变量y之间的关系并用图形显示,其方法之一是用偏残差图。
点击标题查阅往期内容


左右滑动查看更多

在这里,我们加入平滑项、置信区间和偏残差。
#我们可以在多边形的顶部添加线条
qplot(temp, fit, type="n")+poly(c(temp, rev(temp)),
c(low95,rev(up95))# 对于置信度的灰色多边形
在最后一步,我们要加入偏残差本身。偏残差是平滑项的估计值+整个模型的残差。
#添加偏残差。
points(temp,partial.resids)

为便于参考,这里是完整模型的摘要。
模型 - 温度对臭氧的影响


点击文末“阅读原文”
获取全文完整代码数据资料。
本文选自《R语言广义加性模型GAMs分析温度、臭氧环境数据绘制偏回归图与偏残差图》。

本文中分析的数据分享到会员群,扫描下面二维码即可加群!

点击标题查阅往期内容



文章转载自拓端数据部落,如果涉嫌侵权,请发送邮件至:contact@modb.pro进行举报,并提供相关证据,一经查实,墨天轮将立刻删除相关内容。








