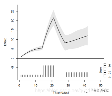
有时特定暴露事件的影响并不局限于观察到的那段时间,而是在时间上有所滞后。这就带来了一个问题,即对暴露事件与未来一系列结果之间的关系进行建模,指定事件发生后不同时间的影响分布(定义的滞后期)。最终,这一步需要定义暴露-反应关系的额外滞后维度,描述影响的时间结构。
在评估环境应激源的短期影响时,这种情况经常发生:一些时间序列研究报告称,暴露在高水平的空气污染或极端温度下,会在发生后的几天内影响健康。此外,当一个应激源主要影响一批脆弱的个体时,就会出现这样的现象,这些个体的事件只因暴露的影响而提前了短暂的时间。
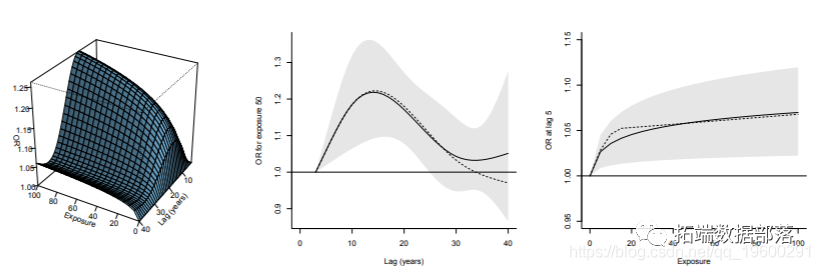
在已经提出的处理之后效应的各种方法中,分布式滞后模型(DLM)发挥了主要作用,最近在空气污染和温度研究中被用来量化健康效应。这种方法的主要优点是,它允许模型包含暴露-反应关系的时间过程的详细表述,这反过来又提供了对存在滞后贡献或收获的总体效应的估计。
相关视频
环境应激源往往表现出时间上的滞后效应,这就要求使用足够灵活的统计模型来描述暴露-反应关系的时间维度。在此,我们开发了分布式滞后非线性模型(DLNM),这是一个可以同时代表非线性暴露-反应依赖性和滞后效应的建模框架。这种方法是基于 "交叉基准 "的定义,这是一个双维的函数空间,它同时描述了沿预测空间和其发生的滞后维度的关系形状。
点击标题查阅内容


左右滑动查看更多

R语言分布滞后线性和非线性模型(DLM和DLNM)建模
本文说明了R语言中实现分布滞后线性和非线性模型(DLM和DLNM)的建模。首先,本文描述了除时间序列数据之外的DLM DLNM的一般化方法,在Gasparrini [2014]中有更详细的描述。
点击标题查阅内容


左右滑动查看更多

R语言分布滞后非线性模型(DLNM)研究发病率,死亡率和空气污染示例
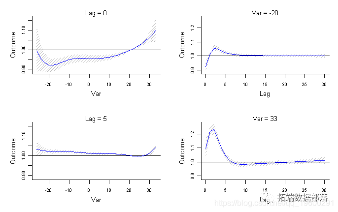
本文提供了运行分布滞后非线性模型的示例,同时描述了预测变量和结果之间的非线性和滞后效应,这种相互关系被定义为暴露-滞后-反应关联。
点击标题查阅内容


左右滑动查看更多

R语言分布滞后线性和非线性模型(DLMs和DLNMs)分析时间序列数据
本文演示了在时间序列分析中应用分布滞后线性和非线性模型(DLMs和DLNMs)。Gasparrini等人[2010]和Gasparrini[2011]阐述了DLMs和DLNMs的发展以及时间序列数据的实现。本文描述的示例涵盖了时间序列数据DLNM方法的大多数标准应用,并探讨了DLNM包用于指定、总结和绘制此类模型。尽管这些例子在空气污染和温度对健康的影响方面有具体的应用,但它们很容易被推广到不同的主题,并为分析这些数据集或其他时间序列数据源奠定了基础。
点击标题查阅内容


左右滑动查看更多

分布滞后线性和非线性模型(DLNM)分析空气污染(臭氧)、温度对死亡率时间序列数据的影响
分布滞后非线性模型(DLNM)表示一个建模框架,可以灵活地描述在时间序列数据中显示潜在非线性和滞后影响的关联。该方法论基于交叉基的定义,交叉基是由两组基础函数的组合表示的二维函数空间,它们分别指定了预测变量和滞后变量的关系。本文在R软件实现DLNM,然后帮助解释结果,并着重于图形表示。本文提供指定和解释DLNM的概念和实践步骤,并举例说明了对实际数据的应用。
点击标题查阅内容


左右滑动查看更多


DLNM类代表描述描述非线性效应和滞后效应的现象的统一框架。该模型系列的主要优点是在一个独特的框架中统一了许多以前的方法来处理滞后效应,还为关系提供了更灵活的选择。


点击文末“阅读原文”
获取全文完整代码数据资料。
本文选自《分布滞后线性和非线性模型(DLNM)系列文章》。
点击标题查阅往期内容



























