
1. 前言
如果要深入了解Apache Hudi技术的应用或是性能调优,那么明白源码中的原理对我们会有很大的帮助。Upsert
是Apache Hudi的核心功能之一,主要完成增量数据在HDFS/对象存储
上的修改,并可以支持事务。而在Hive中修改数据需要重新分区或重新整个表,但是对于Hudi而言,更新可以是文件级别的重写或是数据先进行追加后续再重写,对比Hive大大提高了更新性能。upsert
支持两种模式的写入Copy On Write
和Merge On Read
,下面本文将介绍Apache Hudi 在Spark中Upsert的内核原理。
2. Upsert场景执行流程介绍
对于Hudi Upsert 操作整理了比较核心的几个操作如下图所示

1.开始提交:判断上次任务是否失败,如果失败会触发回滚操作。然后会根据当前时间生成一个事务开始的请求标识元数据。2.构造HoodieRecord Rdd对象:Hudi 会根据元数据信息构造HoodieRecord Rdd 对象,方便后续数据去重和数据合并。3.数据去重:一批增量数据中可能会有重复的数据,Hudi会根据主键对数据进行去重避免重复数据写入Hudi 表。4.数据fileId位置信息获取:在修改记录中可以根据索引获取当前记录所属文件的fileid,在数据合并时需要知道数据update操作向那个fileId文件写入新的快照文件。5.数据合并:Hudi 有两种模式cow和mor。在cow模式中会重写索引命中的fileId快照文件;在mor 模式中根据fileId 追加到分区中的log 文件。6.完成提交:在元数据中生成xxxx.commit文件,只有生成commit 元数据文件,查询引擎才能根据元数据查询到刚刚upsert 后的数据。7.compaction压缩:主要是mor 模式中才会有,他会将mor模式中的xxx.log 数据合并到xxx.parquet 快照文件中去。8.hive元数据同步:hive 的元素数据同步这个步骤需要配置非必需操作,主要是对于hive 和presto 等查询引擎,需要依赖hive 元数据才能进行查询,所以hive元数据同步就是构造外表提供查询。

介绍完Hudi的upsert运行流程,再来看下Hudi如何进行存储并且保证事务,在每次upsert完成后都会产生commit 文件记录每次重新的快照文件。
例如上图
时间1初始化写入三个分区文件分别是xxx-1.parquet;
时间3场景如果会修改分区1和分区2xxx-1.parquet的数据,那么写入完成后会生成新的快照文件分别是分区1和分区2xxx-3.parquet文件。(上述是COW模式的过程,而对于MOR模式的更新会生成log文件,如果log文件存在并且可追加则继续追加数据)。
时间5修改分区1的数据那么同理会生成分区1下的新快照文件。
可以看出对于Hudi 每次修改都是会在文件级别重新写入数据快照。查询的时候就会根据最后一次快照元数据加载每个分区小于等于当前的元数据的parquet文件。Hudi事务的原理就是通过元数据mvcc多版本控制写入新的快照文件,在每个时间阶段根据最近的元数据查找快照文件。因为是重写数据所以同一时间只能保证一个事务去重写parquet 文件。不过当前Hudi版本加入了并发写机制,原理是Zookeeper分布锁控制或者HMS提供锁的方式, 会保证同一个文件的修改只有一个事务会写入成功。
下面将根据Spark 调用write方法深入剖析upsert操作每个步骤的执行流程。
2.1 开始提交&数据回滚
在构造好spark 的rdd 后会调用 df.write.format("hudi")
方法执行数据的写入,实际会调用Hudi源码中的HoodieSparkSqlWriter#write
方法实现。在执行任务前Hudi 会创建HoodieWriteClient 对象,并构造HoodieTableMetaClient调用startCommitWithTime方法开始一次事务。在开始提交前会获取hoodie 目录下的元数据信息,判断上一次写入操作是否成功,判断的标准是上次任务的快照元数据有xxx.commit后缀的元数据文件。如果不存在那么Hudi 会触发回滚机制,回滚是将不完整的事务元数据文件删除,并新建xxx.rollback元数据文件。如果有数据写入到快照parquet 文件中也会一起删除。

2.2 构造HoodieRecord Rdd 对象
HoodieRecord Rdd 对象的构造先是通过map 算子提取spark dataframe中的schema和数据,构造avro的GenericRecords Rdd,然后Hudi会在使用map算子封装为HoodierRecord Rdd。对于HoodileRecord Rdd 主要由currentLocation
,newLocation
,hoodieKey
,data
组成。HoodileRecord数据结构是为后续数据去重和数据合并时提供基础。

•currentLocation 当前数据位置信息:只有数据在当前Hudi表中存在才会有,主要存放parquet文件的fileId,构造时默认为空,在查找索引位置信息时被赋予数据。•newLocation 数据新位置信息:与currentLocation不同不管是否存在都会被赋值,newLocation是存放当前数据需要被写入到那个fileID文件中的位置信息,构造时默认为空,在merge阶段会被赋予位置信息。•HoodieKey 主键信息:主要包含recordKey 和patitionPath 。recordkey 是由hoodie.datasource.write.recordkey.field 配置项根据列名从记录中获取的主键值。patitionPath 是分区路径。Hudi 会根据hoodie.datasource.write.partitionpath.field 配置项的列名从记录中获取的值作为分区路径。•data 数据:data是一个泛型对象,泛型对象需要实现HoodieRecordPayload类,主要是实现合并方法和比较方法。默认实现OverwriteWithLatestAvroPayload类,需要配置hoodie.datasource.write.precombine.field配置项获取记录中列的值用于比较数据大小,去重和合并都是需要保留值最大的数据。
2.3 数据去重
在upsert 场景中数据去重是默认要做的操作,如果不进行去重会导致数据重复写入parquet文件中。当然upsert 数据中如果没有重复数据是可以关闭去重操作。配置是否去重参数为hoodie.combine.before.upsert
,默认为true开启。

在Spark client调用upsert 操作是Hudi会创建HoodieTable对象,并且调用upsert 方法。对于HooideTable 的实现分别有COW和MOR两种模式的实现。但是在数据去重阶段和索引查找阶段的操作都是一样的。调用HoodieTable#upsert
方法底层的实现都是SparkWriteHelper
。
在去重操作中,会先使用map 算子提取HoodieRecord中的HoodieatestAvroPayload的实现是保留时间戳最大的记录。这里要注意如果我们配置的是全局类型的索引,map 中的key 值是 HoodieKey 对象中的recordKey。因为全局索引是需要保证所有分区中的主键都是唯一的,避免不同分区数据重复。当然如果是非分区表,没有必要使用全局索引。
2.4 数据位置信息索引查找
对于Hudi 索引主要分为两大类:
•非全局索引:索引在查找数据位置信息时,只会检索当前分区的索引,索引只保证当前分区内数据做upsert。如果记录的分区值发生变更就会导致数据重复。•全局索引:顾名思义在查找索引时会加载所有分区的索引,用于定位数据位置信息,即使发生分区值变更也能定位数据位置信息。这种方式因为要加载所有分区文件的索引,对查找性能会有影响(HBase索引除外)。

Spark 索引实现主要有如下几种
•布隆索引(BloomIndex)•全局布隆索引(GlobalBloomIndex)•简易索引(SimpleIndex)•简易全局索引(GlobalSimpleIndex)•全局HBase 索引(HbaseIndex)•内存索引(InMemoryHashIndex)。
下面会对索引的实现方式做一一介绍。
2.4.1 布隆索引(BloomIndex)
Spark 布隆索引的实现类是SparkHoodieBloomIndex,要想知道布隆索引需要了解下布隆算法一般用于判断数据是否存在的场景,在Hudi中用来判断数据在parquet 文件中是否存在。其原理是计算RecordKey的hash值然后将其存储到bitmap中去,key值做hash可能出现hash 碰撞的问题,为了较少hash 值的碰撞使用多个hash算法进行计算后将hash值存入BitMap,一般三次hash最佳,算法详细参考《漫画:什么是布隆算法?》。但是索引任然有hash 碰撞的问题,但是误判率极低可以保证99%以上的数据判断是正确的。即使有个别数据发生了误判也没有关系在合并操作中如果匹配不到也会被丢弃。

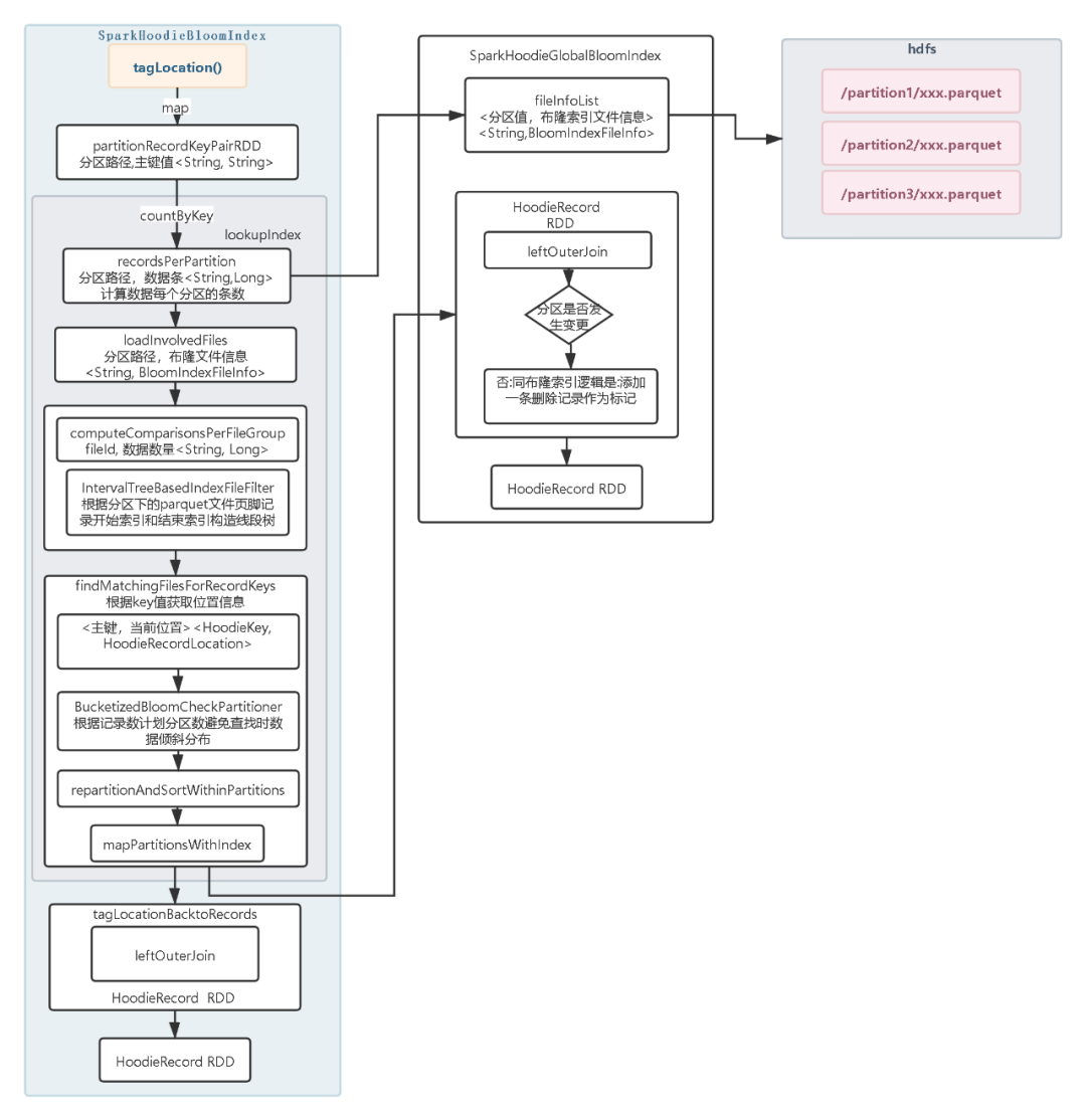
索引实现类调用tagLocation开始查找索引记录存在哪个parquet 文件中,步骤如下
1.提取所有的分区路径和主键值,然后计算每个分区路径中需要根据主键查找的索引的数量。2.有了需要加载的分区后,调用LoadInvolvedFiles 方法加载分区下所有的parquet 文件。在加载paquet文件只是加载文件中的页脚信息,页脚存放的有布隆过滤器、记录最小值、记录最大值。对于布隆过滤器其实是存放的是bitmap序列化的对象。3.加载好parquet 的页脚信息后会根据最大值和最小值构造线段树。4.根据Rdd 中RecordKey 进行数据匹配查找数据属于那个parqeut 文件中,对于RecordKey查找只有符合最大值和最小值范围才会去查找布隆过滤器中的bitmap ,RecordKey小于最小值找左子树,RecordKey大于最大值的key找右子树。递归查询后如果查找到节点为空说明RecordKey在当前分区中不存在,当前Recordkey是新增数据。查找索引时spark会自定义分区避免大量数据在一个分区查找导致分区数据倾斜。查找到RecordKey位置信息后会构造<HoodieKey,HoodieRecordLocation> Rdd 对象。
线段树的数据结构如下:

5.以
说明:Parquet 文件名称组成主要是36位fileId、文件编号、spark 任务自定义分区编号、spark 任务stage 编号、spark 任务attempt id、commit时间。
2.4.2 全局布隆索引(GlobalBloomIndex)
全局布隆索引底层算法和布隆索引一样,只是全局布隆索引在查找每个RecordKey 属于那个parquet 文件中,会加载所有parquet文件的页脚信息构造线段树,然后在去查询索引。
因为Hudi需要加载所有的parquet文件和线段树节点变多对于查找性能会比普通的布隆索引要差。但是对于分区字段的值发生了修改,如果还是使用普通的布隆索引会导致在当前分区查询不到当成新增数据写入Hudi表。这样我们的数据就重复了,在很多业务场景是不被允许的。所以在选择那个字段做分区列时,尽量选择列值永远不会发生变更的,这样我们使用普通布隆索引就可以了。

全局布隆的实现是继承布隆索引的实现,重写了索引数据的加载和HoodieRecord Rdd左关联部分。加载所有文件的页脚信息刚刚已经提到过了,数据不在知道在哪个分区所以要加载全部文件进行判断。在左关联操作中与普通布隆索引不同的是,如果分区发生了变更,默认情况下会修改HoodieKey 中的partitionPath,数据是不会写到变更后的分区路径下,而是会重写到之前的分区路径下,但是数据的内容还是会更新。如果希望删除旧分区数据,新数据写入当前记录的分区。需要设置hoodie.bloom.index.update.partition.path
配置项为true,允许分区数据变更到其他分区。此时,关联查询会在原有的基础上在生成一条删除记录,删除记录HoodieRecordPayload的实现类是EmptyHoodieRecordPayload。EmptyHoodieRecordPayload只会存放hoodieKey的主键信息,在数据合并时会被忽略,达到数据硬删除的目的。这里可以根据业务场景选择是否开启分区变更。
2.4.3 简易索引(SimpleIndex)
简易索引与布隆索引的不同是直接加载分区中所有的parquet数据然后在与当前的数据比较是否存在,实现比较简单,我想也是因为这样才这么命名的。以下是简易索引的执行步骤:
1.提取所有的分区路径和主键值。2.根据分区路径加载所有涉及分区路径的parquet文件的数据主要是HooieKey和fileID两列的数据,构造<HoodieKey,HoodieRecordLocation> Rdd 对象。3.同布隆索引一样以

2.4.4 简易全局索引(GlobalSimpleIndex)
简易全局索引同布隆全局索引一样,需要加载所有分区的parquet 文件数据,构造<HoodieKey,HoodieRecordLocation>Rdd然后后进行关联。在简易索引中hoodie.simple.index.update.partition.path
配置项也是可以选择是否允许分区数据变更。数据文件比较多数据量很大,这个过程会很耗时。
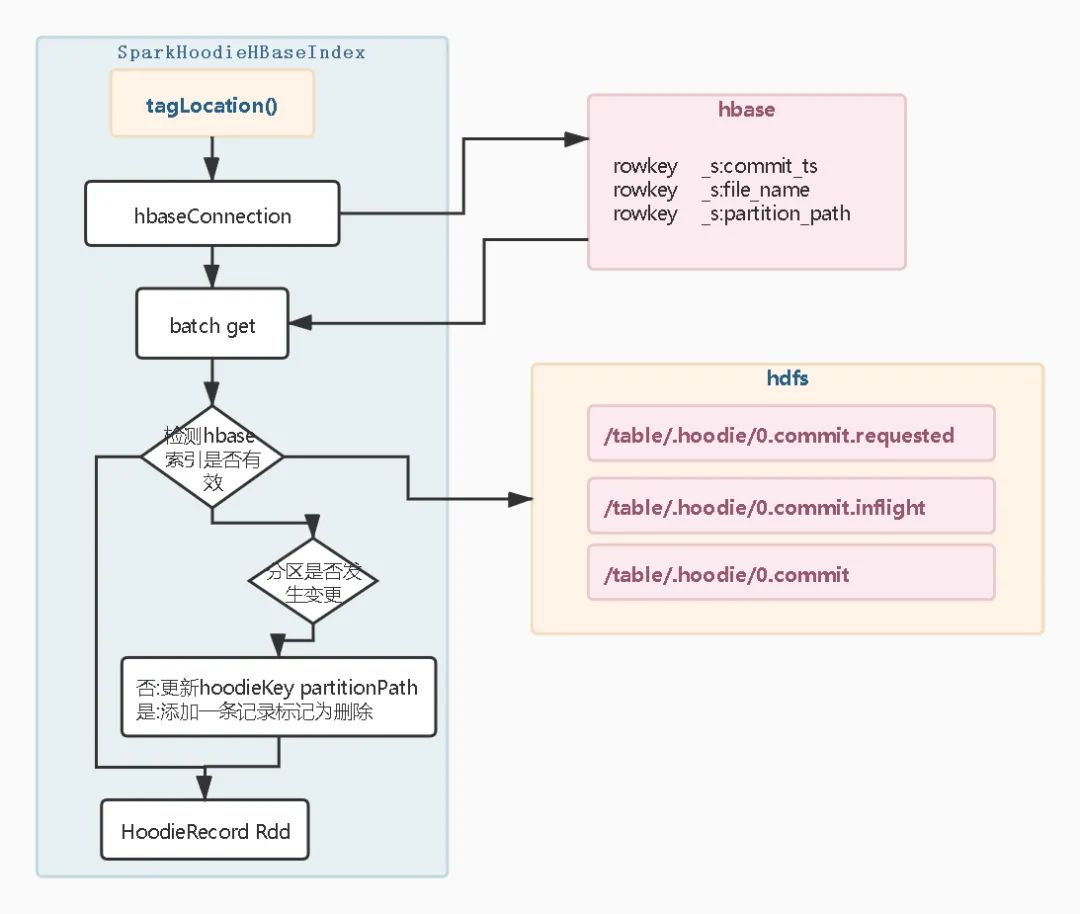
2.4.5 HBase 索引(HBaseIndex)
HBase 索引与布隆索引、简易索引不同,本身就是一个全局索引,那种场景都可以用。但是需要额外HBase服务来存储Hudi的索引信息,一旦HBase出现故障会导致Hudi upsert无法工作。不管在布隆索引或简易索引中索引是和parquet 文件是一体的,要么一起成功,要么一起失败,但是在HBase索引中文件和索引是分开在特定的情况下可能有一致性的问题。不过HBase索引最大程度的避免了这一问题。

HBase 索引实现步骤如下
1.连接hbase 数据库2.批量请求hbase 数据库3.检查get 获取的数据是否为有效索引,这时Hudi 会连接元数据检查commit时间是否有效,如果无效currentLocation将不会被赋值。检查是否为有效索引的目的是当索引更新一半hbase 宕机导致任务失败,保证不会加载过期索引。避免hbase 索引和数据不一致导致数据进入错误的分区。4.检查是否开启允许分区变更,这里的做法和全局布隆索引、全局简易索引的实现方式一样。
在Hudi中使用HBase索引需要提前建表,HBase表的列簇为_s。示例如下
create 'table_name','_s'
参数配置:
hoodie.index.hbase.zkquorum 必填项:zk连接地址hoodie.index.hbase.zkport 必填项:zk连接端口hoodie.index.hbase.zknode.path 必填项:zookeeper znode路径hoodie.index.hbase.table 必填项:hbase中的表名hoodie.index.hbase.get.batch.size 默认值100 :每批量请求大小hoodie.hbase.index.update.partition.path 默认值false: 是否允许分区变更hoodie.index.hbase.put.batch.size.autocompute 默认值false :是否开启自动计算每个批次大小hoodie.index.hbase.rollback.sync 默认值false:rollback阶段是否开启同步索引。如果设置为true在写入hbase索引导致hbase 宕机或者jvm oom任务失败,在触发rollback 阶段 会删除失败任务的索引保证索引和数据一致。在上次任务失败且数据分区字段值反复变更时可以避免数据重复。
2.4.6 内存索引(InMemoryHashIndex)
内存索引目前Spark 的实现只是构造的一个ConcurrentMap在内存中,不会加载parquet 文件中的索引,当调用tagLocation方法会在map 中判断key值是否存在。Spark 内存索引当前是用来测试的索引。
2.4.7 索引的选择
普通索引:主要用于非分区表和分区不会发生分区列值变更的表。当然如果你不关心多分区主键重复的情况也是可以使用。他的优势是只会加载upsert数据中的分区下的每个文件中的索引,相对于全局索引需要扫描的文件少。并且索引只会命中当前分区的fileid 文件,需要重写的快照也少相对全局索引高效。但是某些情况下我们的设置的分区列的值就是会变那么必须要使用全局索引保证数据不重复,这样upsert 写入速度就会慢一些。其实对于非分区表他就是个分区列值不会变且只有一个分区的表,很适合普通索引,如果非分区表硬要用全局索引其实和普通索引性能和效果是一样的。
全局索引:分区表场景要考虑分区值变更,需要加载所有分区文件的索引比普通索引慢。
布隆索引:加载fileid 文件页脚布隆过滤器,加载少量数据数据就能判断数据是否在文件存在。缺点是有一定的误判,但是merge机制可以避免重复数据写入。parquet文件多会影响索引加载速度。适合没有分区变更和非分区表。主键如果是类似自增的主键布隆索引可以提供更高的性能,因为布隆索引记录的有最大key和最小key加速索引查找。
全局布隆索引:解决分区变更场景,原理和布隆索引一样,在分区表中比普通布隆索引慢。
简易索引:直接加载文件里的数据不会像布隆索引一样误判,但是加载的数据要比布隆索引要多,left join 关联的条数也要比布隆索引多。大多数场景没布隆索引高效,但是极端情况命中所有的parquet文件,那么此时还不如使用简易索引加载所有文件里的数据进行判断。
全局简易索引:解决分区变更场景,原理和简易索引一样,在分区表中比普通简易索引慢。建议优先使用全局布隆索引。
HBase索引:不受分区变跟场景的影响,操作算子要比布隆索引少,在大量的分区和文件的场景中比布隆全局索引高效。因为每条数据都要查询hbase ,upsert数据量很大会对hbase有负载的压力需要考虑hbase集群承受压力,适合微批分区表的写入场景 。在非分区表中数量不大文件也少,速度和布隆索引差不多,这种情况建议用布隆索引。
内存索引:用于测试不适合生产环境
2.5 数据合并
COW模式和MOR模式在前面的操作都是一样的,不过在合并的时候Hudi构造的执行器不同。对于COW会根据位置信息中fileId 重写parquet文件,在重写中如果数据是更新会比较parquet文件的数据和当前的数据的大小进行更新,完成更新数据和插入数据。而MOR模式会根据fileId 生成一个log 文件,将数据直接写入到log文件中,如果fileID的log文件已经存在,追加数据写入到log 文件中。与COW 模式相比少了数据比较的工作所以性能要好,但是在log 文件中可能保存多次写有重复数据在读log数据时候就不如cow模式了。还有在mor模式中log文件和parquet 文件都是存在的,log 文件的数据会达到一定条件和parqeut 文件合并。所以mor有两个视图,ro后缀的视图是读优化视图(read-optimized)只查询parquet 文件的数据。rt后缀的视图是实时视图(real-time)查询parquet 和log 日志中的内容。
2.5.1 Copy on Write模式
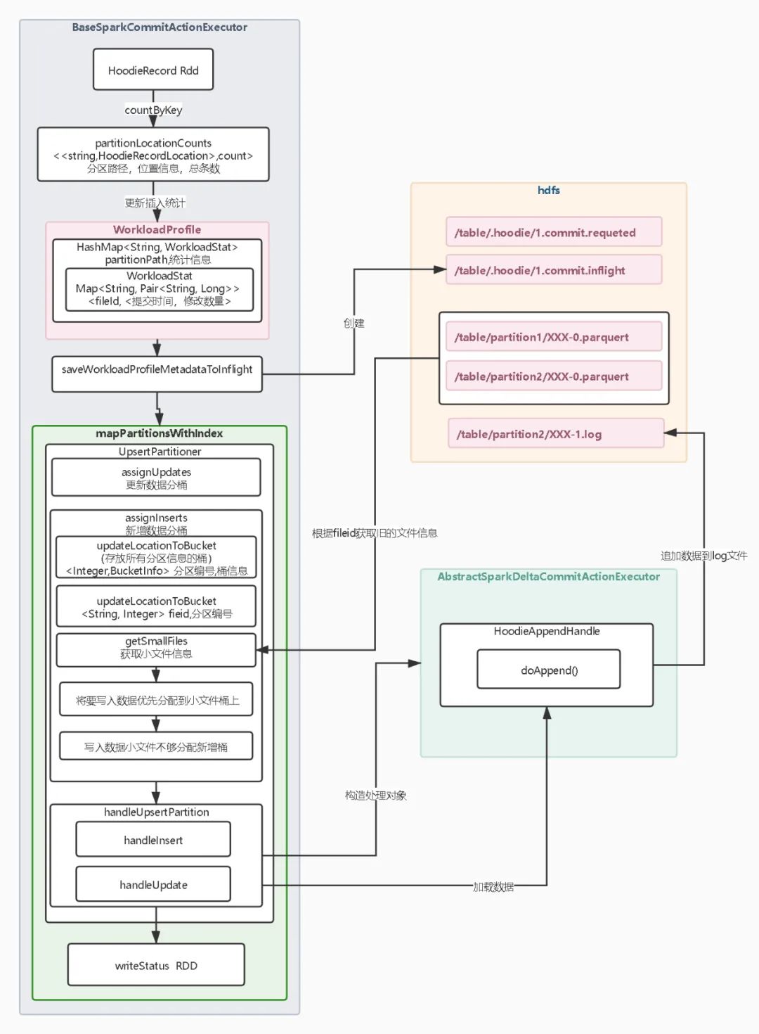
COW模式数据合并实现逻辑调用BaseSparkCommitActionExecutor#excute
方法,实现步骤如下:

1.通过countByKey 算子提取分区路径和文件位置信息并统计条数,用于后续根据分区文件写入的数据量大小评估如何分桶。2.统计完成后会将结果写入到workLoadProfile 对象的map 中,这个时候已经完成合并数据的前置条件。Hudi会调用saveWorkloadProfileMetadataToInfilght 方法写入infight标识文件到.hoodie元数据目录中。在workLoadProfile的统计信息中套用的是类似双层map数据结构, 统计是到fileid 文件级别。3.根据workLoadProfile统计信息生成自定义分区 ,这个步骤就是分桶的过程。首先会对更新的数据做分桶,因为是更新数据在合并时要么覆盖老数据要么丢弃,所以不存在parquet文件过于膨胀,这个过程会给将要发生修改的fileId都会添加一个桶。然后会对新增数据分配桶,新增数据分桶先获取分区路径下所有的fileid 文件, 判断数据是否小于100兆。小于100兆会被认为是小文件后续新增数据会被分配到这个文件桶中,大于100兆的文件将不会被分配桶。获取到小文件后会计算每个fileid 文件还能存少数据然后分配一个桶。如果小文件fileId 的桶都分配完了还不够会根据数据量大小分配n个新增桶。最后分好桶后会将桶信息存入一个map 集合中,当调用自定义实现getpartition方法时直接向map 中获取。所以spark在运行的时候一个桶会对应一个分区的合并计算。分桶参数
hoodie.parquet.small.file.limit 默认104857600(100兆):小于100兆的文件会被认为小文件,有新增数据时会被分配数据插入。hoodie.copyonwrite.record.size.estimate 默认1024 (1kb): 预估一条数据大小多大,用来计算一个桶可以放多少条数据。hoodie.record.size.estimation.threshold 默认为1: 数据最开始的时候parquet文件没有数据会去用默认的1kb预估一条数据的大小,如果有fileid的文件大小大于 (hoodie.record.size.estimation.threshold*hoodie.parquet.small.file.limit) 一条记录的大小将会根据(fileid文件大小/文件的总条数)来计算,所以这里是一个权重值。hoodie.parquet.max.file.size 默认120 * 1024 * 1024(120兆):文件的最大大小,在分桶时会根据这个大小减去当前fileId文件大小除以预估每条数据大小来计算当前文件还能插入多少数据。因为每条数据大小是预估计算平均值的,所以这里最大文件的大小控制只能接近与你所配置的大小。hoodie.copyonwrite.insert.split.size 默认500000 :精确控制一个fileid文件存放多少条数据,前提必须关闭hoodie.copyonwrite.insert.auto.split 自动分桶。hoodie.copyonwrite.insert.auto.split 默认true : 是否开启自动分桶。
4.分桶结束后调用handleUpsertPartition合并数据。首先会获取map 集合中的桶信息,桶类型有两种新增和修改两种。如果桶fileid文件只有新增数据操作,直接追加文件或新建parquet文件写入就好,这里会调用handleInsert方法。如果桶fileid文件既有新增又有修改或只有修改一定会走handUpdate方法。这里设计的非常的巧妙对于新增多修改改少的场景大部分的数据直接可以走新增的逻辑可以很好的提升性能。对于handUpdate方法的处理会先构造HoodieMergeHandle对象初始化一个map集合,这个map集合很特殊拥有存在内存的map集合和存在磁盘的map 集合,这个map集合是用来存放所有需要update数据的集合用来遍历fileid旧文件时查询文件是否存在要不要覆盖旧数据。这里使用内存加磁盘为了避免update桶中数据特别大情况可以将一部分存磁盘避免jvm oom。update 数据会优先存放到内存map如果内存map不够才会存在磁盘map,而内存Map默认大小是1g 。DiskBasedMap 存储是key信息存放的还是record key ,value 信息存放value 的值存放到那个文件上,偏移量是多少、存放大小和时间。这样如果命中了磁盘上map就可以根据value存放的信息去获取hoodieRecord了。
hoodie.memory.spillable.map.path 默认值 /tmp/ : 存放DiskBasedMap的路径hoodie.memory.merge.max.size 默认值 1024*1024*1024(1g):内存map的最大容量
5.构造sparkMergHelper 开始合并数据写入到新的快照文件。在SparkMergHelper 内部会构造一个BoundedInMemoryExecutor 的队列,在这个队列中会构造多个生产者和一个消费者(file 文件一般情况只有一个文件所以生产者也会是一个)。producers 会加载老数据的fileId文件里的数据构造一个迭代器,执行的时候先调用producers 完成初始化后调用consumer。而consumer被调用后会比较数据是否存在ExternalSpillableMap 中如果不存在重新写入数据到新的快照文件,如果存在调用当前的HoodileRecordPayload 实现类combineAndGetUpdateValue 方法进行比较来确定是写入老数据还是新数据,默认比较那个数据时间大。这里有个特别的场景就是硬删除,对于硬删除里面的数据是空的,比较后会直接忽略写入达到数据删除的目的。
2.5.2 Merge on Read模式
在MOR模式中的实现和前面COW模式分桶阶段逻辑相同,这里主要说下最后的合并和COW模式不一样的操作。在MOR合并是调用AbstarctSparkDeltaCommitActionExecutor#execute
方法,会构造HoodieAppaendHandle对象。在写入时调用append向log日志文件追加数据,如果日志文件不存在或不可追加将新建log文件。
写入参数:
hoodie.logfile.max.size 默认值:1024 * 1024 * 1024(1g) 日志文件最大大小hoodie.logfile.data.block.max.size 默认值:256 * 1024 * 1024(256兆) 写入多少数据后刷一次磁盘
分桶相关参数与COW模式通用

2.6 索引更新

数据写入到log文件或者是parquet 文件,这个时候需要更新索引。简易索引和布隆索引对于他们来说索引在parquet文件中是不需要去更新索引的。这里索引更新只有HBase索引和内存索引需要更新。内存索引是更新通过map 算子写入到内存map上,HBase索引通过map算子put到HBase上。
2.7 完成提交
2.7.1 提交&元数据信息归档
上述操作如果都成功且写入时writeStatus中没有任何错误记录,Hudi 会进行完成事务的提交和元数据归档操作,步骤如下
1.sparkRddWriteClient 调用commit 方法,首先会向Hdfs 上提交一个.commit 后缀的文件,里面记录的是writeStatus的信息包括写入多少条数据、fileID快照的信息、Schema结构等等。当commit 文件写入成功就意味着一次upsert 已经成功,Hudi 内的数据就可以查询到。2.为了不让元数据一直增长下去需要对元数据做归档操作。元数据归档会先创建HoodieTimelineArchiveLog对象,通过HoodieTableMetaClient 获取.hoodie目录下所有的元数据信息,根据这些元数据信息来判断是否达到归档条件。如果达到条件构造HooieLogFormatWrite对象对archived文件进行追加。每个元数据文件会封装成 HoodieLogBlock 对象批量写入。归档参数
hoodie.keep.max.commits 默认30:最多保留多少个commit元数据,默认会在第31个commit的时候会触发一次元数据归档操作,由这个参数来控制元数据归档时机。hoodie.keep.min.commits 默认20: 最少保留多少个commit元数据,默认会将当前所有的commimt提交的个数减去20,剩下的11个元数据被归档,这个参数间接控制每次回收元数据个数。hoodie.commits.archival.batch 默认10 :每多少个元数据写入一次到archived文件里,这里就是一个刷盘的间隔。

2.7.2 数据清理
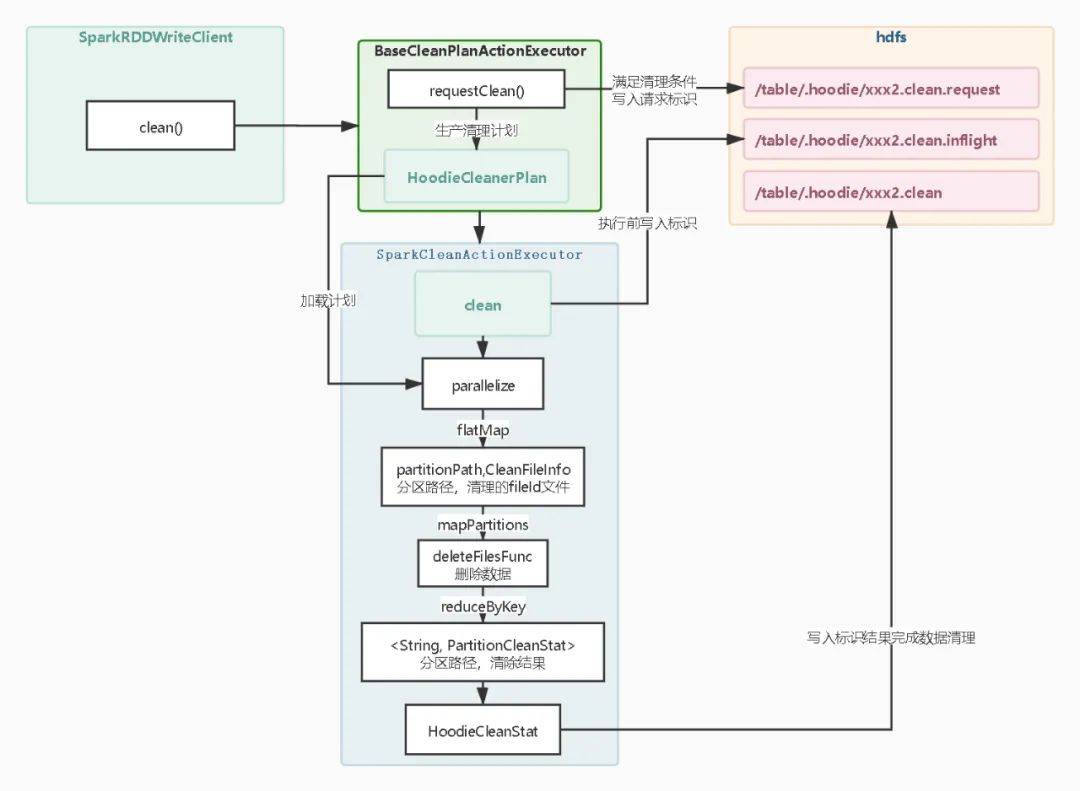
元数据清理后parquet 文件也是要去清理,在Hudi 有专有spark任务去清理文件。因为是通过spark 任务去清理文件也有对应XXX.clean.request、xxx.clean.infight、xxx.clean元数据来标识任务的每个任务阶段。数据清理步骤如下:
1.构造baseCleanPanActionExecutor 执行器,并调用requestClean方法获取元数据生成清理计划对象HoodieCleanPlan。判断HoodieCleanPlan对象满足触发条件会向元数据写入xxx.request 标识,表示可以开始清理计划。2.生成执行计划后调用baseCleanPanActionExecutor 的继承类clean方法完成执行spark任务前的准备操作,然后向hdfs 写入xxx.clean.inflight对象准备执行spark任务。3.spark 任务获取HoodieCleanPlan中所有分区序列化成为Rdd并调用flatMap迭代每个分区的文件。然后在mapPartitions算子中调用deleteFilesFunc方法删除每一个分区的过期的文件。最后reduceBykey汇总删除文件的结果构造成HoodieCleanStat对象,将结果元数据写入xxx.clean中完成数据清理。
hoodie.clean.automatic 默认true :是否开启自动数据清理,如果关闭upsert 不会执行清理任务。hoodie.clean.async 默认false: 是否异步清理文件。开启异步清理文件的原理是开启一个后台线程,在client执行upsert时就会被调用。hoodie.cleaner.policy 默认 HoodieCleaningPolicy.KEEP_LATEST_COMMITS :数据清理策略参数,清理策略参数有两个配置KEEP_LATEST_FILE_VERSIONS和KEEP_LATEST_COMMITS。hoodie.cleaner.commits.retained 默认10 :在KEEP_LATEST_COMMITS策略中配置生效,根据commit提交次数计算保留多少个fileID版本文件。因为是根据commit提交次数来计算,参数不能大于hoodie.keep.min.commits(最少保留多少次commmit元数据)。hoodie.cleaner.fileversions.retained 默认3 :在KEEP_LATEST_FILE_VERSIONS策略中配置生效,根据文件版本数计算保留多少个fileId版本文件。

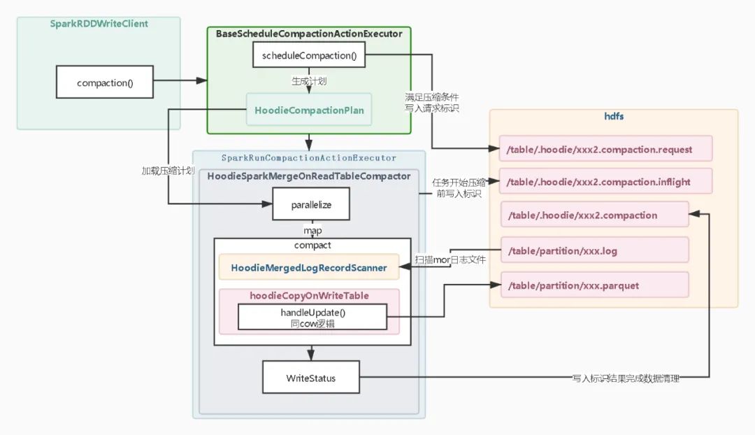
2.7.3 数据压缩
数据压缩是mor 模式才会有的操作,目的是让log文件合并到新的fileId快照文件中。因为数据压缩也是spark 任务完成的,所以在运行时也对应的xxx.compaction.requet、xxx.compaction.clean、xxx.compaction元数据生成记录每个阶段。数据压缩实现步骤如下:
1.sparkRDDwirteClient 调用compaction方法构造BaseScheduleCompationActionExecutor对象并调用scheduleCompaction方法,计算是否满足数据压缩条件生成HoodieCompactionPlan执行计划元数据。如果满足条件会向hdfs 写入xxx.compation.request元数据标识请求提交spark任务。2.BaseScheduleCompationActionExecutor会调用继承类SparkRunCompactionExecutor类并调用compact方法构造HoodieSparkMergeOnReadTableCompactor 对象来实现压缩逻辑,完成一切准备操作后向hdfs写入xxx.compation.inflight标识。3.spark任务执行parallelize加载HooideCompactionPlan 的执行计划,然后调用compact迭代执行每个分区中log的合并逻辑。在 compact会构造HoodieMergelogRecordScanner 扫描文件对象,加载分区中的log构造迭代器遍历log中的数据写入ExtemalSpillableMap。这个ExtemalSpillableMap和cow 模式中内存加载磁盘的map 是一样的。至于合并逻辑是和cow模式的合并逻辑是一样的,这里不重复阐述都是调用cow模式的handleUpdate方法。4.完成合并操作会构造writeStatus结果信息,并写入xxx.compaction标识到hdfs中完成合并操作。
压缩参数:
hoodie.compact.inline 默认false:是否在一个事务完成后内联执行压缩操作,这里开启并不一定每次都会触发索引操作后面还有策略判断。hoodie.compact.inline.trigger.strategy 默认CompactionTriggerStrategy.NUM_COMMITS: 压缩策略参数。该参数有NUM_COMMITS、TIME_ELAPSED、NUM_AND_TIME、NUM_OR_TIME。NUM_COMMITS根据提交次数来判断是否进行压缩;TIME_ELAPSED根据实际来判断是否进行压缩;NUM_AND_TIME 根据提交次数和时间来判断是否进行压缩;NUM_OR_TIME根据提交次数或时间来判断是否进行压缩。hoodie.compact.inline.max.delta.commits 默认5 :设置提交多少次后触发压缩策略。在NUM_COMMITS、NUM_AND_TIME和NUM_OR_TIME策略中生效。hoodie.compact.inline.max.delta.seconds 默认60 * 60(1小时):设置在经过多长时间后触发压缩策略。在TIME_ELAPSED、NUM_AND_TIME和NUM_OR_TIME策略中生效。

2.8 Hive元数据同步
实现原理比较简单就是根据Hive外表和Hudi表当前表结构和分区做比较,是否有新增字段和新增分区如果有会添加字段和分区到Hive外表。如果不同步Hudi新写入的分区无法查询。在COW模式中只会有ro表(读优化视图,而在mor模式中有ro表(读优化视图)和rt表(实时视图)。
2.9 提交成功通知回调
当事务提交成功后向外部系统发送通知消息,通知的方式有两种,一种是发送http服务消息,一种是发送kafka消息。这个通知过程我们可以把清理操作、压缩操作、hive元数据操作,都交给外部系统异步处理或者做其他扩展。也可以自己实现HoodieWriteCommitCallback
的接口自定义实现。
回调参数
hoodie.write.commit.callback.on 默认false:是否开启提交成功后向外部系统发送回调指令。hoodie.write.commit.callback.class 默认org.apache.Hudi.callback.impl.HoodieWriteCommitHttpCallback: 配置回调实现类,默认通过Http的方式发送消息到外部系统http实现类配置参数hoodie.write.commit.callback.http.url 无默认配置项:外部服务http url地址。hoodie.write.commit.callback.http.api.key 默认Hudi_write_commit_http_callback:外部服务http请求头Hudi-CALLBACK-KEY的值,可用于服务请求验签使用。hoodie.write.commit.callback.http.timeout.seconds 默认3秒:请求超时时间。kafka实现类配置参数hoodie.write.commit.callback.kafka.bootstrap.servers 无默认值:配置kafka broker 服务地址。hoodie.write.commit.callback.kafka.topic 无默认值:配置kafka topic名称。hoodie.write.commit.callback.kafka.partition 无默认值:配置发送到那个kafka broker分区。hoodie.write.commit.callback.kafka.acks 默认值all:配置kafka ack。hoodie.write.commit.callback.kafka.retries 默认值值3:配置kafka 失败重试次数。
3. 最后
在分析Spark upsert源码中还有很多细节是略过,如时间线服务、并发写机制、Cluster模式、HFile格式的写入和Merge等等。篇幅有限先解析这么多,希望本文能帮你了解Spark upsert的内核原理。谢谢大家阅读本文。
推荐阅读
恭喜!Apache Hudi社区新晋顶级互联网公司的PMC和Committer
使用Apache Pulsar + Hudi 构建Lakehouse方案了解下?




