

1. 前言
严选在前期发展过程当中,主要受商业环境的影响,业务玩法层出不穷,业务飞速迭代过程中C端交易逆向流程一直是最容易被忽视以及容易出现线上问题的场景,并且在逆向流程日常运维过程中,一直由交易域领域专家跟进处理,消耗着交易域宝贵的研发资源,给用户带来不好体验的同时还消耗着严选客服资源,且存在资损风险。
2. 为什么要建设逆向交易系统
人:下单用户信息,收货人信息
货:所购商品信息,商品履约信息
款:支付信息,促销优惠信息



文档负债:缺乏统一的接口文档,影响开发和运维效率。
代码负债: 重复代码:带来开发维护成本的增加,增量需求改造不完整会导致系统表现不一致等额外风险。 代码耦合度高:业务域之间等存在参数、类和接口高耦合,代码改成成本高,影响面难以评估。 代码复杂度高:条件语句过多,过程控制过于复杂,程序扩展性差。
管理负债:不同的技术团队维护同一份代码,协调成本高,工期很长。
构建逆向交易微服务,降低逆向交易与客服、售后,四端和支付等系统的耦合,简化业务实现复杂度,并且引入接口平台管理逆向交易接口。 抽取所有现金和促销优惠的共性,构建通用的逆向交易能力,简化业务方接入成本,通过流程引擎提升退款审核流程扩展性。
3. 逆向交易系统实践
3.1 建设思路
先把书读厚,再把书读薄:边界治理 首先,把交易逆向业务流程梳理清楚,并且理解透彻实现方式。三个重点抓手:当前业务代码实现、日常线上问题跟踪和向原业务域领域专家请教。目标主要是两方面:了解交易逆向业务复杂度和团队日常协作过程中的痛点。 然后,通过微服务化完成边界治理,抽象逆向交易域能力,提升逆向交易域能力复用程度,简化业务实现复杂度。 寻找最小价值交付单元:需求交付策略 结合当时团队和业务背景:严选业务快速迭代+逆向交易服务化资源不足+服务化对业务影响面必须可控。客观因素不支持一次性完整交付逆向交易项目,并且从历史经验来看一上来就集中多数资源参与的大项目,成本高、压力大,失败的概率更大。在真正的竞争压力面前,拆分逆向交易域最小价值交付单元,进行阶段性价值交付,优先交付高价值单元是最优选择。


上图中,展示了逆向交易项目交付的5个阶段,交付路径背后的考量主要有以下四点:
独立交付,逆向交易域拆分的各个阶段都能独立交付。
交付内容依赖关系,逆向交易域中“退款能力”属于基础能力,必须优先交付。
交付的成本和节奏,技术重构项目建议的交付周期是两周到一个月之间,如果交付过于频繁会打乱研发节奏,交付时间太长则会导致积攒很高的风险。
把握技术重构与业务需求之间的平衡,技术重构不能影响日常业务价值交付。
3.2 架构设计

建模阶段通过事件风暴完成设计从0到1:召集业务团队、产品团队、技术团队对领域信息和领域边界达成一致,统一语言,输出领域模型,通过抽象、封装和多态等设计要素,提升代码的复用程度,降低系统的业务复杂度。 确定“退款能力”、“退款查询”、“退款计算”、“订单取消”和“包裹取消”等领域能力; 构建“审核通过”、“退款成功”和“退款失败”等领域事件。
实施阶段采用经典的四层架构设计:在划分的业务边界内持续演进。
十大主流应用场景
3.3 核心流程设计
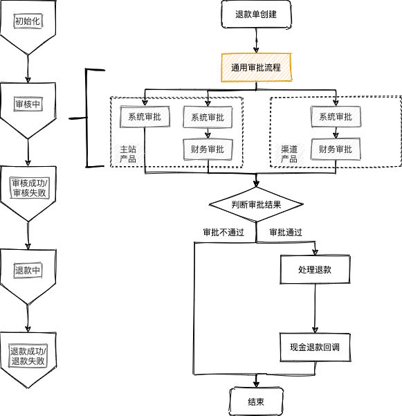
3.3.1 退款审批流程 :扩展性设计

售后场景由客服判定直接发起的退款流程,退款金额人工录入,审批环节能明显降低误操作概率; 新产品逆向交易流程接入,审批流程必不可少; 逆向业务流程中核心系统进行服务化或者涉及退款金额模型调整,审批环节需要特别留意。
开源免费;
逆向退款单的创建和执行解耦,不存在高并发场景,Activiti经过优化完全能够满足;
具备Activiti使用和优化经验,为逆向交易快速接入奠定基础;
Activiti中节点定义粒度较粗,复杂流程中存在由理解不同造成节点定义粒度不一致等情况,但是审批流程节点定义比较明确,由不同的审批节点组合而成;
图形化编辑(如下图所示),流程数据和业务数据分离。

3.3.2 退款处理流程:降低复杂业务实现复杂度
从产品形态来看,严选主站逆向交易流程中现金和促销优惠逆向规则应该保持一致,否则用户会产生困惑;理论上不存在差异化的编排诉求,不做过度设计;
为什么又把补偿退款流程单独拎出来呢?那是从业务形态上出发的,赔付和其他逆向交易流程存在着天然的差异性,赔付流程仅涉及单类现金或促销优惠的退还,不需要关联商品或者订单下单过程中使用的现金或促销优惠;
从实现成本来看,进行节点拆分并且由Activiti统一编排和管控的模式,工作量会是当前实现方式的两倍以上,加上当时资源不足和工期压缩的背景,不做Activiti统一编排和管控是最优解。
“退款执行”流程

“补偿退款执行”流程

“退款执行”对应的是常规退款流程,例如:取消订单、取消包裹、售后退货退款等场景触发的退款;
“补偿退款执行”则是对应非常规退款流程,例如:价保和售后赔付等场景触发的退款。

3.3.3 最大可退金额模型 :资损兜底策略

3.3.4 特殊退款流程:适配正向交易订单模型
退款处理流程中,除了编排现金和促销优惠的逆向操作,还需要适配正向交易订单模型,比如:换货订单=多笔订单记录+单笔支付记录,定金购订单=单笔订单记录+多笔支付记录。
换货单退款流程

定金购订单退款流程

定金购订单:定金订单和尾款订单都会使用现金和促销优惠,针对尾款订单发起逆向流程(比如:取消订单),需要对定金订单和尾款订单使用的现金和促销优惠都执行逆向操作,涉及多笔支付订单。
换货订单:只有原始订单关联资现金和促销优惠,针对换货后订单发起逆向流程,需要定位到原始订单,然后对原始订单使用的现金和促销优惠执行逆向操作。
4. 小结
本文重点介绍了逆向交易的核心流程和背后的设计思路,相信能坚持看完的同学对严选逆向交易有了一定的了解,如果想了解很多内容或者细节,欢迎在文章后面留言。
截止目前,逆向交易已完成退款能力、订单取消和包裹取消的建设,相比建设之前逆向交易域线上运维投入减少80%以上,新需求接入成本降低50%以上。后续我们将持续完成退款查询和退款计算能力的建设,进一步提升业务对接和运维效率,让我们有更多的时间去思考业务和技术,为用户创造更多的价值。


文章转载自严选技术产品团队,如果涉嫌侵权,请发送邮件至:contact@modb.pro进行举报,并提供相关证据,一经查实,墨天轮将立刻删除相关内容。




