这是学习笔记的第 2437篇文章

上学的时候不大爱看课本,总是有学霸说要把书看薄,但是我没有很好的践行下去,现在几十年过去了,回头来看,除了带着一丝新奇,还有一种探索欲,为什么当时没有搞明白,现在可以抛开考试的心态来重新看待。也在网上淘过一些课本,断断续续看看,全当是素质教育了。
在查看电子版课本的过程中,发现真是一个“宝库”,无意中发现高中的课本内容体系已经很全了。对于我来说,真是件好事,可以回炉重新再学习一下。

整个信息技术体系的内容如下:

我看了下“数据管理与分析”这本书,让我太意外了,里面包括数据库基础原理,数据库操作,还有备份恢复。
ER图的内容我印象中是大学的数据库原理课程内容。

如下的内容看起来像是出自一本专业的MySQL书籍。

使用Python操作MySQL数据库,直接上代码,大学课本也没有这么与时俱进。

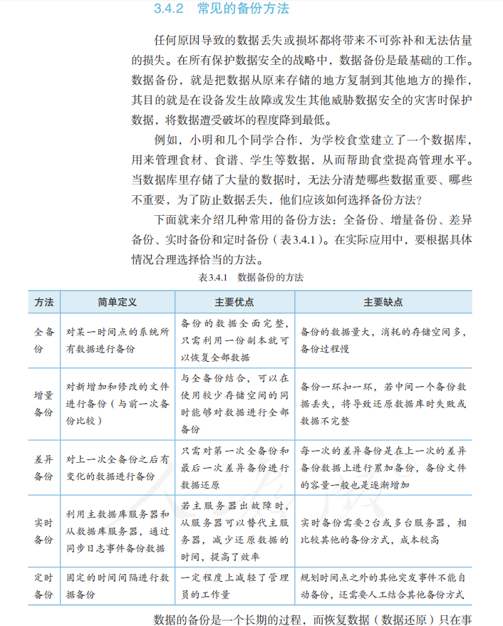
尤其是关于数据备份恢复的部分,真是让我意外,概念已经很全面了,而且后面还有介绍怎么使用mysqldump

总体来看,课本里面的内容相对都比较新,强调实践,而且起点都蛮高。更让我有些难以名状的是,这个知识体系真是全,对于培养高中生感觉有些太难了,从我的视角来说,里面的很多内容还真不是小白普及的,确实有点难。
各大平台都可以找到我
微信公众号:杨建荣的学习笔记 Github:@jeanron100 CSDN:@jeanron100 知乎:@jeanron100 头条号:@杨建荣的学习笔记 网易号:@杨建荣的数据库笔记 大鱼号:@杨建荣的数据库笔记 腾讯云+社区:@杨建荣的学习笔记
热文:

QQ群号:763628645
QQ群二维码如下, 添加请注明:姓名+地区+职位,否则不予通过

文章转载自杨建荣的学习笔记,如果涉嫌侵权,请发送邮件至:contact@modb.pro进行举报,并提供相关证据,一经查实,墨天轮将立刻删除相关内容。




