卷首语
从知识库、合同模块收集到项目质量目标,根据收集的项目质量目标以及公司要求编制项目质量标准,通过内部审核后,将编制审核完成的项目质量标准发布到文档模块。

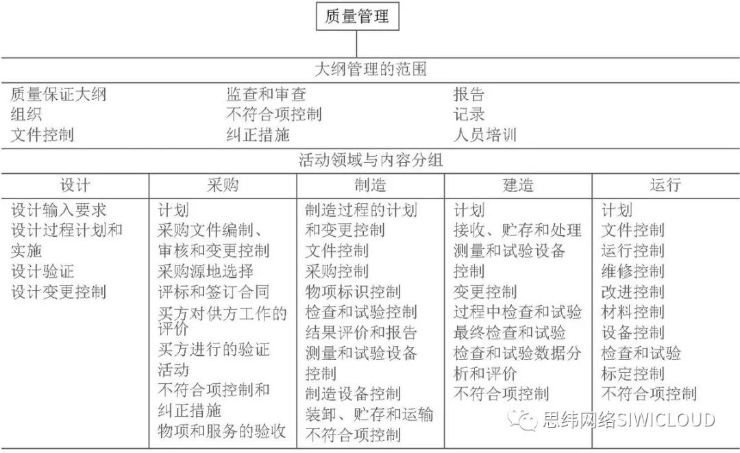
质量管理
质量管理是指工程项目从项目可研到项目竣工验收全生命周期内全面的质量控制和管理。包括质量管理策划、质量管理体系、过程质量管理、专业质量管理、质量监察和质量监督等主要工作内容。

质量管理模块业务架构如下图所示:

包括质量管理策划、质量管理体系、过程质量管理、专业质量管理、质量监察和质量监督、统计分析等主要工作内容,实现对质量管理活动进行全过程的管理。为各个项目的质量管理提供统一的规范、标准和体系文件。保证公司的质量管理体系在各个职能部门和项目部的执行。同时汇总各个项目的质量管理数据,进行查询统计分析。

图:质量管理总体业务流程图
质量目标计划
1)质量目标管理
从知识库、合同模块收集到项目质量目标,根据收集的项目质量目标以及公司要求编制项目质量标准,通过内部审核后,将编制审核完成的项目质量标准发布到文档模块。

图:质量目标管理
2)质量计划管理
质量计划管理定义质量检查计划,包括质量控制点,验收等级,质量监督等,安全管理计划可以与施工计划进行关联。
质量经理编制项目质量管理计划,计划编制完成后,通过系统进行内部审核,经项目审核后进行发布。

图:质量计划管理

文章转载自思纬网络SIWICLOUD,如果涉嫌侵权,请发送邮件至:contact@modb.pro进行举报,并提供相关证据,一经查实,墨天轮将立刻删除相关内容。




