排行
数据库百科
核心案例
行业报告
月度解读
大事记
产业图谱
中国数据库
向量数据库
时序数据库
实时数据库
搜索引擎
空间数据库
图数据库
数据仓库
大调查
2021年报告
2022年报告
年度数据库
2020年openGauss
2021年TiDB
2022年PolarDB
2023年OceanBase
首页
资讯
活动
大会
学习
课程中心
推荐优质内容、热门课程
学习路径
预设学习计划、达成学习目标
知识图谱
综合了解技术体系知识点
课程库
快速筛选、搜索相关课程
视频学习
专业视频分享技术知识
电子文档
快速搜索阅览技术文档
文档
问答
服务
智能助手小墨
关于数据库相关的问题,您都可以问我
数据库巡检平台
脚本采集百余项,在线智能分析总结
SQLRUN
在线数据库即时SQL运行平台
数据库实训平台
实操环境、开箱即用、一键连接
数据库管理服务
汇聚顶级数据库专家,具备多数据库运维能力
数据库百科
核心案例
行业报告
月度解读
大事记
产业图谱
我的订单
登录后可立即获得以下权益
免费培训课程
收藏优质文章
疑难问题解答
下载专业文档
签到免费抽奖
提升成长等级
立即登录
登录
注册
登录
注册
首页
资讯
活动
大会
课程
文档
排行
问答
我的订单
首页
专家团队
智能助手
在线工具
SQLRUN
在线数据库即时SQL运行平台
数据库在线实训平台
实操环境、开箱即用、一键连接
AWR分析
上传AWR报告,查看分析结果
SQL格式化
快速格式化绝大多数SQL语句
SQL审核
审核编写规范,提升执行效率
PLSQL解密
解密超4000字符的PL/SQL语句
OraC函数
查询Oracle C 函数的详细描述
智能助手小墨
关于数据库相关的问题,您都可以问我
精选案例
新闻资讯
云市场
登录后可立即获得以下权益
免费培训课程
收藏优质文章
疑难问题解答
下载专业文档
签到免费抽奖
提升成长等级
立即登录
登录
注册
登录
注册
首页
专家团队
智能助手
精选案例
新闻资讯
云市场
微信扫码
复制链接
新浪微博
分享数说
采集到收藏夹
分享到数说
首页
/
2022 年中国信创产业政策汇总及解读
2022 年中国信创产业政策汇总及解读
信创产业发展
2022-10-24
816
政策助推信创产业高质量发展
1、中国信创产业政策发展历程
我国政策上对信创产业的发展鼓励开始较晚," 十二五 " 提出增强电子信息技术产业的核心竞争力,但未提及信创;
"
十三五 " 各地开始部署现代信息技术、产业生态体系和 " 数字中国 " 建设。" 十四五 " 开始重点关注信创产业的国产化程度,实现自主研发和自主可控,构建打破以美国为首封锁的自主创新技术体系。
2、国家层面政策汇总及解读
国家层面信创产业政策汇总
信创产业作为战略性新兴产业,国家不断出台相关政策对行业的发展进行支持。政策扶持对于信创产业发展推进的意义重大,我国信创产业竞争力不断突破,国产化进程稳步推进。2019 年我国提出发展信创产业,随后出台了一系列支持政策,2020 年作为信创发展元年,国家一连颁布五项政策对信创产业发展规划提出相关规定。2022 年开始政策重点提及 " 数字经济 "、" 数字政府 " 和国家信息化。国家层面涉及信创产业的相关政策与内容如下:
国家层面信创产业发展规划
《" 十四五 " 国家信息化规划》中做出了指标要求,总体发展水平要求数字中国发展指数从 2020 年的 85 提升到 2025 年的 95;数字设施、创新能力、产业转型中跟信创产业相关的指标有每万人口新一代信息技术产业发明专利拥有量、IT 项目投资占全社会固定资产投资总额的比例、计算机、通信和其他电子设备制造业研发经费投入强度、信息消费规模等。
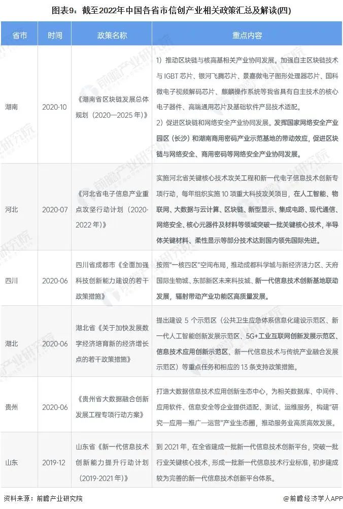
3、各省市层面的政策汇总及解读
31 省市城市信创产业政策汇总
在地方产业政策的推动下,各地的集成电路、云计算、应用软件、信息安全等领域有望大面积使用国产品牌。国产品牌技术的升级也有利于促进我国信创产业的健康持续发展。
31 省市城市信创产业发展规划
从各省市的信创产业发展规划来看,大部分省份对信创整体产业没有指标性的要求,天津、山东、南京、上海、广西要求 " 十四五 " 期间积极打造信创产品、信创软件产业生态等目标。湖北制定了推动信创产业园区的扩容提质 ; 广州要求软件信息技术服务业收入达 8000 亿元 ; 浙江要求信息技术创
新产业
规模达 300 亿元 ; 重庆力争 2025 年高技术服务业收入达 300 亿元 ; 而宁夏、云南等地制定了 2025 年数据中心利用率或机架数的指标。
内容转自网络,
如有侵权,请联
系删除!
END
「信创中国」
作为信创产业领域专业的垂直媒体平台,始终坚持以“技术驱动、协同创新,自主可控发展”为核心,持续推进信息技术应用创新产业发展及相关信息系统应用推广,助力中国信创产业发展和生态建设。「信创中国」将持续推出信创产业相关领域的最新动态和事件的深度研究报告,供广大读者、企业家、投资人和创业者阅览,加强业内沟通交流、展示产业发展成果、搭建供需对接平台,培养信创行业人才。
信创产业资源
欢迎加群交流
信息技术
文章转载自
信创产业发展
,如果涉嫌侵权,请发送邮件至:contact@modb.pro进行举报,并提供相关证据,一经查实,墨天轮将立刻删除相关内容。
评论
领墨值
有奖问卷
意见反馈
客服小墨