本期主要分析openGauss简单查询语句在业务处理线程Postgres上的执行流程,并介绍如何利用gdb梳理代码逻辑。
►简单查询的执行
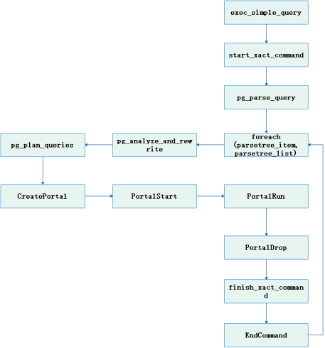
SQL引擎是数据库系统的入口,执行用户简单查询的入口函数是exec_simple_query。运行在业务处理线程Postgres。
通常可以把SQL引擎分成SQL解析和查询优化两个主要的模块,SQL引擎对输入的SQL语言进行词法分析、语法分析、语义分析,从而生成逻辑执行计划,逻辑执行计划经过代数优化和代价优化之后,产生物理执行计划。
在SQL引擎将用户的查询解析优化成可执行的计划之后,数据库进入查询执行阶段。执行器基于执行计划对相关数据进行提取、运算、更新、删除等操作,以达到用户查询想要实现的目的。

►exec_simple_query

1.start_xact_command():开始一个事务。
2.pg_parse_query():对查询语句进行词法和语法分析,生成一个或者多个初始的语法分析树。
3. 进入foreach (parsetree_item, parsetree_list)循环,对每个语法分析树执行查询。
4. pg_analyze_and_rewrite():根据语法分析树生成基于Query数据结构的逻辑查询树,并进行重写等操作。
5. pg_plan_queries():对逻辑查询树进行优化,生成查询计划。
6. CreatePortal():创建Portal, Portal是执行SQL语句的载体,每一条SQL对应唯一的Portal。
7. PortalStart():负责进行Portal结构体初始化工作,包括执行算子初始化、内存上下文分配等。
8. PortalRun():负责真正的执行和运算,它是执行器的核心。
9. PortalDrop():负责最后的清理工作,主要是数据结构、缓存的清理。
10. finish_xact_command():完成事务提交。
11. EndCommand():通知客户端查询执行完成。
►gdb调试
调试需要用到符号信息,configure使用如下命令
./configure --gcc-version=7.3.0 CC=g++ CFLAGS='-O0' --prefix=$GAUSSHOME --3rd=$BINARYLIBS --enable-debug --enable-cassert --enable-thread-safety --with-readline --without-zlibgdb attach 进程号,这里进程号为17012
gdb attach 17012info threads查看所有线程,t 线程号切换线程,bt可以查看线程调用栈。

也可以使用linux工具gstack 打印函数调用栈。

以调试select语句为例,gdb attach 进程号,在exec_simple_query打上断点,执行select语句即可开始调试







