摘
要
国务院办公厅印发的《全国一体化政务大数据体系建设指南》为我国政务大数据体系建设描绘了新蓝图,将成为未来至少五年甚至更长周期中我国政务数据领域的顶层设计框架和体系架构,对加强数字政府的建设意义重大。拓尔思作为专业的大数据、人工智能和数据安全产品及服务提供商,自成立以来,坚持自研,守正创新,从1999年开始就参与了政府上网工程建设,然后一直积极参与全国各级政府部门从电子政务到数字政府的建设。公司在政府信息化建设这一领域耕耘了23年。围绕《指南》提出的八个一体化的主要任务,拓尔思在数据资源、数据服务、安全保障三个一体化方面迎来重大机遇。
10月28日,国务院办公厅印发《全国一体化政务大数据体系建设指南》(以下简称指南)指出,建立完善政务大数据管理体系,推进政务数据资源开发利用,并保障数据安全合规共享开放。《指南》提出,2023年底前,全国一体化政务大数据体系初步形成,基本具备数据目录管理、数据归集、数据治理等能力,数据共享和开放能力显著增强。到2025年,政务数据资源实现有序流通、高效配置,数据安全保障体系进一步完善。

拓尔思作为国内领先的大数据、人工智能和数据安全产品及服务提供商,从1999年开始就参与了政府上网工程建设,然后一直积极参与全国各级政府部门从电子政务到数字政府的建设。公司在政府信息化建设这一领域耕耘了23年。下面从政策脉络、产业推进、应用创新、文件落实、资金保障、市场机遇六个维度,对《指南》文件进行全面解读。
一
政策脉络维度
《指南》的印发是落实中央全面深化改革委员会第十七次会议精神、《国务院办公厅关于建立健全政务数据共享协调机制加快推进数据有序共享的意见》(国办发〔2021〕6号)和《国务院关于加强数字政府建设的指导意见》(国发〔2022〕14号)的部署要求。该文件的印发说明推动实现全国政务数据一体化已经刻不容缓,更是落实国务院关于加强数字政府指导意见,构建整体协同的数字政府的关键和前提。一体化政务数据体系建设是构建全国统一大市场,实现数字政府引领数字化发展的关键路径和重要举措,将对我国的数字政府建设和数据要素市场带来历史性的变革。
二
产业推进维度
《指南》将开启数据大流通,推动全国数据要素统一市场加速构建。随着全国政务大数据一体化体系的建设,必将形成横纵全国的数据流通网络大通道和触达基层末梢的数据毛细血管,从而为全国数据要素流通体系的建设奠定基础。《指南》提及“数据质量”一词13次,政务数据作为数字政府的核心要素,数据质量至关重要。政务数据管理进入“质量优先”的时代,必将引领各行业数据质量提升。文件中还鼓励依法依规开展政务数据授权运营,积极推进数据资源开发利用,培育数据要素市场。《指南》将会为各行业数据体系建设提供蓝图范本,推动促进数字经济整体规模的增长,衍生出新兴业态和相关产业体系,为企业创新发展提供丰富数据资源和发展机遇。
三
应用创新维度
《指南》明确了八个一体化主要任务,包括统筹管理、数据目录、数据资源、共享交换、数据服务、算力设施、标准规范、安全保障,内容写得非常明细,相当于绘制了我国政务大数据体系建设的“详细施工图”和“任务清单”。全文提及“应用”一词47次,重点提出“坚持需求导向、应用牵引”,未来在加快推进各级政务数据平台建设和迭代升级的基础上,积极运用大数据、人工智能等技术加大政务大数据应用创新力度。这是“以建促用、以用促建”,通过“双循环”来夯实全国一体化政务大数据体系建设。“一应用一数仓”的政务数据仓库将成为推进创新的主要技术范式,各地区各部门依托全国一体化政务大数据体系建立政务数据仓库,将创新出更多行业和多跨场景应用。
四
文件落实维度
《指南》文件中提出要强化督促落实。明确要制定全国一体化政务大数据管理和应用评估评价体系,督促各地区将相关工作纳入政府绩效考核,并对未按要求完成任务的进行重点督查。《指南》是国办在二十大召开后发布的第一份与数字政府相关的重要文件,在举国上下都在学习贯彻落实二十大精神的关键时期,从中央部委到省、市、区县都会快速推出国家重大政策贯彻落实的具体举措,不打折扣地落实到位。
五
资金保障维度
《国务院关于进一步深化预算管理制度改革的意见》国发〔2021〕5号文件中明确要求,各级预算安排要将落实党中央、国务院重大决策部署作为首要任务,贯彻党的路线方针政策,增强对国家重大战略任务、国家发展规划的财力保障。《指南》作为贯彻落实党中央、国务院关于加强数字政府建设、加快推进全国一体化政务大数据体系建设的一项重大决策部署,一体化政务大数据体系建设的相关项目工程将会被各级政府部门作为重大战略任务、发展规划的财力保障,优先列入预算安排。
六
市场机遇维度
拓尔思作为专业的大数据、人工智能和数据安全产品及服务提供商,围绕《指南》提出的八个一体化的主要任务,在数据资源、数据服务、安全保障三个一体化方面迎来重大机遇。
1、数据资源一体化
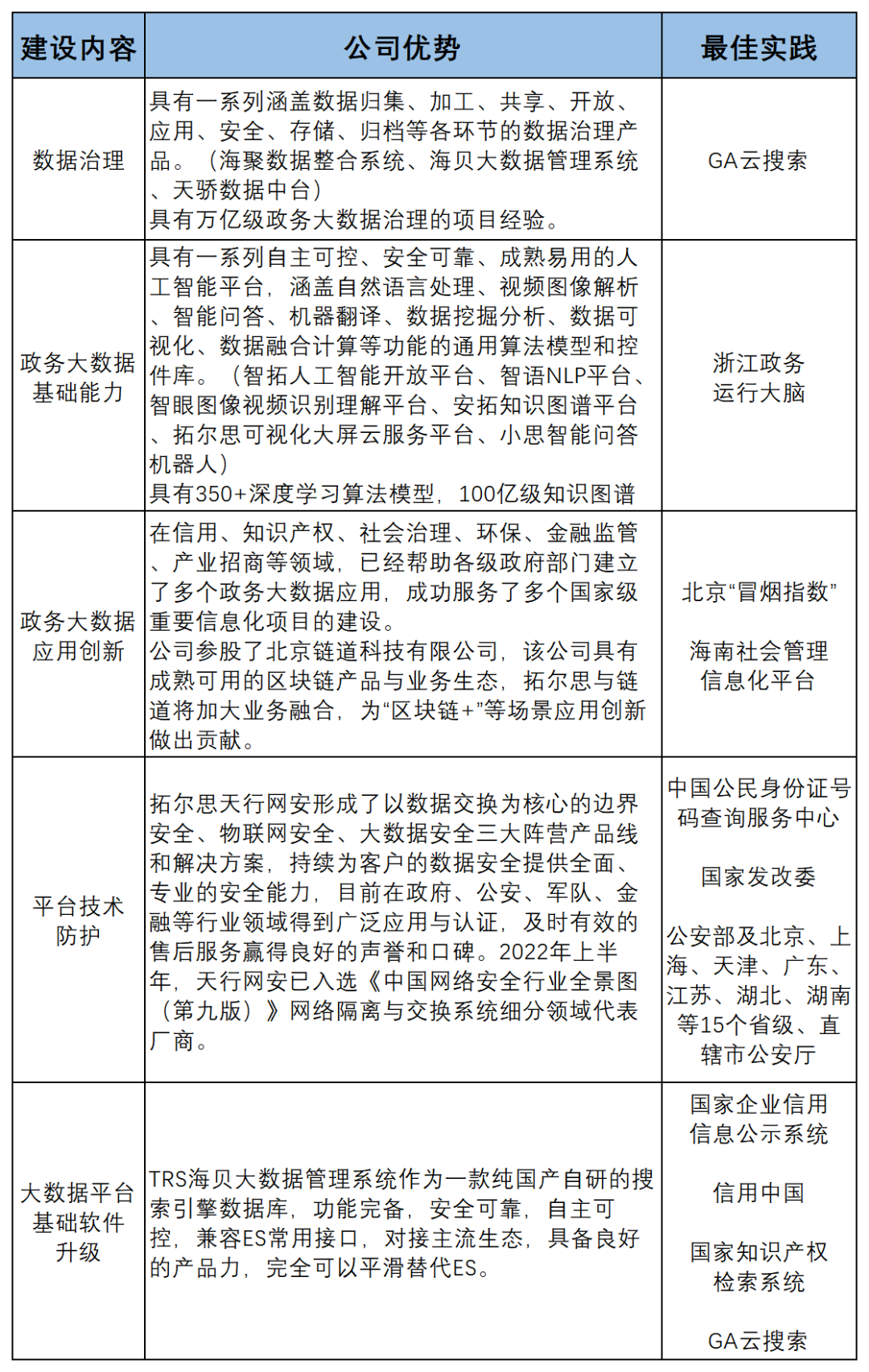
加强政务数据治理。数据治理是所有数据应用的基础和根基,它的好坏直接影响数据应用过程中的价值体现。《指南》中指出,截至目前,全国已建设26个省级政务数据平台、257个市级政务数据平台、355个县级政务数据平台,但政务数据质量问题较为突出。这将迎来新一轮政务数据治理的机会。
拓尔思实施服务了很多国家级政务基础大数据项目,凭借以往项目经验,一个数据治理项目差不多有40%~60%的时间是在做数据清洗。我们在项目中经常会遇到很多数据治理的问题,如实际应用的系统里面各种数据错误、数据丢失、数据格式和定义不匹配、系统不兼容的问题等等。所以,我们深谙数据的完整性、准确性、时效性是衡量数据治理的关键指标。不同类型的数据运用的数据治理技术是不同的。人口、法人、自然资源、经济、电子证照等基础库以结构化数据为主,数据治理体系相对成熟。社会保障、生态环保、应急管理、信用体系等主题库除了结构化数据外,涉及海量非结构化数据,这类数据治理的相对要求较高,涉及的技术也更复杂,这正好与拓尔思的技术优势吻合度非常高。拓尔思在GA云搜索项目中,基于自研的ETL工具接入了各种类型数据50多类,总记录数超过2000亿条。按照某部统一数据标准规范,我们利用人工智能技术对非结构化数据通过自动分类、自动分词、文本比对、文本抽取等产品组件完成了数据的半结构化转化,再根据业务逻辑通过数据补充、数据冗余、数据融合、数据扁平化等技术将300多张数据表清洗整理为100多张,满足应用端的数据分析需求。除该部级平台外,我们还成功服务了吉林、河北、河南、广东、广西、新疆、宁夏、海南8个省级以及石家庄、郑州、武汉、宜昌、十堰、仙桃、长沙、常德、湘潭、平潭、南宁等16个市级大数据综合应用平台。其中省级云搜平台清洗接入数据共8万亿多条。这种数量规模的项目对厂商的技术、产品和实施、售后等综合服务能力要求是非常严格的。
2、数据服务一体化
加强政务大数据基础能力建设
各级政府各部门的政务大数据平台的关键是不断提升政务大数据共性基础能力,包括大数据处理分析、通用算法库和政务区块链服务体系。随着各种场景的创新应用越来越广泛,AI应用越来越深入,尤其是深度学习技术崛起后,非结构化数据被神经网络转成向量、矩阵、张量等数据,对这些数据的搜索、查询、分析也将成为一个新需求。从项目的前瞻性考虑,加强政务大数据基础能力建设也将迎来新一轮的基础能力产品升级和国产替代的机会。
▷ 首先,拓尔思在自然语言处理、视频图像解析、智能问答、机器翻译、数据挖掘分析、数据可视化、数据融合计算等功能方面具有成熟产品和通用算法模型,公司产品获得多个软件著作权。拓尔思的人工智能产品已经在多级政府部门的政务大数据项目中使用,如在浙江省数字化改革工程中承接了标签体系、知识库、知识图谱的建设,成为政务运行大脑支撑能力的重要组件部分,通过对外提供的能力组件,供各应用系统调用。目前,业界开源的人工智能平台很多,但真正在场景化落地方面需要经过大量实战项目的迭代历练、海量训练样本的积累、算法与模型的不断校正优化,才能完成商业化产品的落地。拓尔思的人工智能产品在二十多年的自主研发过程中,不断保持技术的迭代更新,经历了数百个政务创新应用的实践,在可靠性、准确性、灵活性、适配性等方面都具备行业领先的建设能力。
▷ 其次,拓尔思参股了北京链道科技有限公司(以下简称链道),该公司具有成熟可用的区块链产品与业务生态,拓尔思与链道将加大业务融合,为“区块链+”等场景应用创新做出贡献。
▷ 最后,搜索引擎也是数据共性基础能力之一。在前一轮的政务大数据平台建设中,很多数据平台厂商在业务发展中为了灵活性和短期利益,广泛采用开源的Elastic Search(以下简称ES)作为搜索引擎数据库。近几年来,ES数据泄露事件频发给国内各行业用户敲响了数据安全的警钟。其安全能力的不足,加上开源协议变更,大国科技博弈的风险也在加剧,ES搜索引擎数据库广泛用于政务大数据平台的现状令人惴惴不安。目前国内坚持在搜索引擎数据库领域自主研发并保持技术领先的企业已凤毛麟角。TRS海贝大数据管理系统(以下简称海贝)是拓尔思自主研发的一款搜索引擎数据库,适用于数字、文本、地理位置、结构化数据、非结构化数据等所有数据类型,为大数据应用提供高效的数据存储、全文检索、分析统计等数据管理服务。海贝作为一款纯国产自研的搜索引擎数据库,功能完备,安全可靠,自主可控,兼容ES常用接口,对接主流生态,具备良好的产品力,完全可以平滑替代ES。
加大政务大数据应用创新力度
《指南》明确指出,要聚焦城市治理、环境保护、生态建设、交通运输、食品安全、应急管理、金融服务、经济运行等应用场景,按照“一应用一数仓”要求,推动各地区各部门依托全国一体化政务大数据体系建立政务数据仓库,为多行业和多跨场景应用提供多样化共享服务。同时,围绕产业发展、市场监管、社会救助、公共卫生、应急处突等领域,推动开展政务大数据综合分析应用,为政府精准施策和科学指挥提供数据支撑。这将大力推动各级部门在利用政务大数据的基础上创新出更多服务场景,前景一片欣荣之象。
✔
社会治理方面
2018年11月以来,拓尔思全资子公司广州拓尔思大数据有限公司参与了海南社会管理信息化平台的主体部分建设,汇聚融合各类数据资源,构建起从态势感知到大数据研判再到联勤联动高效应急处置的全链条综合防控体系。2022年4月27日,接受海南日报记者采访时,省委政法委副秘书长符平表示,海南社会管理信息化平台实战化运行,实现对进出岛人流、物流、资金流的全天候、全方位精准管控,提升了海南省风险防控的基础设施和信息化水平。在该领域,我们还做了深圳福田、宝安等地的市域社会治理项目。
✔
产业发展方面
拓尔思推出了“产业大脑”,成功服务了北京数个知名产业园的智慧招商。公司积累了5000+数星标准产业链、400+国家战略新兴产业链、200条特色产业链,绘制10万+个上下游产业供需链图谱,明确供需关系及强度,令产业间关系得以量化。全产业链体系打通全量7000万+企业,涵盖产业龙头企业、资质企业、中小微企业等,实现全领域企业覆盖。
✔
智慧水利方面
拓尔思正在与多地水利部门促进紧密合作,共同推动智慧水利的建设。核心是基于多跨数据整合,构建水利专业知识图谱,实现多源数据感知(水质监测、农业污染生产、危化品船只、多源举报等)以及水利方向联想关联分析,如上下游关联分析、企业用水排放关联分析、水族生态关联分析、防洪抗汛关联分析、水利设施关联分析等。
✔
金融监管方面
拓尔思独创量化分析指标——冒烟指数,从综合合法性、非法集资特征词、收益率偏高、负面反馈指数、传播力五个维度构建企业非法集资的风险评判标准。通过构建企业的基础、违法、违规、经营、信用、发展六大标签知识库,以及200多个大模型,能识别所有有风险的企业。运用六项监管机制,通过线索发现、线索跟踪、监测预警、协调警示、监督控制、信息共享,全流程辅助金融监管部门进行监测预警,做到“打早打小”。北京金融监督管理局利用“冒烟指数”构建了“五位一体”防非处非监管网络,服务于北京“市-区-街道乡镇”三级近百个地方金融监管,常态化监测北京的50多万家企业,涵盖了从私募、小贷、房地产、电子商务、养老等50多个重点行业领域,形成了常态化的运作机制。除了北京金融监督管理局以外,我们还和深圳、温州、江西等省市面向不同行业做了很多的组合。目前,服务北京金融局等成功经验已被推广到全国各地。其中,“冒烟指数”已被全国100多个监管机构应用于日常工作决策中,帮助监管机构摸清地方风险底数,实时监测预警全国200多万家企业的潜在风险,并成功预警出e租宝、善林金融、华赢凯来、钱宝等从事非法金融活动的公司。
多年来,拓尔思在信用、知识产权、社会治理、环保、金融监管、产业招商等领域,已经帮助各级政府部门建立了多个政务大数据应用,成功服务了多个国家级重要信息化项目的建设,如为国家企业信用信息公示系统、信用中国、国家知识产权检索系统。同时公司也在积极探索政务大数据与互联网开源数据、多模态数据的融合应用创新。公司今年推出的政策大脑、产业大脑等产品,也将帮助各级政府部门在科学制定政策、科学监测区域产业发展和社会发展态势感知等政务大数据应用领域进行不断创新。拓尔思丰富的政务大数据应用创新成果和经验,能够较好地为多行业和多跨场景应用提供多样化服务支撑。
3、安全保障一体化
提升平台技术防护能力。《指南》明确指出,要加强数据安全常态化检测和技术防护,建立健全面向数据的信息安全技术保障体系。建设数据安全态势感知平台,挖掘感知各类威胁事件,实现高危操作及时阻断,变被动防御为主动防御,提高风险防范能力,优化安全技术应用模式,提升安全防护监测水平。拓尔思旗下的全资子公司拓尔思天行网安信息技术有限责任公司(以下简称“天行网安”)是国内首批从事网络安全及数据交换技术研发的高新技术企业,是国内第一款安全隔离网闸的发明者,也是公安部边界入围平台项目承建厂商。目前形成了以数据交换为核心的边界安全、物联网安全、大数据安全三大阵营产品线和解决方案,持续为客户的数据安全提供全面、专业的安全能力,目前在政府、公安、军队、金融等行业领域得到广泛应用与认证,及时有效的售后服务赢得良好的声誉和口碑。信创安全作为天行网安重要发展战略之一,持续推进产品的国产化系统适配。2022年上半年,天行网安已入选《中国网络安全行业全景图(第九版)》网络隔离与交换系统细分领域代表厂商。
七
总结
《指南》的印发为我国政务大数据体系建设描绘了新蓝图,将成为未来至少五年甚至更长周期中我国政务数据领域的顶层设计框架和体系架构,对加强数字政府的建设意义重大。拓尔思不忘初心,坚持自研,守正创新,在数字政府的大数据、人工智能和数据安全领域积极探索创新场景,加强生态合作,深化行业应用,为数字政府建设数智化赋能,为推进国家治理体系和治理能力现代化贡献科技力量!

点击放大图片

语义智能
300229

扫码关注我们!




