欢迎关注「Keegan小钢」公众号获取更多文章
本小节是该系列文章的最后一篇了,将讲解剩下的一些东西,包括交易委托账本中订单队列的实现逻辑、更多订单类型的实现逻辑。另外,不少朋友在问,完结后所有代码是否会开源放上 Github?我只能说,长期大概率会开源,但短期内还没打算开源。
订单队列
交易委托账本其实就是由两个订单队列组成的,一个买单队列,一个卖单队列。任何对交易委托账本的查询和操作,实际上都是查询和操作这两个队列。订单队列的设计也直接影响了撮合的性能,前面文章讲数据结构设计时也有简单聊了订单队列的设计,我们主要是用二维链接结合 Map 来保存所有订单的,依赖的是 container/list 包。
订单队列的结构体如下:
type orderQueue struct {sortBy enum.SortDirectionparentList *list.ListelementMap map[string]*list.Element}
sortBy 指定价格排序的方向,买单队列是降序的,而卖单队列则是升序的。parentList 保存整个二维链表的所有订单,第一维以价格排序,第二维以时间排序。elementMap 则是 Key 为价格、Value 为第二维订单链表的键值对。
初始化函数就比较简单了,对几个字段赋值而已,代码如下:
func (q *orderQueue) init(sortBy enum.SortDirection) {q.sortBy = sortByq.parentList = list.New()q.elementMap = make(map[string]*list.Element)}
除了初始化函数,还提供了另外五个函数:
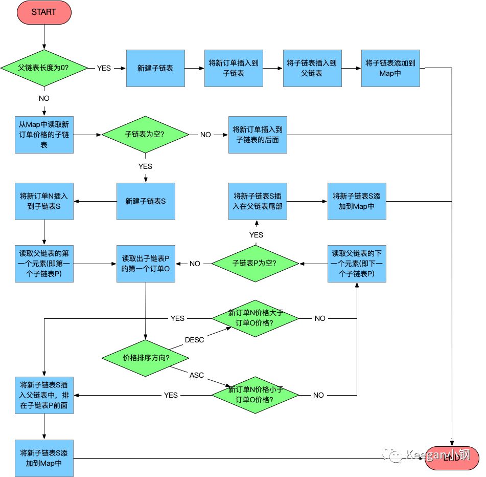
•addOrder(order):添加订单•getHeadOrder():读取头部订单•popHeadOrder():读取并删除头部订单•removeOrder(order):移除订单•getDepthPrice(depth):读取深度价格
以上五个函数就只有第一个函数会比较复杂,为了让处理流程更容易理解,我就不贴代码了,画一个完整的流程图给大家看看:

这个流程确实有一点复杂,可以多看几遍好好消化,最好自己动手将其转为代码实现。
其他几个函数就简单了,关于最后一个函数需要补充说明一下。读取深度价格是为了方便处理 market-opponent、market-top5、market-top10 等类型的订单时判断上限价格。请看该函数的代码以理解该函数的逻辑和用法:
func (q *orderQueue) getDepthPrice(depth int) (string, int) {if q.parentList.Len() == 0 {return "", 0}p := q.parentList.Front()i := 1for ; i < depth; i++ {t := p.Next()if t != nil {p = t} else {break;}}o := p.Value.(*list.List).Front().Value.(*Order)return o.Price.String(), i}
多种订单类型
我们引擎总共支持了六种订单类型,之前的文章有简单介绍过,但没有深入讲解这几种不同类型的具体业务逻辑应该是怎样的,因此,在此将这部分内容补充上。
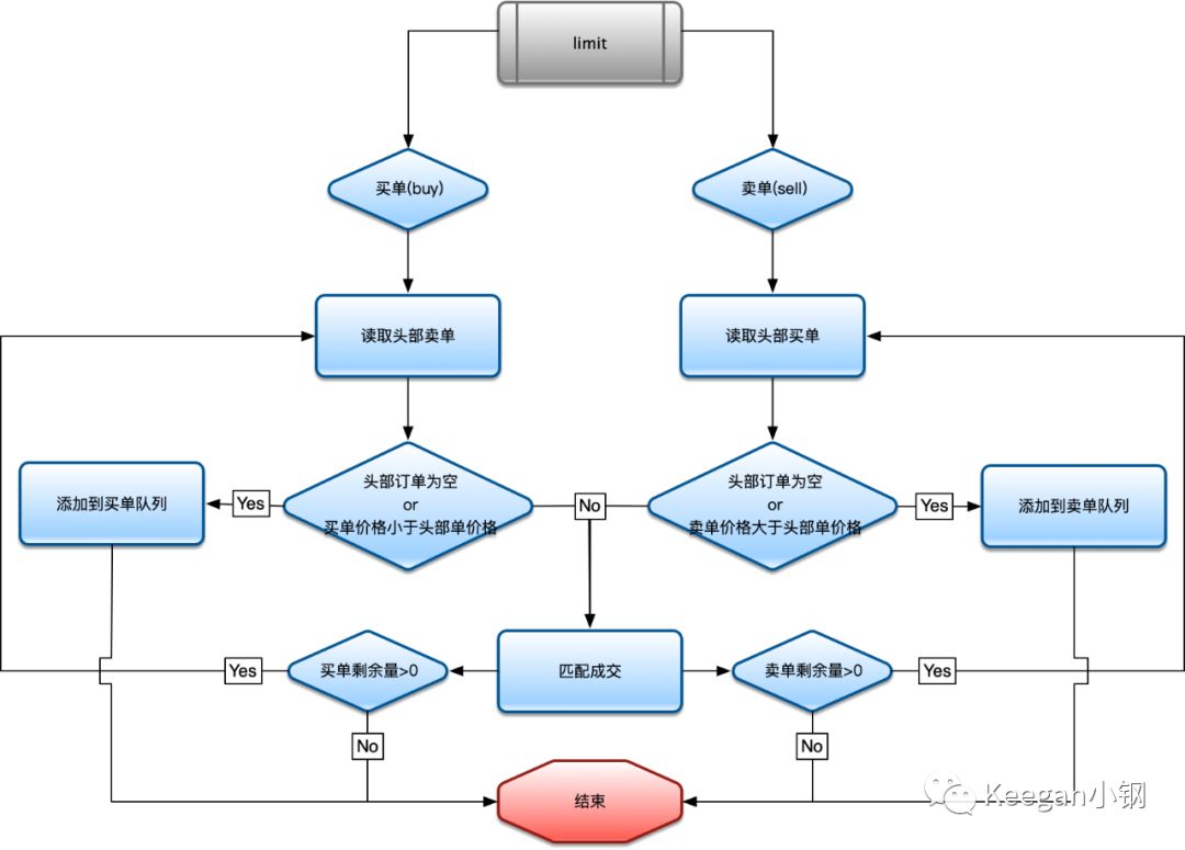
1. limit
普通限价是最简单的,前文也已经展示过代码实现,为了加深理解,我再给大家画一张图:

处理逻辑就是:
1.判断新订单是买单还是卖单。2.如果是买单,那从 OrderBook 中读取出头部卖单,即卖单队列中的头部订单;如果是卖单,那从 OrderBook 中读取出头部买单,即买单队列中的头部订单。3.新订单为买单时,如果头部订单为空,或者新订单小于头部订单,即无法成交,那就把新订单添加到买单队列中,处理结束;新订单为卖单时,如果头部订单为空,或者新订单大于头部订单,即无法成交,那就把新订单添加到卖单队列中,处理结束。4.否则,符合匹配条件,新订单和头部订单进行撮合成交。5.撮合完成后,如果新订单剩余数量为零则结束,如果还大于零,则回到第2步继续取下一个头部订单,如此循环。
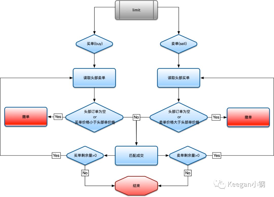
2. limit-ioc
IOC 限价与普通限价不同的地方只有一个,如果新订单和头部订单不匹配时,普通限价单会被添加到订单队列中,而 IOC 限价则是作撤单处理,请看下图:

3. market
默认市价单的逻辑也比较简单,它不需要判断价格,只要头部订单不为空,就直接和头部订单匹配成交,其处理逻辑如下图:

4. market-top5/market-top10
最优五档/十档市价单与默认市价单的逻辑也是类似的,不同点在于:默认市价的成交价格没有上限或下限,但最优五档/十档市价则存在价格上限或下限,超过上下限的委托单不会成交。画图太累,还是直接贴代码吧,以下是处理买单的:
func dealBuyMarketTop(order *Order, book *orderBook, lastTradePrice *decimal.Decimal, depth int) {priceStr, _ := book.getSellDepthPrice(depth)if priceStr == "" {cancelOrder(order)return}limitPrice, _ := decimal.NewFromString(priceStr)LOOP:headOrder := book.getHeadSellOrder()if headOrder != nil && limitPrice.GreaterThanOrEqual(headOrder.Price) {matchTrade(headOrder, order, book, lastTradePrice)if order.Amount.IsPositive() {goto LOOP}} else {cancelOrder(order)}}
5. market-opponent
最后一种类型,对手方最优价,该类型只与对手方一档的价位成交,但与最优五档/十档还有一点不一样:最优五档/十档未成交的部分是作撤单处理的,而对手方最优价最后未成交的部分则是转为限价单。请看代码:
func dealBuyMarketOpponent(order *Order, book *orderBook, lastTradePrice *decimal.Decimal) {priceStr, _ := book.getSellDepthPrice(1)if priceStr == "" {cancelOrder(order)return}limitPrice, _ := decimal.NewFromString(priceStr)LOOP:headOrder := book.getHeadSellOrder()if headOrder != nil && limitPrice.GreaterThanOrEqual(headOrder.Price) {matchTrade(headOrder, order, book, lastTradePrice)if order.Amount.IsPositive() {goto LOOP}} else {order.Price = limitPriceorder.Type = enum.TypeLimitbook.addBuyOrder(order)cache.UpdateOrder(order.ToMap())log.Info("engine %s, a order has added to the orderbook: %s", order.Symbol, order.ToJson())}}
完结
至此,整个系列就此完结。不过,我的撮合程序依然会继续迭代升级,另外,也将开始开发其他组件,将会和当前这个撮合引擎结合来用。欢迎关注后续动态。




