1. 应用系统的数据接口
2. 客户/服务器(C/S)模式应用系统
3. Oracle浏览器/服务器系统结构
客户端即浏览器没有加载程序,程序部署在Web服务器上,客户端需要加载或浏览数据,首先通过网络将请求发送给Web服务器,Web服务器通过请求访问Oracle数据库服务器,然后Web服务器响应将数据传递展示在客户端。
4. 单磁盘独立主机结构
注:数据库服务器(也叫做实例),由一组内存结构和访问数据库文件的后台进程组成。
5. 多磁盘独立主机结构
该结构只有一个数据库服务器,一个数据库结构,但是数据库存储在多个物理磁盘中,数据库文件的分开存储减少了连接数量,也减少了对数据库文件的读写操作。
6. 多数据库独立主机结构
这种结构由多个数据库服务器,多个数据文件组成,虽然一台计算机上装有两个数据库,但是它们的内存结构、服务器进程和数据库文件等都不是共享的,它们有各自的内存机构、服务器进程和数据库文件,彼此之间不能进行共享,即一个数据库的进程不能访问另一个数据库的文件。这种结构对硬件要求较高(内存大、CPU运算强、硬盘快),一般不采用这种结构。
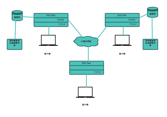
7. Oracle 分布式数据库系统结构
从图2-6可以看出,分布式数据库系统由以下部分组成:
局部数据库管理系统 :创建和管理局部数据库,执行局部和全局应用子查询。 全局数据库管理系统:协调各局部数据库管理系统,共同完成全局事务的执行并保证全局数据库执行的正确性和全局数据的完整性。 通信管理:实现分布在网络中各个数据库之间的通信。 全局数据字典:存放全局概念模式。 局部数据库:查询全局数据库信息。
云和恩墨Bethune Pro2 企业版,集监控、巡检、安全于一身,你的专属数据库实时监控和智能巡检平台,漂亮的不像实力派,你值得拥有!

云和恩墨zData一体机现已发布超融合版本和精简版,支持各种简化场景部署,零数据丢失备份一体机ZDBM也已发布,欢迎关注。

文章转载自数据和云,如果涉嫌侵权,请发送邮件至:contact@modb.pro进行举报,并提供相关证据,一经查实,墨天轮将立刻删除相关内容。





