看过leveldb代码的同学应该对Iterator这个词不陌生,代码中从基类继承出各种各样的Iterator,满眼看去全是Iterator,前期学习不免眼花缭乱,本篇对这些Iterator进行总结,通过捋清它们之间的关系来绘制出全局的Iterator实现
作用
为什么leveldb需要Iterator呢?我觉得主要用在两个地方:
1. 对外:用在整个DB的迭代,暴露给用户NewIterator接口,方便用户进行整个DB的迭代 2. 对内:用在Compact,需要一个Iterator可以对指定文件集合进行迭代从而完成Compact
全局图
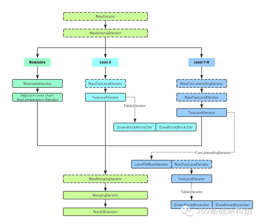
首先给出leveldb中主要Iterator的关系图,这个图是当用户调用NewIterator接口后的过程图,其中虚线方块是调用接口名,实线方块则是各个Iterator了,先粗略看一下,结合下面的讲述,再回过头来看这个图就能有更深的理解:

分类
按照它们的作用,我将它们分成两类,第一类是最底层的Iterator,它们直接和底层的数据结构打交道,在具体的数据结构上完成迭代,本篇称之为底层Iterator
,第二类是基于底层封装而来,它们通过对底层Iterator进行封装,来完成符合leveldb特性相关的迭代,本篇称之为封装Iterator
(缩进导致手机阅读体验欠佳,可以点击左下角"阅读原文"移步至我的博客原文来更好的阅读)
底层Iterator
:leveldb有3个底层Iterator
,它们位于最底层,不依赖于其他Iterator,它们分别是MemtableIterator
、Block::Iter
及LevelFileNumIteratorMemtableIterator
:它负责完成对单个memtable或者immutable memtable的迭代,其实就是一个基于SkipList的迭代器Block::Iter
:每个sst文件(table)都包含若干Block,数据都存在于这些Block之中,Block::Iter
则是基于Block的格式实现对Block的迭代LevelFileNumIterator
:leveldb每一层都包含许多sst文件,除level 0之外,其他每一层层内sst文件的keyrange互不覆盖,因此每层内的sst文件之间按keyrange有序保存在Version的std::vector<FileMetaData*> files_[config::kNumLevels]
中,每层说白了就是一个vector,由于vector中的每个sst文件之间按keyrange有序,所以LevelFileNumIterator
的Next和Prev的实现只需要简单的将vector中的index加1减1便可来完成有序sst文件的切换,Seek接口可以通过vector中每个sst的keyrange信息进行二分查找来确定目标key在哪个sst文件中,这个LevelFileNumIterator
虽然是一个底层迭代器,但他没有对数据进行迭代,仅仅用作下面要讲的TwoLevelIterator
的第一级迭代而已封装Iterator
:leveldb有3个封装迭代器,它们其实是对底层迭代器
或封装迭代器
进行的封装,来完成leveldb特性相关的迭代,它们分别是TwoLevelIterator
、MergingIterator
及NewDBIteratorTwoLevelIterator
:顾名思义,它是一个两层迭代器,leveldb总共有两个TwoLevelIterator
:第一个称之为
Table::Iterator
,它是实现单个sst文件(table)内的迭代,sst文件包含若干Block,主要有DataBlock和IndexBlock,他们的结构一样只是存的内容不同,DataBlock里存的是真正的数据,而IndexBlock里存的是对sst文件中所有DataBlock的索引信息,如每个DataBlock在sst文件中的偏移及它里面最大的key,假设现在要对某个sst文件进行迭代器Seek操作,那么先通过对IndexBlock来建立一个底层迭代器Block::Iter
,然后对这个Block::Iter
进行seek操作,它会在IndexBlock中找到目标key所对应的DataBlock的索引信息,然后通过这个索引在sst文件指定偏移量读出对应的DataBlock,再对这个DataBlock建立一个底层迭代器Block::Iter
,然后对这个Block::Iter
进行seek操作,就可以在DataBlock中找到目标Key了,这样便完成了对单个sst文件的迭代器Seek操作;所以这里的TwoLevel指的是(Index)Block::Iter
->(Data)Block::Iter第二个称之为
ConcatenatingIterator
,它主要是在对某一层内所有sst文件的迭代中用到,上面说过,除了level 0,其他层的sst文件keyrange互不覆盖并且层内文件间有序,这里就要用到上面讲的LevelFileNumeIterator
了,同样,假设现在要对某层进行迭代器Seek操作,首先对该层所有的sst文件生成一个LevelFileNameIterator
,然后调用它的Seek便可以找到目标key在本层哪个sst文件中,然后在对该sst建立一个上面说的Table::Iterator
,对其Seek便可找在该sst文件中找到目标key;所以这里的TwoLevel指的是LevelFileNumIterator
->Table::Iterator
,将后者展开,其实更像是一个ThreeLevelIterator:LevelFileNumIterator
->(Index)Block::Iter
->(Data)Block::IterMergingIterator
:从名字便可看出它的主要作用是Merge,那么都Merge什么东西呢?要对整个DB进行迭代,首先少不了对memtable及每一层都进行迭代,memtable和immutable memtable的迭代可以通过底层迭代器MemtableIterator
来完成,level 1及其以上层可以通过对每一层建立一个封装迭代器ConcatenatingIterator
来完成,那level 0为什么不可以通过ConcatenatingIterator
来迭代呢?原因是level 0是直接从immutable memtable Dump而来,该层每个sst之间的keyrange可能会有覆盖,所以对level 0不能像其他层一样通过一个ConcatenatingIterator
来迭代,而是需要为该层每个sst文件单独建立各自的Table::Iterator
来实现,所以一个MergingIterator
包含:1个对于memtable的
MemtableIterator1个对于immutable memtable的
MemtableIteratorlevel 0层对于每个文件各自的
Table::Iteratorlevel 1及其以上层对于每一层各自的
ConcatenatingIteratorSeek:对每个迭代器内部seek到目标key,然后通过比较每个迭代器此时的cur_key来确定哪个是目标key要的结果
Next:对每一个迭代器
cur_key
进行比较,然后对此时有最小cur_key
的迭代器调用其自身Next,此时哪个迭代器对应的cur_key
最小,这个cur_key
就是Next的结果Prev:对每一个迭代器
cur_key
进行比较,然后对此时有最大cur_key
的迭代器调用其自身Prev,此时哪个迭代器对应的cur_key
最大,这个cur_key
就是Prev的结果NewDBIterator
:它是对MergingIterator
做了封装,在Merge迭代的基础上完成对快照、Delete或重复写key的过滤等操作,是最终返回给用户使用的Iterator
这里面每个Iterator内部自己都是有序的,那么MergingIterator的作用就是对这些Interator进行归并,类似于归并排序一样,来建立一个全局有序的Iterator,既然全局有序的Iterator都建立起来了,那么DB的迭代也就可以实现了,使用MergingIterator,简单概括如下:
好了,所有的Iterator说完了,这里再回过头去看上面的图,是不是清晰多了?
总结
Iterator在leveldb中还是很有分量的,学习它对于更好的理解leveldb及compact实现有很大帮助,本篇是为了描绘各个Iterator关系,对底层迭代器
(MemtableIterator
和Block::Iter
)的实现点到为止,因为他们的实现又涉及Memtable,Table及Block的实现,扩展开来又是很大的三块内容,这些以后有时间了再单写几篇来总结吧,感兴趣的同学可以点击左下角“阅读原文”来查看我的更多博客内容^^




