简介
本文主要介绍neo4j是如何将图数据保存在磁盘上的,采用的是什么存储方式。分析这种存储方式对进行图查询/遍历的影响。
图数据库简介
生产环境中使用的图数据库主要有2种,分别是带标签的属性图(Labeled Property Graph)和资源描述框架RDF(Resource Description Framework),前者是工业标准,后者是W3C标准。本文主要基于前者进行讨论。
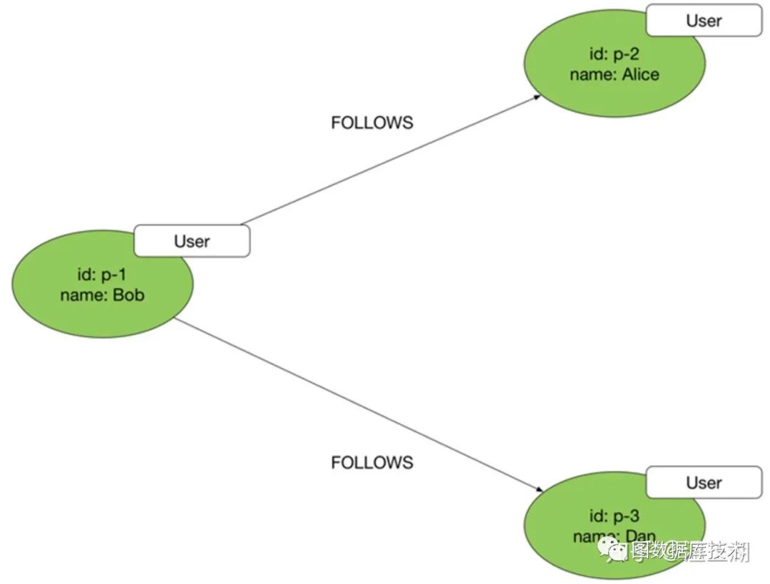
属性图由三部分组成:点(node/vertex)、边(replationship/edge)和 属性(property)。可以为点设置不同标签(label/tag),边也可以分为很多种类型(type/label)。点和边可以有多个属性,属性以kv的方式表示。目前大部分图数据库的边都是带方向的。属性图模型如下图所示:

在上图中,绿色椭圆代表点,3个点的标签均为User;带箭头的直线表示有向边,箭头所指为边的终点,另一端为起点。边的类型为FOLLOWS。每个点都有2个属性,分别是id和name,类型均为String。
图数据存储方式
将图数据存储存储到磁盘中的方法很多,常见的有按边切分和按点切分两种。

左图为按边切,顾名思义就是将边切成2段,分别跟起点和终点保存在一起,也就是说边的数据会保存2份。如下图中的JanusGraph数据为例。

将其按边切分,存入HBase中:

目前,大部分的在线图数据库(OLTP场景)均采用按边切的方式。除JanusGraph之外还包括Nebula Graph和HugeGraph等,只不过在具体的存储方案上有些差别。按点切分比较适用于离线图数据分析场景。
但本文聚焦的neo4j,却不是这么做的,他们称之为“原生图存储”(native graph storage)。下面就来重点分析下,所谓的原生图存储是怎么样的。首先贴一张neo4j数据目录下的文件列表:

图中已经细分出了元数据、标签、点、属性、关系、关系类型和schema等不同类别的文件。文件众多,为了方便解释,我们仅分析点、关系和属性这三类。neo4j的点、关系和属性分别保存在neostore.nodestore.db、neostore.relationshipstore.db和neostore.propertystore.db文件中,看起来跟前述的按边切分,边跟点存储在一起的存储方式不同,而且属性也是单独的文件。那么问题来了,将点、关系和属性全部打散分开存储,是基于什么考虑呢,这样性能好得了吗?这正是neo4j特殊之处。
neo4j存储组织
在neo4j中,点、关系和属性等图的组成元素都是基于neo4j内部维护的ID进行访问的。而且可以认为这些元素的定长存储的。这样做的好处在于,知道了某个点/关系/属性的ID,就能直接算出该ID在对应文件中的偏移位置,直接进行访问。也就是说在图的遍历过程中不需要基于索引扫描,直奔目的地即可。那么具体是怎么做到的呢?我们拿图最重要的骨架点和边来说明。在
neo4j-3.4.xx\community\kernel\src\main\java\org\neo4j\kernel\impl\store\format\standard
源码目录下我们能看到他们分别保存什么东西。
点(Vertex)
点结构为定长15B。
// in_use(byte)+next_rel_id(int)+next_prop_id(int)+labels(5)+extra(byte)public static final int RECORD_SIZE = 15;

一个Byte存inUse+属性和关系id的高位信息
// [ , x] in use bit// [ ,xxx ] higher bits for rel id// [xxxx, ] higher bits for prop id
一个Int存nextRel
一个Int存nextProp
一个Int存lsbLabels
一个Byte存hsbLabels,跟4组成5个B的label
最后一个Byte保留字段extra,存记录是否为dense,dense的意思是是否为一个supernode
仅保存该点的第一个关系的ID,用第一个B的三个位表示关系ID的高位,额外用一个Int保存关系ID的低位。就是说neo4j中关系ID用35位表示;
仅保存该点的第一个属性的ID,用第一个B的四个位表示点最后4个位表示属性ID的高位,额外用一个Int保存属性的地位。就是说neo4j中属性ID用36位表示;
用最后一个B的一个位表示该点是否为超级点,即有很多边的节点;
关系/边(Edge)
边结构为定长34B。相比点,边的结构复杂很多。
// record header size// directed|in_use(byte)+first_node(int)+second_node(int)+rel_type(int)+// first_prev_rel_id(int)+first_next_rel_id+second_prev_rel_id(int)+// second_next_rel_id(int)+next_prop_id(int)+first-in-chain-markers(1)public static final int RECORD_SIZE = 34;

一个Byte,存该关系记录是否在使用中,以及关系的起点和下一个属性的高位信息,如下所示:
// [ , x] in use flag// [ ,xxx ] first node high order bits// [xxxx, ] next prop high order bits
一个Int存该关系的起点
一个Int存该关系的终点
一个Int存关系的类型,以及关系的终点、关系的起点的前一个和后一个关系、关系的终点的前一个和后一个关系的高位信息,如下所示:
// [ xxx, ][ , ][ , ][ , ] second node high order bits, 0x70000000// [ ,xxx ][ , ][ , ][ , ] first prev rel high order bits, 0xE000000// [ , x][xx , ][ , ][ , ] first next rel high order bits, 0x1C00000// [ , ][ xx,x ][ , ][ , ] second prev rel high order bits, 0x380000// [ , ][ , xxx][ , ][ , ] second next rel high order bits, 0x70000// [ , ][ , ][xxxx,xxxx][xxxx,xxxx] type
一个Int存该关系的起点的前一个关系
一个Int存该关系的起点的下一个关系
一个Int存该关系的终点的前一个关系
一个Int存该关系的终点的下一个关系
一个Int存该关系的第一个属性
一个Byte存该关系是不是起点和终点的第一个关系,如下所示:
// [ , x] 1:st in start node chain, 0x1// [ , x ] 1:st in end node chain, 0x2
边保存了其对应的起点和终点的ID,可以看到点的ID跟边一样,也是35位;这算是最基本的字段;
除此之外,还保持了起点对应的前一个和后一个关系,终点对应的前一个和后一个关系。这看起来就有点特别了,也就是说,对一个点的所有边的遍历,不是由点而是由其边掌控的;
由于起点和终点的关系都保存了,所以无论从起点开始遍历还是从终点开始都能够顺利完成遍历操作;
与点一样,边也仅保存自身的第一个属性;
最后,分别有个标识位来说明该边是否为起点和终点的第一条边。
属性(Property)
属性结构为定长41B。但与点和边不同的是,属性的长度本身是不固定的,一个属性结构不一定能够保存得下,因此还有可能外链到动态存储块上(DynamicRecord),动态存储块又可分为动态数组或动态字符串,动态存储块在此不做详细介绍。
public static final int RECORD_SIZE =1 /*next and prev high bits*/ + 4 /*next*/+ 4 /*prev*/+ DEFAULT_PAYLOAD_SIZE /*property blocks*/;// = 41

一个Byte存辅助信息,即前后属性结构ID的高位信息
一个Int存前一个属性
一个Int存下一个属性
默认存4个属性块,每个块一个Long
这里进一步说下属性块的读取逻辑,首先会读取第一个属性块,判断是否被使用,若否,直接返回。若被使用,则获取本属性记录中用了多少个属性块(该信息存储在第一个属性块中)
PropertyType type = PropertyType.getPropertyTypeOrNull( block );//先判断块的类型int numberOfBlocksUsed = type.calculateNumberOfBlocksUsed( block );//然后调用该类型的重载函数获取占据多少个属性块int additionalBlocks = numberOfBlocksUsed - 1;while ( additionalBlocks-- > 0 ){record.addLoadedBlock( cursor.getLong() )}//最后,读取剩余被使用的属性块
不同于neo4j相关书籍(O`Reilly的图数据库、Neo4J权威指南等)中说的属性对象使用单链表连接,目前属性对象也是采用双链表;
属性结构是否在使用中不是像点和边一样位于第一个位,而是在其中的属性块中。
图规模
从上一节我们知道,neo4j使用35位保存点和边的ID,用36位保存属性ID。
2^35 = 34,359,738,3682^36 = 68,719,476,7362
也就是说neo4j最大能够保存34B的点和边,68B个属性。更直观说就是340亿的点和边,680亿个属性。所以,从规模上,neo4j图数据库能够容纳足够大的图。
图的构建
下面先通过一个简单的例子来展示neo4j中的图:

图中包括2个标签为Person的点:Node 1和Node 2,Node 1有2个属性,分别为name:bob,age:25;Node 2有1个属性name:Alice。bob喜欢Alice,通过LIKES这条边来表示。由于2个点仅存一条边,所以LIKES边的起点和终点的下一条边指针为空。
如果上图看得懂,那么下面再用一个复杂的例子一步步说明如何将一个属性图在neo4j中解构存储起来。属性图如下:

第一步,先把属性解构出来。图中的属性还是采用单链表,请忽略。

第二步,将点解构出来,建立点对象结构。每个点有个粉色箭头指向第一个属性,红色箭头指向第一条边;

边最为复杂,分为多步进行构建;首先是边对象结构建立起来;一共有上下左右中五条边。SP和SN表示起点的前一条和下一条边,EP和EN表示终点的前一条和下一条边。

先看左边。它的起点为左下点,是第一条边,所以SP为空。其终点左上点有3条边,按照顺时针排序,该边是左上边的最后一条边,所以EN为空;
再看上边。它是起点为左上点,是第一条边,也是终点-右上点的第一条边,所以SP和EP均为空;
接着看右边。它是起点-右下点的最后一条边,也是终点-右上点的最后一条边,所以SN和EN均为空;
继续看下边。它是起点-右下点的第一条边,所以SP为空。也是终点-左下点的最后一条边,所以EN为空;
最后看中边。它是最普通的边,既不是起点-左上点,也不是终点-右下点的第一条边或最后一条边,所以SP、EP、SN和EN均不为空。
接下来继续完善边对象结构的起点和终点指向。绿色的线是边指向点的,实心圆表示起点,箭头表示终点,很好理解。

最后完成补全剩余的非空SP、EP、SN和EN。看起来很乱,但我们可以理出来。

还是先看左边。它是起点-左下点的第一条边,左下点的第二条边为下边,即SN指向下边。它是终点-左上点的最后一条边(第三边),左上点的第二条边,也就是EP为中边;
再看上边。它是起点-左上点的第一条边,左上点的第二条边,也就是SN为中边。它的终点-右上点的第一条边,右上点的第二条边,也就是EN为右边;
接着看右边。它是右上和右下点的最后一条边。起点-右下点的前一条边,也就是SP为中边。终点-右上点的前一条边,也就是EP为上边;
继续看下边。它是起点-右下点的第一条边,起点的下一条边,也就是SN为中边。它是终点-左下点的最后一条边,终点的前一条边,也就是EP为左边;
最后,看看中边。4个ID均非空。它是起点-左上点的第二条边,起点第一条边,即SP为上边,起点第三条边,即SN为左边;它也是终点-右下点的第二条边,终点第一条边,即EP为下边,终点第三条边,即EN为右边。
至此,示例的属性图就在neo4j中构建完毕。
neo4j图遍历
一个典型的图遍历操作,比如找一个人的3阶以内好友:需要从某个点出发,通过朋友关系来进行深度+广度查找。返回所有的结果。这里涉及到2个步骤,首先得找到这个点,然后才能进行图遍历。遍历开始时的找点和找边操作,需要通过索引来加速查找。关系型数据库是这样,图数据库也是这样。neo4j支持多种索引类型,包括基于lucene和基于btree的。索引文件在neo4j数据目录的index子目录中。上文的文件列表未表示。
我们以上面的例子来简单描述如何进行图遍历。

假设从Name为Alistair的节点出发,找出其所有认识的人(KNOWS):
match (n:Person{name:'Alistair'})-[r:KNOWS]->(m:Person) return n.name;
首先基于索引找到该点ID。然后通过该ID计算点的存储偏移位置ID*15。从neostore.nodestore.db文件中读取NodeRecord对象;
从节点对象的nextRelId获取第一条边,即上边的ID,计算其存储偏移位置nextRelId*34,到neostore.relationshipstore.db文件读取RelationshipRecord对象;
从边的对象中获取relationshipType,判断是否为KNOWS类型;若是,进一步判断secondNode是否为其他节点,若是则保存该节点ID;
继续通过上边的SN字段获取下一条边,即中边的ID,重复2和3;
对于左上点来说,上边和中边是出边,左边是入边,所以,上边和中边指向的是认识的人。
获取两条边终点ID对应的节点的Name,返回客户端;
免索引邻接
向上面这种,直接在点和边中保存相应点/边/属性的物理地址,直接进行寻址的遍历方法,免去了基于索引进行扫描查找的开销,实现从O(logn)到O(1)的性能提升。这种图处理方式就叫做免索引邻接。它不会随着图数据量的增加影响。仅跟遍历所涉及的数据集有关。
总结
本文主要从neo4j的点、边和属性出发,介绍了各自在磁盘上的存储方式,并分析了如何将属性图构建成neo4j这种存储格式。最后通过案例说明什么是免索引邻接。由于篇幅有限,本文未就supernode、大字符串或数组类型的属性的优化和存储方式进行分析。感兴趣的同学可以私下交流。
注:文中多图从网络获取,若有侵权,请联系本人删除。





