
作者 / 忘川
编辑 / 阿晗
熟悉Taier的小伙伴们应该都知道,在11月7日发布的Taier1.3新版本中,我们融合了「DataSourceX 模块」。这是十分重要的一个变化,移除Taier外部插件依赖,新增数据源插件相关特性,支持后续Taier对接更多的RDBMS类型的SQL任务。
本篇文章,就带大家详细了解一下DataSourceX 的作用及设计。
01
DataSourceX 模块的作用
为什么说 DataSourceX 是一个非常重要的模块?
在 Taier 中 RDB SQL 任务的运行,向导模式的数据同步、实时采集、FlinkSQL 任务配置都是依托数据源来进行的,其中保证数据源的正常使用以及 RDB SQL运行、任务所需的库、表、字段等信息的获取都是依靠 DataSourceX 模块来做的。
下文展开聊聊Taier-DataSourceX 模块的具体功能。
数据源中心添加数据源
数据源中心添加数据源时需要进行数据源连通性检测,确保数据源是真正可用的,具体就是通过调用 DataSourceX 模块来实现。连通性检测通过之后,可以进行数据源的保存,并在任务中进行引用。


数据同步任务-数据源配置
数据同步任务源表结果表配置中的表、字段等信息都是通过 DataSourceX 模块进行获取。


FlinkSQL任务-数据源配置
FlinkSQL 中源表 topic 获取、数据预览等,结果表维表字段、数据预览等都是通过 DataSourceX 模块进行实现。
左右滑动查看更多
RDB SQL运行
Taier 1.3版本中,RDB SQL任务和数据源进行了绑定,不需要再像之前一样在控制台配置计算引擎,DataSourceX 中支持的RDB数据源都可以做RDB SQL的运行,比如像 OceanBase SQL 就可以通过 DataSourceX 模块来运行。

On Yarn任务日志
On Yarn 任务运行结束的聚合日志通过 DataSourceX 模块进行获取。

Taier-DataSourceX 其他功能
//
• Taier-DataSourceX 模块统一了各种数据源间的相同操作,提供了一组相同的接口来对不同的数据源进行操作,使得 Taier 可以更轻松的集成不同的数据源,支持更多的 RDB SQL 和数据源
• Taier-DataSourceX 模块支持几十种 RDB 数据源并支持开启池化管理,支持 hdfs、ftp、s3 等存储组件,支持 mongoDB、es、redis 等非关系型数据库
• Taier-DataSourceX 模块本身支持并统一了 kerberos 认证逻辑,对于支持开启 kerberos 认证的数据源,Taier 本身并不关心底层的实现逻辑,而是交由 DataSourceX 模块来完成
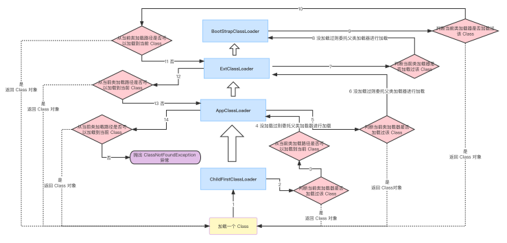
• Taier-DataSourceX 模块基于 ChildFirstClassLoader 并结合 SPI 支持在同一个应用中对接不同版本的数据源,如 Taier 可以同时支持 Hive1.x、Hive2.x、Hive3.x 三种不同版本的 Hive
02
DataSourceX 模块的设计
了解完 DataSourceX 的丰富功能之后,接下来带大家了解Taier-DataSourceX 模块的设计。
统一的 Client 接口
Taier-DataSourceX-api 模块定义了 SPI 服务接口,具体实现由 Taier-DataSourceX-plugin 来完成。

插件隔离加载
Taier-DataSourceX 会对每一个类型的数据源模块打包成一个单独的 jar 并放到指定目录。
Taier-DataSourceX-api 模块为每个插件包初始化一个 ChildFirstClassloader 隔离加载不同的数据源实现对象,解决多版本驱动同时加载的类冲突问题。

Client 对象统一代理
Taier-DataSourceX 模块加载的 Client 对象是通过动态代理生成的代理对象,方便进行统一的异常处理、重试、超时、上下文 Classloader 的切换等处理。

连接池化管理
Taier-DataSourceX 模块针对 RDB 数据源或其他数据源进行的统一池化管理,支持开启连接池,为相同的数据源初始化一个连接池,控制资源使用和提升程序运行效率。
针对不开启连接池的连接进行统一管理,及时清理过期连接。

资源的统一管理
Taier-DataSourceX 模块针对初始化的 Classloader、Client 对象、执行线程池进行统一管理,在插件包变更、新增、删除时动态检测并销毁或新增资源。

03
Taier 1.3 新版本
Taier自今年2月份开源之后,得到了社区开发者的广泛支持,我们积极吸收社区开发者的意见建议,不断迭代版本,已于11月7日发布了全新的1.3 版本,进行了多项功能改动。
Taier
技术改造
• DataSourceX 融合
• 部署优化
Taier
数据开发
• 任务支持指定队列运行
• 任务数据源绑定
Taier
新增功能
• 新增Flink Standalone
• 新增Python、Shell任务,新增ClickHouse、Doris SQL任务
视频回放&PPT获取
>视频回看:
https://www.bilibili.com/video/BV1wW4y1T7EC/?spm_id_from=333.337.search-card.all.click
>课件获取:
关注公众号“数栈研习社”,后台私信“Taier”获得直播课件
+
往期推荐

开
源
交
流
● ChunJun
https://github.com/DTStack/chunjun
https://gitee.com/dtstack_dev_0/chunjun
● Taier
https://github.com/DTStack/Taier
https://gitee.com/dtstack_dev_0/taier
● ChengYing
https://github.com/DTStack/chengying
https://gitee.com/dtstack_dev_0/chengying
● Molecule
https://github.com/DTStack/molecule
https://gitee.com/dtstack_dev_0/molecule

袋鼠云开源技术框架交流群
钉钉群|30537511

点击“阅读原文”,直达开源社区!








