导语

随着数据规模的膨胀与推荐算法复杂度的提升,传统数据库处理多度查询能力不足的问题越来越明显,图数据库的优势得到显现。在平均出度 300 的社交图谱上,一次三度查询会访问近 3000 万条边,即使聚合优化后,也需要发起近 10 万次基础查询。
为应对海量的数据和查询,快手基于 PMem 构建了高性能的单机存储引擎,并基于自研网络框架 KRPC 构建了分布式网络服务,实现了单机 2000 万 QPS,单集群十亿次每秒查询处理能力的分布式图服务。
10月23日,快手分布式图数据库KGraph作者张世航受邀参与QCon全球软件开发大会(上海站)2021,在“系统设计之成本优化”分论坛分享了题为《快手分布式图数据库 KGraph》的演讲,介绍了快手在构建高性能分布式图存储服务过程中,怎样通过极致的单机性能来降低成本支出的。
本次探讨交流主要分为5块内容,分别是图数据库简介、KGraph架构介绍、高性能需求下的问题解决、关键问题分析以及小结和展望。
走进图数据库——图数据库简介

首先对图数据库做一个简单的介绍,什么是图数据库呢?图数据库,他不是存储图片的数据库,是以图论为基础,存储对象是点,边,包括点和边附带的属性,将关系抽象成点和点之间的边,在处理关系上有先天的优势。
图数据库的应用场景非常广泛,典型的比如:
社交网络,用户作为点,用户之间的关系作为边,可以进行用户之间的关系运算;
推荐系统,用户和视频作为点,用户之间的关注等关系,用户对视频的点赞评论等关系作为边,可以进行多种策略的视频推荐;
知识图谱,场景下的各种实体作为点,实体之间的关系作为边等等。
上图右侧即是DB-Engines上2013年来的各种类型数据库的流行度趋势图,可以明显的看出图数据库在近两年来越来越流行,越来越被大众所关注。

根据存储的数据格式,可以分为:
原生图存储数据库,比如Nebula,neo4j、tigergraph等;
基于已有的KV或者Table存储,比如JanusGraph,KGraph等;
它的优势是原有的存储系统相对成熟。
图数据库还没有像SQL一样,统一的查询语言,目前它的查询语言比较丰富,比如:
gremlin,是 Apache ThinkerPop 框架下的图遍历语言,支持的图数据库主要有JanusGraph、hugeGraph等;
Cypher,是Neo4j的查询语言等等。

刚才我们提到,图数据模型,可以很好的运用在社交关系等场景,快手内用户间正好存在着多种关系。
快手在过去几年快速发展,已经成为一款国民级别的短视频APP,其中推荐的算法的质量,很大程度上决定了对用户粘性的大小,影响了核心指标的提升;这其中的社交推荐,需要基于用户之间的多种关系去做推荐,比如用户之间的关注关系,双关关系,或者通讯录好友关系等多种关系,基于这些关系数据,可以去做各种策略的推荐算法。
在2年前KGraph诞生之前,这些关系是存储在内存图结构中,在每个Server端都在内存中,加载了一个关系图数据,这样就会带来两个问题:
因为内存容量限制带来的数据容量有限,并且内存的成本较高;
服务器的启动需要加载图数据,启动时间长。
对于别的解决方案,我们可以考虑存在关系型数据库当中,这样用户之间多度关系的计算,会转化成频繁的join操作。数据量的膨胀,频繁的join操作,带来的时间和算力成本也非常巨大。
所以我们急需一种新的解决方案,来更加实时的进行推荐,同时也能方便业务快速迭代推荐算法。
在这样一个背景下,针对业务痛点和图模型的优势,在2019年底,开始调研开发了KGraph。
KGraph架构介绍
数据模型

KGraph基于有向异构属性图建模,如上图右侧,一个代表人的节点指向了代表视频的节点,边类型是点赞。
有向图,指的是边是有方向的,一个点的边可以分为出边和入边,出边入边分别存储;异构图,指的是允许存在多种类型的点和边,比如用户和视频分属两种不同的类型;属性图,可以理解为点和边上的键值对,比如用户具有年龄,性别等属性。
对于点的建模如下,有以下几个字段:uint64_t的id或者string类型的用户自定义id;string类型的代表类型的type,由id或者自定义id + type唯一代表一个点;属性,也就是键值对。
对于边:有确定的起点和终点;string类型的代表类型的type,由起点 + 终点 + type唯一代表一条边;属性。
KGraph和Table上的数据对比如图,DataBase和Graph对应,一个Type对应一个Table,一个点或者边对应一个Row,属性指的是Column。
使用方式

对于KGraph的使用方式:
可以通过C++ Java SDK访问,他的形态类似上图右侧;
可以通过grpc访问;
可以访问Gremlin Server。
KGraph支持Gremlin查询语言,其一是Gremlin的生态比较完备,Gremlin生态的工具,都可以进行迁移使用;其二他是一种函数调用式的查询语言,学习成本比较低,能够很好表达复杂的查询,表达力比SDK 或者 grpc更好。
我们可以简单看两个Gremlin的例子,如右下图:第一个查询语句是对于666节点出边指向的点,其中类型是people的所有点;第二个查询语句是666号关注的所有视频主的粉丝群体,这些粉丝群体关注的女视频主按照重合度排序取前10个。
整体架构

整个系统可以分为三层,KV存储层,图逻辑层,以及计算层。
三层是相互独立的,可以分别实现水平拓展,如果存储的数据比较多,可以线性拓展KV存储层;如果计算任务较重,可以线性拓展计算层。
对于KV存储层,KGraph使用了高性能rpc框架KRPC和intel的新硬件PMem,实现了极致的单机性能;
对于图逻辑层,主要是对点和边的定义,也就是如何将点和边转化成KV;包括实现了点和边的增删查改等基本接口;
对于图计算层,主要设计到两个模块:
第一个GraphServer,它的定位第一个是proxy,用户可以通过GRPC或者KRPC访问,第二个定位是一些图算法的实现,比如topN算法;
第二个是GremlinServer,它的定位是Gremlin语言的计算层,他的存储后端依赖KGraph存储集群,多个GremlinServer组成了Gremlin分布式集群。
KV存储层

对于KV存储层,集群包含三种角色:client,Master和DataNode。
数据根据client定义的分shard算法,存储在DataNode的各个shard当中,由DataNode服务读写。
Master主要有以下几个作用:
维护机器的状态;
shard调度:包括机器宕机时的failover,添加机器时shard迁移;
维护shard的路由信息。
对于一般的的读写流程,client向Master请求路由并缓存在本地,根据client端定义的分区算法,把图相关的数据转化成KV对,通过KRPC协议写对应的DataNode。
高性能需求下的问题解决

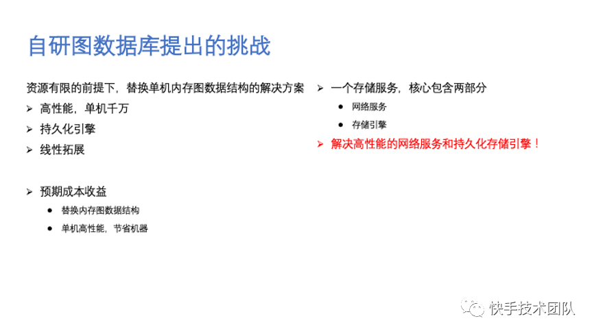
针对社交推荐业务痛点,随着数据规模的膨胀,单机内存图数据结构的解决方案已经行不通,我们需要在资源有限的前提下,替换掉原有单机内存图数据结构的解决方案,为此有以下几个设计目标:
高性能,目标是单机千万QPS;
为了解决内存加载数据耗时长的问题,我们需要一个持久化存储引擎;
为了解决本地内存数据容量不足的问题,性能和数据量支持线性扩容。
如何实现一个高性能的单机存储服务,一个存储服务,核心包含两部分:网络服务和存储引擎。所以我们需要解决高性能的网络服务和持久化存储引擎。
PMem简介

在存储介质层面,目前NVME SSD已经大规模商用,但是我们知道,普通NVME SSD硬盘的吞吐一般在百万IOPS,远小于我们期待的千万IOPS,为了让存储介质层面不成为我们的瓶颈,加上我司已经采购了Intel的PMem,所以我们享受了新硬件的红利。
PMem是一种新的存储介质,在存储分层次结构中,利用局部性原理,将经常访问的数据保持在最靠近 CPU 的位置,易失性DRAM速度快,但容量有限,价格昂贵;非易失性存储(如NAND SSD)容量更大,价格较便宜,但是数据读取速度较慢。存储介质很容易成为应用程序性能的瓶颈,在这种背景下,PMem作为一种新的存储介质,给了我们一个新的选择,他在存储的分层结构中占据DRAM之下SSD之上,它具有如下的特点:
比DRAM大,比SSD快:能够提供单条512G的容量,访问延迟在几百ns,比SSD快2个数量级;
非易失;
支持两种模式:
在内存模式下,提供大内存容量,性能接近DRAM,CPU 内存控制器将PMem视为易失性系统内存,把DRAM作为PMem的快速缓存;
在App Direct模式下,将PMem当成一个持久化设备来使用,可以使用文件系统比如XFS,或者使用PMDK来管理PMem。
为什么PMem既能持久化存储,又比SSD快呢?其一是PMem直接插在内存插槽上,通过DDR-T协议,与CPU进行数据交互;其二是底层的01存储单元不同。根据官网给出的性能指标,以单条128GB为例,写入单元为256B时,能够达到6.8GB/s的读带宽,1.85GB/s的写带宽。
构建高性能存储引擎

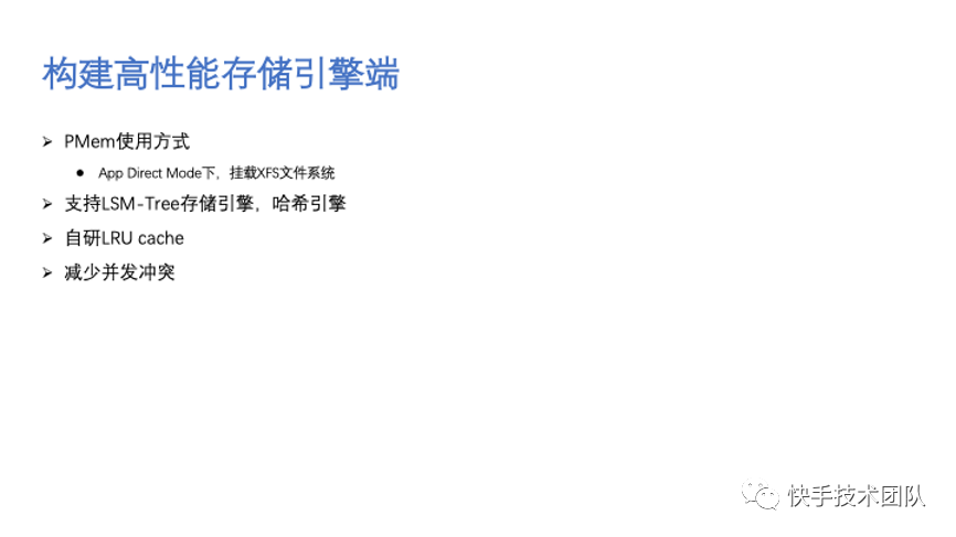
在PMem两种模式的选择上,我们需要把PMem当做持久化存储介质使用,在PMem之上挂载了XFS文件系统,配置DAX选项;
底层的数据存储引擎我们支持LSM-Tree的存储引擎以及hash引擎;由于PMem具有优异的随机读性能,在使用哈希引擎时,通过减少读时内存寻址次数和aep寻址次数,可以将读QPS提高到千万QPS;
关于缓存,我们在存储引擎之上实现了一个自研的LRU cache,对于具有热点读问题的业务,在全局cache之上多加一层thread local cache解决热点问题;
为了减少的并发冲突,我们尽量避免多线程写同一数据存储引擎实例,同时读写线程分离,使两者不相互影响。
由此,我们的DataNode对外可以提供千万QPS的极限性能。
PMem架构探索

在目前这种使用方式下,存储引擎的读性能已经完全满足我们的需求,但是在写能力上无法发挥新型存储介质吞吐性能,导致上层的读写性能无法进一步提升,因此我们还正在探索新的存储引擎,主要的架构图如图;
设计思路是在DRAM中存储文件的元信息,索引等,一是这部分数据一般比较小,二是需要频繁的同步持久化;文件的内容存储在PMem中,可以发挥PMem大容量的优势,同时它也具有不错的读写吞吐,使用方式是使用PMDK,通过mmap文件到用户空间,然后按照内存接口操作。
PMem遇到的问题

在使用PMem的过程当中,我们也遇到过一些问题,比如在我们进行引擎测试的过程中,有如下一个场景:
PMem挂载XFS文件系统,配置dax选项,数据存储引擎我们选择LSM-Tree存储引擎,压测随机写;在数据写入一段时间之后,写延迟会突然减半,这是一个非常奇怪的现象,但是可以稳定复现。
因为能稳定复现,所以我们对比了两段时间的火焰图,定位到一个函数;在写入一段时间后,LSM-Tree写WAL时调用的dax_do_io变快了,在dax_do_io上,发现他直接缺少了一个函数调用,就是xfs_end_io_direct_write。
之后我们通过阅读XFS的对应源码,并和内核组同学沟通,发现了问题的原因:
对于前期写延迟较大的原因是,dax_do_io主要是消耗在了xfs_end_io_direct_write的调用栈之中,这里面的主要消耗是xfs_log_commit_cil的一把spin_lock,因为在dax 模式下,针对同一个文件的append-write的, 会更新文件inode相关的元数据(主要是inode-size),由于没有page-cache就需要落盘,会通过xfs_log进行原子提交。
对于后期性能变好的原因是,我们设置了recycle_log_file_num=n,也就是一个wal文件写完之后会尝试复用之前的wal文件。这个时候,相关的文件inode元数据就会避免更新,也就是不会出现前期 xfs_end_io_direct_write 中log-commit的spinlock竞争问题。
我们通过将recycle_log_file_num设置为0,发现整体的性能和前期性能接近,不会出现后期的性能突然增加的情况,验证了这个问题。
为了解决这个问题,我们做了优化,也就是预先分配WAL文件的空间,来保持一直高速的写入。
高性能RPC框架

解决了引擎层面的读写吞吐问题,下一步,我们需要解决网络框架的问题,设计目标,就定为40核机器能达到4000W QPS的设计目标,针对这个很艰巨的目标,我们可以做一个拆解,为了能实现40核4000W的性能,我们可以着眼于两点:首先我们避免线程间相互冲突,然后我们致力于实现单核100W的QPS,这样我们大体就可以达到单机4000W的QPS。
KRPC设计思路

对于实现单核100W的性能,我们可以先来了解一下数据访问延迟:在某个机型下,CPU访问L1Cache的访问延迟是1ns,L2Cache是3ns,L3Cache是12ns;含有2个node的情况下,本地内存访问大概是80ns,远程内存访问大概是140ns;对于锁的使用,有线程间竞争的情况下,大概是百ns,测试大概是30核1000W的;对于CAS操作的使用,有线程间竞争的情况下,大概是几十ns,测试大概是30核5000W的;对于内存的解引用,平均大概是100ns,其中内存解引用是我们经常面对的一个问题,线程内超过10次的内存解引用,单线程就会小于100WQPS。
由此,在实现上,我们做到了无锁,无shared_ptr,尽可能的减少字符串拷贝,在线程内实现了平摊个位数的内存解引用;对于一些全局的变量,我们尽可能都做了thread local cache,比如对于Server端的find service和method都做了cache。在结果上,我们达到了百万级别的单线程性能。
对于避免线程间的冲突,KRPC在主流程上无锁;另外一个可以提到的点是,关于内存的申请释放方面,对于一块内存的申请和释放都是由同一个线程处理的。
假设A线程频繁的申请内存,B线程频繁的释放内存,A线程的ThreadCache迅速减少,B线程的ThreadCache迅速增多,由此可能会导致A线程调用的ThreadCache::FetchFromCentralCache() 和 B线程调用的ThreadCache:: ReleaseToCentralCache 的竞争,这也是我们考虑到的一个点。
KRPC架构

在架构设计上,KRPC主要分为4层结构:
网络层使用asio管理连接和收发网络包,这一层会一次接受发送尽量多的数据,减少系统调用次数,提升性能;消息层主要负责将网络层的数据切成一个个消息(包括RPC消息、redis消息或者http消息等);逻辑层是rpc框架的核心驱动层;协议层可以做多协议的扩展。
KRPC的性能指标

结合上面介绍的设计,KRPC达到了以下几个指标:
高性能,单机5000W QPS;
低延迟,响应延时低于100us;
协议可拓展,已经兼容gRPC,redis,http等协议;
稳定,简单易用。
KRPC还是一个比较年轻的系统,从2019年底设计开发,到目前KRPC的日均调用量超过十万亿,当前KRPC处于一个快速迭代,功能完善的阶段;其和主流RPC的一个性能对比如图,可以看到KRPC单机5000W的性能有数量级的优势;他的最佳实践就是KGraph。
KGraph性能指标

在有限的资源下,结合高性能存储引擎端以及高性能的rpc框架,KGraph满足了一开始提到的社交推荐的业务目标,他有以下几个特点:
高吞吐,对外提供单机2000W QPS的极限吞吐;
低延时;
可以线性拓展;
支持超级节点。
可以看到线上的某个集群数据,12台机器组成的集群, 在1.3亿QPS吞吐下,平均延迟600us,p999延迟小于1ms;在快手某些官方账号上,拥有几个亿的出边,KGraph也支持维护。
集群规模

在集群规模方面,KGraph已经稳定应用在社交推荐,快手电商,社交挖掘等业务上;KGraph已经正式接入了几十个集群,维护几百台服务器;访问量方面,集群QPS容量几十亿;数据量方面,按照单副本计算,存储边数超过10万亿条。
对于业务实践,可以举一个例子,在快手电商的实践过程中,业务方保存用户社交关系,网红关系,用户和短视频的行为,用户和直播的行为,用户对商品的浏览和点击等等,构成了一个庞大的关系网;基于图关系数据,可以用于商品推荐、主播召回等多种场景。
关键问题分析

超级节点问题,所涉及的是如何利用KV对构建图存储系统。
对于点的编码非常直观,id + type唯一确定一个点,所以key由id + type构成,value就是点的属性。
对于边的编码,有多种解决方案:
因为起点 + 终点 + type确定一条边,所以key由src + dst + type构成,value就是边的属性,这样的实现,对于更新一条边写放大较小,但对于读写出边列表,需要转化成Scan操作,这个性能是不能满足我们的需要的;
保存出边列表,把 src + type 作为key,所有出边的属性序列化成value,这样的实现,对于更新一条边有一定的写放大,并且出边越多,写放大越严重,对于读取出边列表,不需要再转化成Scan操作;随着边数的增多,value的大小会越来越大,这种情况下,该方案就不可行;
对于超级节点,我们的解决方案是把一个KV切割成多个KV,把多个KV组织成类似Btree的结构;通过调节value的分裂合并阈值,可以一定程度的平衡读写放大问题。
在实现上,KGraph对于三种方案都有实现,可以通过配置灵活的适应各种场景:
对于写多读少的场景,我们可以考虑采用每条边单独编码的方案,他的优点是写放大较小;
对于大部分的场景,我们把出边列表打包成一个KV;就是当边数小于阈值时,放在一个KV;边数大于阈值时,组织成BTree结构;阈值支持用户自定义,并且一个KV和BTree结构可以动态转化。
小结与展望

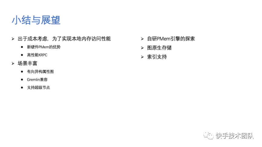
针对各种应用场景,我们进行了有向异构属性图建模,支持Gremlin语言,并且支持超级节点;
在成本优化方面,我们通过极致的单机性能减少成本支出,PMem单机引擎和KRPC组合在一起,实现了KGraph的极限吞吐。
目前KGraph仍然处于快速发展阶段,为了充分发挥PMem的优势,我们还在对自研PMem存储引擎进行探索,对图原生存储以及索引的支持,目前也在探索当中。
作者简介
张世航,2021QCon上海讲师,快手平台研发部分布式存储研发,加入快手后一直从事分布式图数据库的工作,目前主要负责分布式图数据库kgraph的重构工作。




