近日,中国企业发展研究中心、新华社国家高端智库中心在第五届中国企业论坛上对外正式发布了《中国云计算创新活力报告》(以下简称“云报告”)。《云报告》从基础设施、基础架构及产品、PaaS层软件能⼒、智能化能⼒、⾏业理解能⼒、安全可靠能⼒六⼤维度对于中国云计算厂商的技术创新活⼒进⾏了评估和分析,第一次全面展示了中国云计算厂商的整体竞争力和品牌差异化影响。

中国云计算行业发展历程回顾
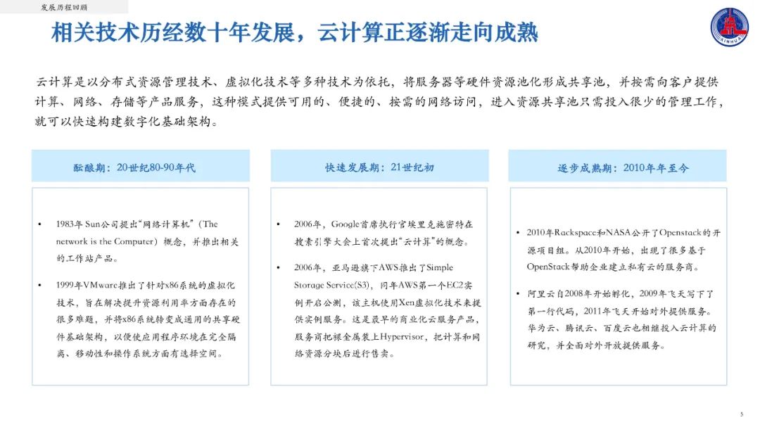
云计算是以分布式资源管理技术、虚拟化技术等多种技术为依托,将服务器等硬件资源池化形成共享池,并按需向客户提供计算、网络、存储等产品服务,这种模式提供可用的、便捷的、按需的网络访问,进入资源共享池只需投入很少的管理工作, 就可以快速构建数字化基础架构。
纵观全球云计算发展历程,总体可分为三个时期:
20世纪80-90年代,云计算行业整体处于酝酿期。
20世纪80-90年代,云计算行业整体处于酝酿期。这一阶段,有两个标志性事件。首先是1983年 Sun 公司提出“网络计算机”(The network is the Computer)概念,并推出相关的工作站产品。其次,1999年,VMware 推出了针对 x86 系统的虚拟化技术,旨在解决提升资源利用率方面存在的很多难题,并将 x86 系统转变成通用的共享硬件基础架构,以便使应用程序环境在完全隔离、移动性和操作系统方面有选择空间。
进入21世纪初期,云计算行业走进快速发展期。
2006年,Google 首席执行官埃里克施密特在搜索引擎大会上首次提出“云计算”的概念;2006年,亚马逊旗下 AWS 推出了 Simple Storage Service(S3),同年 AWS 第一个EC2实例开启公测,该主机使用Xen虚拟化技术来提供实例服务。这是最早的商业化云服务产品, 服务商把裸金属装上 Hypervisor,把计算和网络资源分块后进行售卖。
2010年至今,云计算行业则逐步走向成熟。
2010年 Rackspace 和 NASA 公开了 Openstack 的开源项目组。从2010年开始,出现了很多基于 OpenStack 帮助企业建立私有云的服务商;阿里云自2008年开始孵化,2009年飞天写下了第一行代码,2011年开始对外提供服务。华为云则在2010年发布云操作系统 FusionSphere,腾讯云、百度云也相继投入云计算的研究,并全面对外开放提供服务。
我国云计算产业近年来年增速超过30%,是全球增速最快的市场之一。尤其是新冠疫情以来,远程办公、在线教育、网络会议等需求进一步推动了云计算市场快速发展。云计算正逐渐成为赋能数字经济的数智创新平台,成为数字经济的基础设施。
云计算竞争的核心是技术壁垒,关键是把数百万台服务器变成一台超级计算机的技术体系。在云计算的发展历史上,中国厂商与美国厂商的起步时间所差无几,目前中国云厂商在全球范围内也已经占据了一席之地。2008年,亚马逊AWS开始崛起,微软由纳德拉带队开始探索云业务。以阿里云和华为云为代表的中国云厂商则几乎在同时跟进。
市场数据显示,2021年,亚马逊AWS收入622亿美元,同比增长37%;微软智能云收入600亿美元,增长24%;谷歌云收入192亿美元,增长47%。同期,阿里云收入724亿元(111亿美元),同比增长30%。
课题组调研发现,中国云厂商和海外云厂商间的差距不断缩小,市场份额、收入增速、利润规模均体现了这一点。市场份额、收入增速、利润规模的差距只是表象,更深层次的问题来源于产业成熟度。中国云与数字化市场的发展阶段尚处于中前期,市场规模和产业成熟度仍有待进一步提升。
国内主要云厂商技术创新活力不断增强
云计算作为数字经济的底座,在我国已历经14年的发展,在技术创新、产品能力方面已经取得了长足的进步。报告从基础设施、基础架构及产品、PaaS层软件能力、智能化能力、行业理解能力、安全可靠能力六个维度,对云计算厂商的技术创新活力进行了研究和分析。
在基础设施能力方面,
华为云、阿里云、腾讯云等中国云厂商整体处于第一梯队。目前,云厂商的大型数据中心正在向着新型数据中心演进,以支撑经济社会数字转型、智能升级、融合创新为导向,并实现了与网路和云计算的高度融合。另一方面,政务云、行业云等非公有云业务的数据中心也发展得越来越成熟。各个云厂商在数据中心的绿色低碳方面的投入也在逐渐增加。
在基础架构及产品能力方面,
阿里云、华为云、腾讯云、百度智能云整体处于第一梯队。云计算基础架构是在计算环境中协同使用各个技术的基础,在虚拟化技术的加持下高达数十万台甚至上百万台服务器资源得以池化、统一调度并对外提供服务。计算、存储、网络等基础云计算产品的形态及功能也越来越丰富。
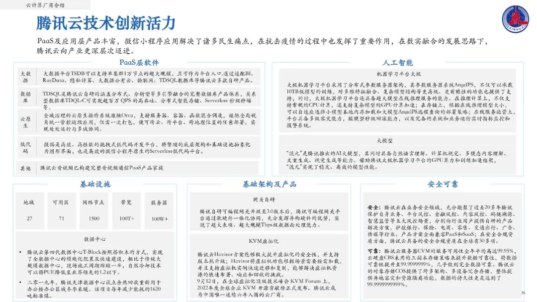
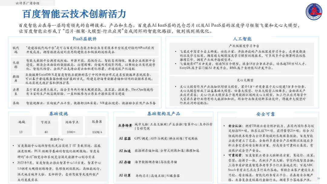
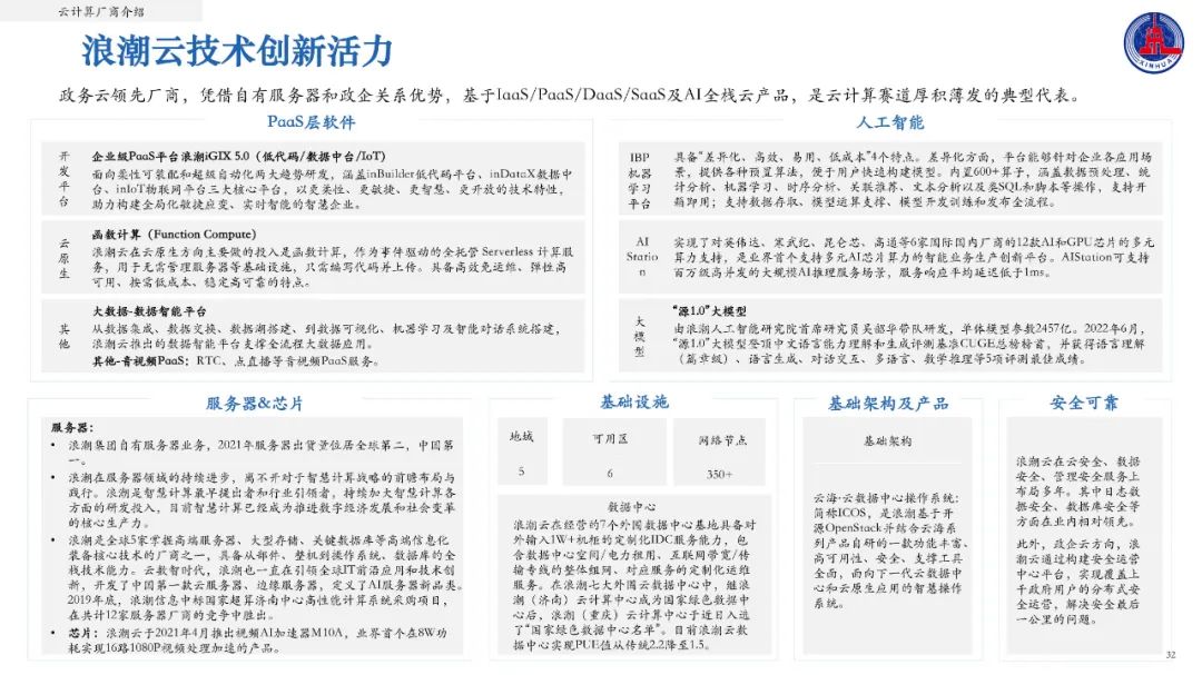
在PaaS软件能力方面,
阿里云、华为云整体处于第一梯队。遍布全球的数据中心提供云计算的基础设施,是云服务厂商的底层能力,云原生、大数据、数据库、RTC等PaaS层能力,则起到了承上启下的作用,向下兼容了不同的基础设施,向上则支撑起了多种多样的应用。
在智能化能力方面,
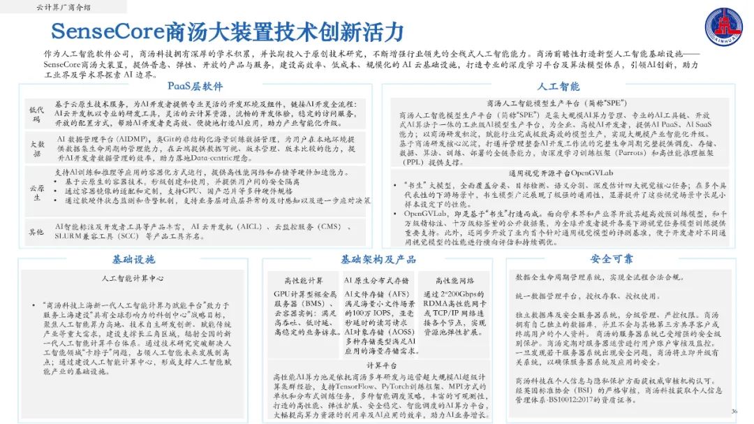
百度智能云、华为云、阿里云整体处于第一梯队。近年来,异构计算的能力大大增强,基础设施的能力得到了提升,人工智能也从摸索阶段逐渐渗透到各行各业,以云为载体输出人工智能技术,解决了成本和部署的问题。在人工智能自研框架和开发平台(百度的Paddle、阿里的PAI、华为云的ModelArts、商汤SenseParrots等)、人工智能大模型(百度文心大模型、华为云盘古大模型,阿里云M6大模型、商汤书生大模型)等方面云厂商的能力也在持续提升。
在行业方案及技术能力方面,
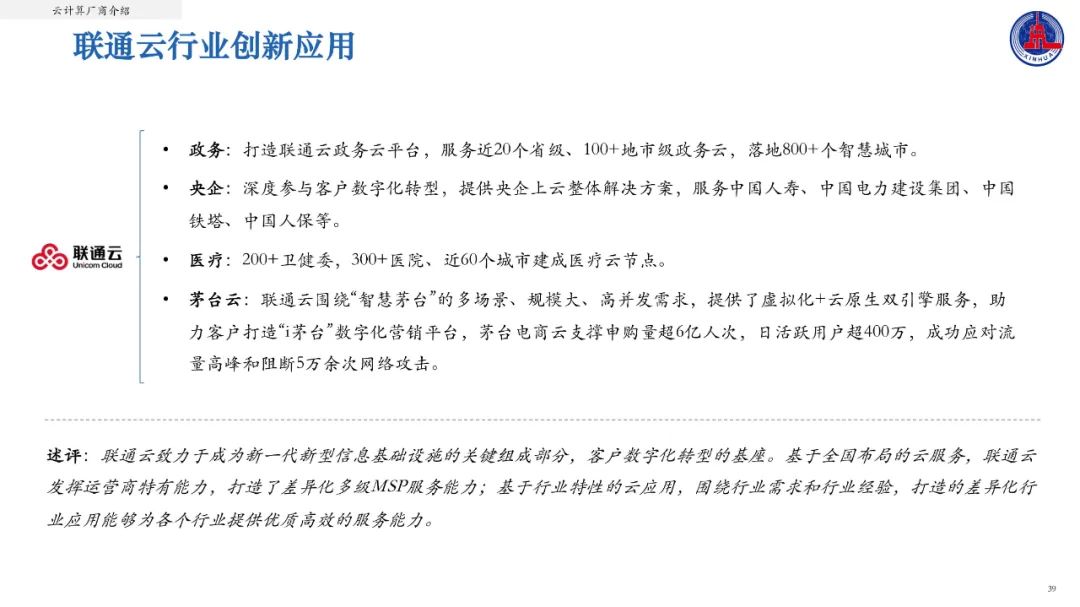
华为云、阿里云、腾讯云整体处于第一梯队。数字经济和实体经济的融合是大势所趋,在实体经济中找到应用场景,赋能生产力升级,推动各行业完成数字化,通过创新性的技术手段解决行业中数字化转型的难点、痛点,并实现有效落地,是各个云厂商的使命所在。
在安全可靠能力方面,
华为云、阿里云、腾讯云整体处于第一梯队。“十四五”规划强调了云操作系统迭代升级、弹性计算和云安全技术未来发展的重要性。在云计算产品功能越来越全面越来越完善的当下,数据安全、数据容灾、系统的高可用等越来越成为云计算用户关心的重点。
中国云计算行业整体的发展趋势
课题组经过调研分析,预测中国云计算行业技术发展将呈现出以下趋势:
第一:
进一步夯实算力基础设施。一体化、新型的数据中心布局,扩大算力设施规模,提高算力使用效率,实现算力规模化、集约化发展。
第二:
基础架构和产品技术持续创新。底层技术设施的建设和底层云计算架构的不断成熟。云计算PaaS层领域的技术也在快速发展。
第三:
PaaS层技术走向繁荣发展。随着基础设施的建设和底层云计算架构的不断成熟。云计算PaaS层领域的技术也在快速发展。
第四:
人工智能融合云计算加速向行业落地。人工智能技术正在加速渗透至云计算解决方案之中,真正产生化学效应。
第五:
云计算走向实体经济,深入千行百业。云计算行业的发展,最终还是要为千行百业的数字化转型贡献自己的力量。
第六:
发展安全可靠的云计算正在成为共识。展望新一代云计算的未来,安全性、稳定性、高可用等是云计算用户越来越关注的重点。
面向未来,建议中国云厂商从以下三大方向进一步深耕:
第一:
加强云计算产业关键核心技术攻关。要牵住云计算产业链中关键核心技术自主创新这个“牛鼻子”,综合发挥我国社会主义制度优势、新型举国体制优势、超大规模市场优势,提高云计算技术基础研发能力,打好关键核心技术攻坚战,尽快实现高水平自立自强,把发展云计算产业的自主权牢牢掌握在自己手中。
第二:
加快新型基础设施建设。要加强战略布局,加快建设以全国一体化数据中心体系、国家产业互联网等为抓手的高速泛在、天地一体、云网融合、智能敏捷、绿色低碳、安全可控的智能化综合性数字信息基础设施,打通经济社会发展的信息“大动脉”。要全面推进产业化、规模化应用,培育具有国际影响力的大型软件企业,重点突破关键软件,推动软件产业做大做强,提升关键软件技术创新和供给能力。
第三:
推动数字经济和实体经济融合发展。要把握数字化、网络化、智能化方向,推动制造业、服务业、农业等产业数字化,利用云计算+互联网新技术对传统产业进行全方位、全链条的改造,提高全要素生产率,发挥数字技术对经济发展的放大、叠加、倍增作用。要推动云计算、大数据、人工智能同产业进一步深度融合。
中国云计算与数字化市场的发展阶段尚处于中前期,市场规模和产业成熟度仍有待进一步提升,这将有赖于所有云厂商进一步深入技术、深入产业,强化产品和服务策略,从而推动云计算产业更加健康快速的发展。在规范我国数字经济发展、完善我国数字经济治理体系的过程中,需要进一步鼓励科技厂商加速创新、自立自强。
具体内容如下



















































来源:新华社中国企业发展研究中心、政法智能化建设技术装备展
检察|信息|技术
让我们一起
砥砺前行
记得这是一个有温度的公众号






