数据类型为数据库中的表的每一列指定数据类型。数据类型精确地定义可在该列中存储的值的种类。这些主题描述内置和扩展数据类型、两种数据类型之间的强制转型和运算符优先级。
南大通用数据库GBase 8s 支持最常见内置数据类型集,还支持扩展数据类型集。

GBase 8s 支持的数据类型的逻辑类别
上图有阴影的类别表示仅在 GBase 8s 上受支持的其他数据类型。
上图表示了,一些内置类型是作为不透明类型实现的,并且仅在 GBase 8s 上受支持。即,不透明和内置不是分离的类别,虽然大部分内置数据类型都不是不透明数据类型。
内置数据类型(系统定义的)和扩展数据类型都具有:使用它们来在数据库表中创建列;将它们声明为自变量和例程的返回类型;将它们用作从中创建 DISTINCT 数据类型的基本类型;将它们强制转型为其他数据类型;用 SPL 和 ESQL/C 声明和存取这些类型的主变量 等特征。
GBase 8s数据库支持的数据类型如下:


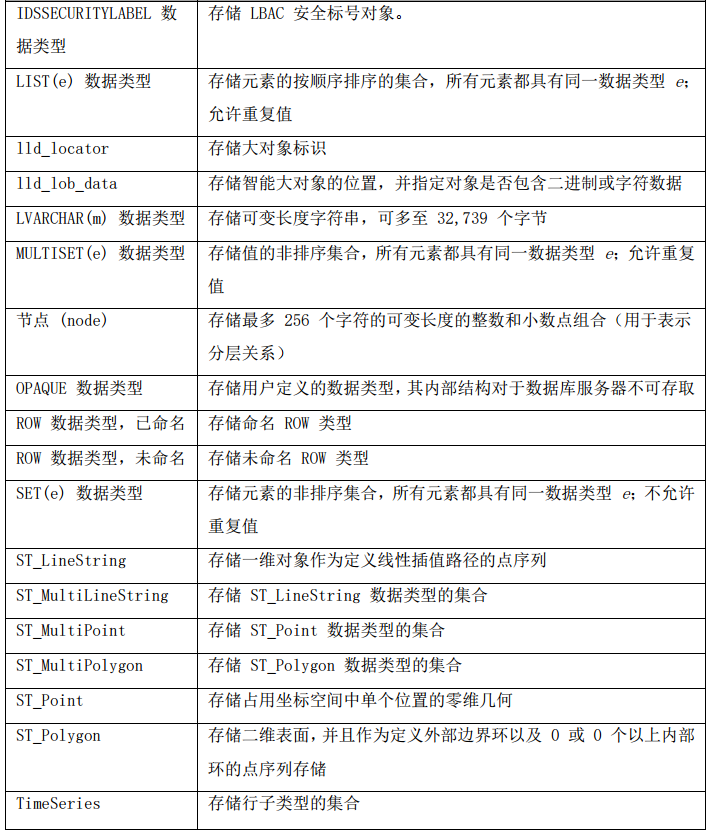
支持的其他数据类型:


关于GBase 8s数据库
GBase 8s是一款GBASE南大通用自主研发、成熟稳定的基于共享存储的数据库集群,产品已达到安全数据库四级标准(国际B2),支持国密算法,支持国际数据库规范和开发接口。支持集中式部署、共享存储高可用部署、支持两地三中心高可用部署,具备高容量、高并发、高性能等特性。产品适用于OLTP 应用场景;对信息安全性有较高要求的信息系统;以及大型企业的经营类、管理类信息系统。
「喜欢这篇文章,您的关注和赞赏是给作者最好的鼓励」
关注作者
【版权声明】本文为墨天轮用户原创内容,转载时必须标注文章的来源(墨天轮),文章链接,文章作者等基本信息,否则作者和墨天轮有权追究责任。如果您发现墨天轮中有涉嫌抄袭或者侵权的内容,欢迎发送邮件至:contact@modb.pro进行举报,并提供相关证据,一经查实,墨天轮将立刻删除相关内容。




