
全文约787字,阅读约5分钟
历时两年研发,近日东方国信发布了CirroData-TimeS 1.0企业版国产时序数据库!新版TimeS在CirroData-TimeS 0.12的基础上,结合了大量工业场景实践和需求,对时序数据的高效读写、压缩存储和实时计算能力进行了全面提升,并于今年1月通过了工信部中国信通院“时序数据库基础能力专项评测”。
CirroData-TimeS 1.0企业版国产时序数据库专为物联网和工业数字化转型而生,满足业务系统对设备和服务的实时监控、实时预测、实时告警的需求,是企业国产时序数据库的优选!


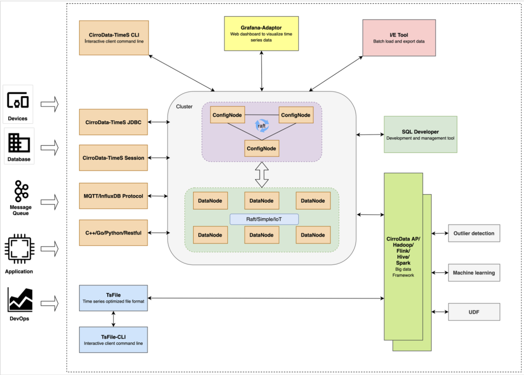
CirroData-TimeS 1.0企业版国产时序数据库采用全新分布式架构,支持支持秒级扩缩容,最高可支持100节点集群;
采用全新MPP架构,提升读写性能,单机写入性能3000万点/s,TB级别数据百毫秒查询;
提供多种副本一致性协议,兼顾性能和一致性。

新增多租户功能:支持对磁盘、时间序列数量,CPU,QPS,Memory等限制;
支持触发器:配合用户自定义逻辑,可完成告警、数据转发等功能;
连续查询:对实时数据周期性地自动执行的查询,并将查询结果写入指定的时间序列中;
指标监控:对100多项系统指标进行监控,实时检测系统运行状态;
查询写回功能:实现内部ETL、查询结果存储等;
支持Intel QAT技术加速数据读写;
支持跨域数据高效压缩、实时同步。

支持CirroData-TimeS数据同步到CirroData- OLAP中,增强数据融合分析能力;
全新SQLDeveloper,新增权限管理,元数据模块管理、各种数据查询可视化、数据导入导出等功能,降低用户使用成本;
全新部署运维工具CEA,界面式部署方式,极简运维。
支持InfluxDB数据导入到CirroData-TimeS中;
支持实时数据库PI数据导入到CirroData-TimeS中。







