如果你看了 上一章 , 那你应该就明白了Mysql连接的时候都干了啥, 但是光连上也没啥用啊, 要发送SQL,接收server发来的数据.
本文主要就讲mysql客户端服务端发送数据过程(仅COM_QUERY)
发送SQL(COM_QUERY)
发送sql比较简单, 直接就是 包头加sql就行了…

bdata = struct.pack('<IB',len(sql)+1,0x03) #I:每个com_query的seq_id都从0开始,第4字节固定为0, 所以直接用I, +1:com_query占>用1字节, 0x03:com_query
bdata += sql.encode()
self.sock.sendall(bdata) #直接send就行
self._next_seq_id = 1 #下一个包seq_id = 1
接收数据
当mysql执行完SQL后, 就会返回相关的数据
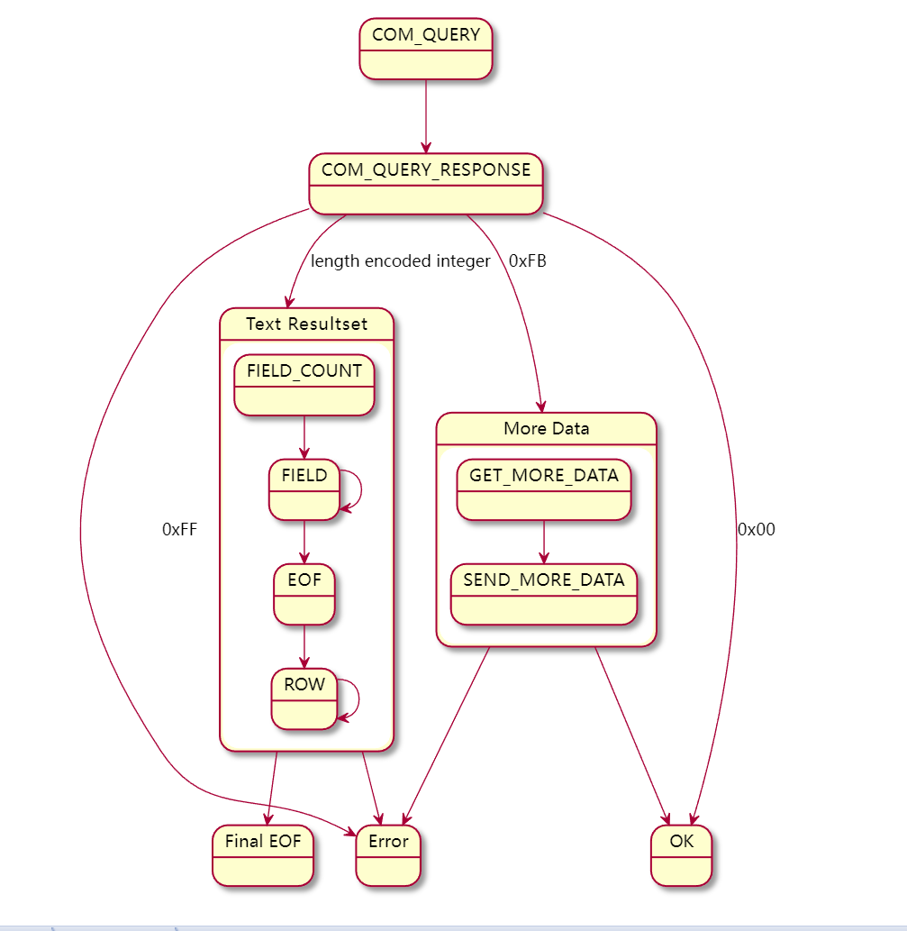
流程
完整流程如下, 本次环境不考虑特殊情况
不考虑0xFF(error) 0xFB(字段太多) 0x00(无返回数据,就是成功)

所以实际上的过程就是如下
Client ->> Server : SQL
Server ->> Client : 字段数量
Server -->> Client : 具体的字段(每个字段一个包)
Server ->> Client : EOF(warnings)
Server -->> Client : 数据(每行数据一个包)
Server ->> Client : EOF(同上)


下面具体讲讲, 字段数量包就一个字节,没啥好说的, 本文也没有考虑字段多的情况
字段包
本文使用的ColumnDefinition41, 格式如下

EOF包
两个EOF包完全一样, 只是方便识别数据界限而已. 毕竟没有返回行数… 所以要EOF包来区分(也可能是使用OK包, 这取决于客户端的capabilities)
Payload固定5字节
header + Payload = mysql_pack
(header: 3字节大小 加 1字节seq_id)

数据行包
这个和binlog一样…
都是长度加数据, 然后放一堆, 长度取决于数据字段类型, 字段类型来自上面的字段包
PYTHON模拟
模拟客户端发送数据, 并解析server返回的数据
脚本见文末, 或者 https://github.com/ddcw/ddcw/blob/master/python/testpymysql.py
import testpymysql
aa = testpymysql.mysql()
aa.connect()
aa.query('select aa.id as sb,aa.name from db1.t1 as aa limit 4')
for x in aa.result():
print(x)
print(aa.des_list)

总结
-
客户端发送SQL很简单, 直接把com_query+SQL发送到服务器上就行
-
服务器返回数据过程: 字段数量, 字段, EOF, 行… EOF
-
返回的数据行和binlog存储的是一样的, 都是长度+数据放一堆
-
server返回的数据行数是由客户端统计的
5.默认不返回warning, 需要自己使用show warnings去获取
附源码
import hashlib
import socket
import struct
import os
#来自pymysql
def _lenenc_int(i):
if i < 0:
raise ValueError("Encoding %d is less than 0 - no representation in LengthEncodedInteger" % i)
elif i < 0xFB:
return bytes([i])
elif i < (1 << 16):
return b"\xfc" + struct.pack("<H", i)
elif i < (1 << 24):
return b"\xfd" + struct.pack("<I", i)[:3]
elif i < (1 << 64):
return b"\xfe" + struct.pack("<Q", i)
else:
raise ValueError("Encoding %x is larger than %x - no representation in LengthEncodedInteger"% (i, (1 << 64)))
def native_password(password,salt):
stage1 = hashlib.sha1(password).digest()
stage2 = hashlib.sha1(stage1).digest()
rp = hashlib.sha1(salt)
rp.update(stage2)
result = bytearray(rp.digest())
for x in range(len(result)):
result[x] ^= stage1[x]
return result
def _read_lenenc(bdata,i):
length = btoint(bdata[i:i+1])
i += 1
data = bdata[i:i+length]
i += length
return data,i
def btoint(bdata,t='little'):
return int.from_bytes(bdata,t)
class mysql(object):
def __init__(self):
self.host = '192.168.101.21'
self.port = 3308
self.user = 'root'
self.password = '123456'
def read_pack(self,):
pack_header = self.rf.read(4)
btrl, btrh, packet_seq = struct.unpack("<HBB", pack_header)
pack_size = btrl + (btrh << 16)
self._next_seq_id = (self._next_seq_id + 1) % 256
bdata = self.rf.read(pack_size) #也懒得考虑超过16MB的包了
return bdata
def write_pack(self,data):
#3字节长度, 1字节seq, data
bdata = struct.pack("<I", len(data))[:3] + bytes([self._next_seq_id]) + data
self.sock.sendall(bdata)
self._next_seq_id = (self._next_seq_id + 1) % 256
def handshake(self,bdata):
i = 0 #已经读取的字节数, 解析binlog的时候也是这么用的.....
protocol_version = bdata[:1] #只解析10
server_end = bdata.find(b"\0", i)
self.server_version = bdata[i:server_end]
i = server_end + 1
self.thread_id = btoint(bdata[i:i+4])
i += 4
self.salt = bdata[i:i+8]
i += 9 #还有1字节的filter, 没啥意义,就不保存了
self.server_capabilities = btoint(bdata[i:i+2])
i += 2
self.server_charset = btoint(bdata[i:i+1])
i += 1
self.server_status = btoint(bdata[i:i+2])
i += 2
self.server_capabilities |= btoint(bdata[i:i+2]) << 16 #往左移16位 为啥不把capability_flags_1和capability_flags_2和一起呢
i += 2
salt_length = struct.unpack('<B',bdata[i:i+1])[0] #懒得去判断capabilities & CLIENT_PLUGIN_AUTH了
salt_length = max(13,salt_length-8) #前面已经有8字节了
i += 1
i += 10 #reserved
self.salt += bdata[i:i+salt_length]
i += salt_length
self.server_plugname = bdata[i:]
def HandshakeResponse41(self,):
client_flag = 3842565 #不含DBname
#client_flag |= 1 << 3
charset_id = 45 #45:utf8mb4 33:utf8
#bdata = client_flag.to_bytes(4,'little') #其实应该最后在加, 毕竟还要判断很多参数, 可能还需要修改, 但是懒
bdata = struct.pack('<iIB23s',client_flag,2**24-1,charset_id,b'')
bdata += self.user.encode() + b'\0'
auth_password = native_password(self.password.encode(), self.salt[:20])
auth_response = _lenenc_int(len(auth_password)) + auth_password
bdata += auth_response
bdata += b"mysql_native_password" + b'\0'
#本文有设置连接属性, 主要是为了方便观察
attr = {'_client_name':'ddcw_for_pymysql', '_pid':str(os.getpid()), "_client_version":'0.0.1',}
#key长度+k+v长度+v
connect_attrs = b""
for k, v in attr.items():
k = k.encode()
connect_attrs += _lenenc_int(len(k)) + k
v = v.encode()
connect_attrs += _lenenc_int(len(v)) + v
bdata += _lenenc_int(len(connect_attrs)) + connect_attrs
self.write_pack(bdata)
auth_pack = self.read_pack() #看看是否连接成功
if auth_pack[:1] == b'\0':
print('OK',)
else:
print('FAILED',auth_pack)
def query(self,sql):
"""不考虑SQL超过16MB情况"""
# payload_length:3 sequence_id:1 payload:N
# payload: com_query(0x03):1 sql:n
bdata = struct.pack('<IB',len(sql)+1,0x03) #I:每个com_query的seq_id都从0开始,第4字节固定为0, 所以直接用I, +1:com_query占用1字节, 0x03:com_query
bdata += sql.encode()
self.sock.sendall(bdata)
self._next_seq_id = 1 #下一个包seq_id = 1
def result(self):
#https://dev.mysql.com/doc/dev/mysql-server/latest/page_protocol_com_query_response_text_resultset_column_definition.html
#Protocol::ColumnDefinition41
#字段数量
stat = self.read_pack()
filed_count = struct.unpack('<B',stat)[0] #不考虑0xFF(error) 0xFB(字段太多) 0x00(无返回数据,就是成功)
#字段描述(字段数据类型)
des_list = []
for x in range(filed_count):
i = 0
bdata = self.read_pack()
catalog,i = _read_lenenc(bdata,i)
schema,i = _read_lenenc(bdata,i)
table,i = _read_lenenc(bdata,i)
org_table,i = _read_lenenc(bdata,i)
name,i = _read_lenenc(bdata,i)
org_name,i = _read_lenenc(bdata,i)
i += 1 #0x0c
character_set = btoint(bdata[i:i+2])
i += 2
column_length = btoint(bdata[i:i+4])
i += 4
_type = btoint(bdata[i:i+1]) #只解析int和str, 之前解析binlog的时候还有date.... 算了
i += 1
flags = btoint(bdata[i:i+2])
i += 2
decimals = btoint(bdata[i:i+1])
i += 1
des_list.append([catalog,schema,table,org_table,name,org_name,character_set,column_length,_type,flags,decimals])
self.des_list = des_list
bdata = self.read_pack() #EOF包
warnings = btoint(bdata[1:3])
row = []
while True:
bdata = self.read_pack()
if bdata[0:1] == b'\xfe': #EOF包
break
_row = []
i = 0
for x in des_list:
length = btoint(bdata[i:i+1]) #不考虑长字符
i += 1
_row.append(bdata[i:i+length]) #懒得做数据类型转换了
row.append(_row)
print(f'warnings:{warnings} rows:{len(row)}')
return row
def connect(self):
sock = socket.create_connection((self.host, self.port))
sock.settimeout(None)
self.sock = sock
self.rf = sock.makefile("rb")
self._next_seq_id = 0
#解析server的握手包
bdata = self.read_pack()
self.handshake(bdata)
#握手.发账号密码
self.HandshakeResponse41()




