天融信(002212)4月21日发布2022年年度报告。报告期内,天融信实现营业总收入35.43亿元,同比增长5.71%;实现归属于上市公司股东的净利润2.05亿元;扣非后净利润1.54亿元,同比基本持平。值得注意的是,报告期内天融信数据安全收入同比增长53.21%,表现较为亮眼。
天融信2022年业绩报告下载:https://www.modb.pro/doc/101779

(二)报告期主要业务或产品简介
1、公司主营业务、主要产品及用途1)主营业务:公司长期坚持自主创新、开放融合的发展理念,基于下一代可信网络安全架构 NGTNA(Next-Generation Trusted Network Architecture),以网络安全为核心、大数据为基础、云服务为交付模式,形成全面感知、智能
协同、动态防护、聚力赋能的综合安全保障体系。公司围绕网络安全、数据安全、云计算三大领域,构建全系列产品与服务,为各行业客户业务安全和可持续性运行赋能。
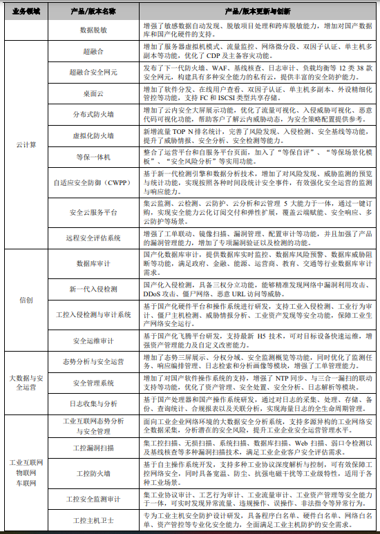
(1)网络安全:公司提供全系列网络安全产品,涉及边界安全、安全检测、接入安全、端点安全、应用安全、无线安全、安全管理等领域,覆盖所有网络安全场景,包括防火墙、VPN、入侵检测、入侵防御、病毒过滤网关、应用安全网关、Web 应用防火墙、加密机、网闸、上网行为管理、负载均衡、抗 DDoS、僵木蠕监测、高级威胁检测、流量分析、主机监控与审计、EDR、智慧无线管理、堡垒机、漏洞扫描、日志审计、安全管理、SD-WAN、零信任等产品,可为各行业客户提供全面的网络安全产品和解决方案。
(2)数据安全:公司在数据安全领域深耕多年,积累了丰富的数据安全管理经验,率先提出“以数据为中心的安全建设体系”的建设思路,形成了一套“以数据安全治理为基础、数据安全全生命周期监管、数据安全技术手段防护”的数据全生命周期的解决方案,为客户打造具备识别、防护、检测、响应、恢复闭环能力为一体的纵深数据安全防御体系。推出了数据安全智能管控平台、数据分类分级、数据脱敏、网络数据防泄漏、终端数据防泄漏、大数据安全防护、数据库审计、数据安全治理咨询、数据安全体系建设、数据安全合规评估等 20 余款数据安全类产品及服务,并广泛应用于政府、运营商、能源、金融等多个行业。
(3)云计算:公司持续加大云计算研发投入,依托深厚的技术积累和研究成果,发布了集网络、计算、存储、安全一体的天融信太行云企业解决方案,提供超融合、桌面云、云存储、云灾备、云容器、云安全、云管理等能力,满足各行业差异化需求,帮助客户建设边缘云、私有云、混合云等全场景全栈的云平台,截止报告期末共发布 12 类 38 款安全网元。云存储方面,支持构建云双活容灾和云主备容灾,本地备份、异地备份、快照、CDP 持续数据保护等多种数据备份方式,全方位保障业务数据安全。另外,在云安全方面,公司围绕安全云化、云内生安全、云环境安全,发布了虚拟化分布式防火墙、云安全资源池、API 安全网关、自适应安全防御系统、云 WAF、云抗 D、云安全管理平台、云原生容器安全、API应用安全等产品,当前已经在运营商、政府、能源、医疗等多个行业取得了大量落地实践。
2)重点领域:公司面对企业数字化转型过程中的新技术、新热点、新场景、新趋势持续探索,发力信创推进全面国产化,布局大数据与安全运营助力服务化,融合工业互联网、物联网、车联网新场景,采用人工智能技术实现安全能力智能化。
(1)信创:公司始终坚持走自主创新之路,积极推动国产化网络安全生态建设。公司网络安全产品与国产 CPU、操
作系统、数据库、浏览器、中间件等完成全面适配,已取得 1700 余项兼容性认证证书。公司已推出了涵盖边界安全、安全接入、安全检测、安全审计、安全管理、数据安全、工控安全、云安全、端点安全、云计算等多个细分领域的“天融信昆仑”系列产品,为客户提供完整的网络安全解决方案。核心产品包括防火墙、VPN、WAF、网闸、单向导入、加密机、安全准入、IDS、IPS、抗 DDoS、漏洞扫描、网络审计、数据库审计、运维安全审计、主机审计、服务器审计、EDR、打印刻录审计、安全登录、安全管理、态势感知、日志审计、数据脱敏、数据防泄漏、数据备份与恢复、文件监测等 63 类网络安全产品。
(2)大数据与安全运营:基于大数据技术,公司发布了态势感知、大数据分析、智能内网威胁分析、风险探知等产品,公司安全云服务中心具备线上、线下安全服务能力,为客户提供多元场景下的安全运营模式。在产品技术方面,态势感知平台从指挥调度、安全监测、安全分析、态势分析、策略管理和安全运营等多个维度为各类业务场景构建基于数据中台的安全运营系统;大数据分析平台基于大数据、机器学习等技术,提供安全场景分析、告警画像分析、安全响应编排(SOAR)、威胁狩猎等能力,提升安全运营效率;智能内网威胁分析(UEBA)系统依托大数据分析平台架构,以发现异常行为为核心目标,捕捉内网行为异常变化,发现潜伏在内网高级威胁;风险探知系统帮助客户绘制资产基础信息底图,全面、准确掌握所辖网络中资产、应用情况和安全状态。安全云服务中心依托遍布全国的探测、监测分析引擎集群,结合安全专家团队 7×24 小时云端值守,提供互联网暴露面检测、风险监测、攻击防护、威胁分析于一体的订阅式线上安全服务;通过“事件响应、红蓝对抗、威胁狩猎、情报预警”四轮驱动,为客户提供安全运营类、咨询保障类、红蓝对抗类、安全集成类、新技术测试类、行业专项类六大类线下安全服务。
(3)工业互联网、物联网、车联网:在工业互联网安全方面,公司率先提出以生产过程“行为基线”为基础,白名单策略为核心判断依据,黑名单策略为辅助验证手段的核心理念,推出包括工控防火墙、工控网闸、工控主机卫士、工控入侵检测与审计、工控安全监测审计、工控日志审计、工控堡垒机、工控漏洞扫描、工控安全检测工具箱、工控态势感知、工控集中管理、攻防演示试验箱 12 类专用产品。在物联网安全方面,公司以物联网安全管理中心为核心,从云、数据、应用、网、边界、端六维构建安全、可信、合规的一体化物联网安全纵深防御体系,推出物联网安全接入网关、物联网视频上云网关、物联网安全标识管理、物联网安全管理平台、物联网使能平台、视频安全监测与分析、视频安全审计、视频数据防护、无人机反制系统等 12 类物联网安全产品。在车联网安全方面,针对智能网联汽车及网络关键设备,推出车载防火墙、车载入侵检测、车内认证加密、车联网安全态势感知等系列车载安全产品;针对车联网平台及应用,通过建设车联网安全运营中心、车联网数据安全管控平台、车联网安全合规检测平台,提供全方位、多手段、深融合的安全保障。
(4)AI 网络安全:公司在恶意样本、风险信息、威胁知识、安全情报等方面具有多年的安全数据积累,从 2019 年起,应用 AI 技术,陆续发布了融入 AI 技术的防火墙、入侵防御、僵木蠕监测、沙箱、大数据分析、态势感知、EDR、数据防泄漏、智能内网威胁分析等多款创新型产品。基于大模型技术,在恶意样本检测与分析、攻击行为发现与溯源、安全情报推理与生成、自动化漏洞挖掘与评估、智能化安全服务与运营等方向形成了丰富技术成果。



年报显示,天融信在数据安全领域深耕多年,积累了丰富的数据安全管理经验,率先提出“以数据为中心的安全建设体系”的建设思路,形成了一套“以数据安全治理为基础、数据安全全生命周期监管、数据安全技术手段防护”的数据全生命周期的解决方案,为客户打造具备识别、防护、检测、响应、恢复闭环能力为一体的纵深数据安全防御体系。
面对企业数字化转型过程中的新技术、新应用、新场景,天融信推出了数据安全智能管控平台、数据分类分级、数据脱敏、网络数据防泄漏、终端数据防泄漏、大数据安全防护、数据库审计、数据安全治理咨询、数据安全体系建设、数据安全合规评估等20余款数据安全类产品及服务,并构建“六步走”数据安全治理体系,在政府、运营商、金融、能源等多个大型行业头部客户应用落地。
据了解,在数据安全领域,天融信屡获权威认可,显示出公司作为网络安全头部厂商在数据安全领域内的强劲发展势能。其中,公司参与了多项国家标准发布,获得全国信息安全标准化技术委员会颁布的“网络安全国家标准优秀实践案例奖”、入选《IDC TechScape:中国数据安全发展路线图,2022》、《中国数字政府数据安全领导者实践,2022》和《IDC Perspective:中国数据安全服务市场洞察,2022》等报告。
据中国信息通信研究院《中国数字经济发展报告(2022)》数据显示,2021年,我国数字经济规模达到45.5万亿元,占GDP比重达到39.8%,数字经济在国民经济中的地位更加稳固、支撑作用更加明显。与此同时,高危漏洞数量不断增长,网络安全合规建设加速落地。数字经济发展、安全威胁加剧、国家政策法规分别构成我国网络安全产业发展的原动力、驱动力和推动力,使网络安全产业持续快速增长。
分析人士认为,在网络安全领域政策驱动下,天融信在技术研发、产品创新、服务咨询、方案应用等业态上将迎来更多新的机会和增长点。安信证券研报分析称,商用密码作为AI、数据要素和数据安全的三重基础,天融信等公司发展空间广阔。
天融信2022年业绩报告下载:https://www.modb.pro/doc/101779
文章来源:https://finance.eastmoney.com/a/202304232700631715.html




