暂无图片
暂无图片
暂无图片
暂无图片
暂无图片

陆奇《我的大模型世界观》

yangyidba 2023-04-26
884

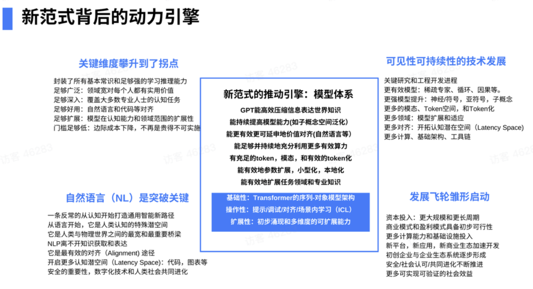
这几天被陆奇的演讲刷屏了 ,回顾请看 《我的大模型世界观》,陆奇不仅讲述 AI的发展历史,和应用技术上的未来发展趋势,更是有对不同垂直行业应用AI 的分析。文章内容对大多数人可能看起来比较远,但是最终会影响到我们每个人。

如果对前面的文章看的比较难以理解,可以再看看 下面的 二次信息归纳。有chatGPT 访问权限的朋友,可以让 AI  帮忙汇总,抽象看看效果。



文章转载自yangyidba,如果涉嫌侵权,请发送邮件至:contact@modb.pro进行举报,并提供相关证据,一经查实,墨天轮将立刻删除相关内容。

评论