
2023年5月1日,GB/T 39204-2022《信息安全技术 关键信息基础设施安全保护要求》将正式实施。作为我国第一项关键信息基础设施安全保护的国家标准,对于我国关键信息基础设施安全保护有着极为重要的指导意义。
《信息安全技术 关键信息基础设施安全保护要求》共11个章节,重点阐述了关保的基本原则、主要内容及活动。关键信息基础设施安全保护应在落实网络安全等级保护制度基础上,实行重点保护,以关键业务为核心的整体防控、以风险管理为导向的动态防护、以信息共享为基础的协同联防为三项基本原则。
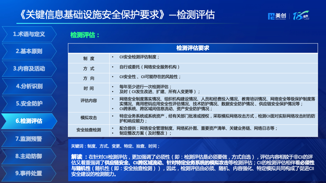
《信息安全技术 关键信息基础设施安全保护要求》从分析识别、安全防护、检测评估、监测预警、主动防御、事件处置六个方面,提出来111条安全要求,整体上采用动态风控理念,强化安全管理职责,强调数据安全及供应链安全,落实闭环安全防护体系。
在《信息安全技术 关键信息基础设施安全保护要求》即将正式实施之际,美创科技就标准核心内容作出图文解读,以为运营者开展关键信息基础设施保护工作提供参考。
关注下方「美创科技」公众号
回复「关基保护」,即下载PDF文件
请戳👇
























文章转载自美创资讯,如果涉嫌侵权,请发送邮件至:contact@modb.pro进行举报,并提供相关证据,一经查实,墨天轮将立刻删除相关内容。








