【AI大模型催生向量数据库应用骤增!龙头两天暴涨超60% 受益上市公司一览】一个月内4家向量数据库创业公司获得新融资,引发市场热议。其中,Pinecone完成1亿美元B轮融资,WeaviateBV获得5000万美元B轮融资,Chroma获得1800万美元种子轮融资,Qdrant获750万美元种子融资。二级市场方面,硬件产品实现向量数据库应用的云创数据最近两个交易日股价累计最大涨幅达62%。
一个月内4家向量数据库创业公司获得新融资,引发市场热议。其中,Pinecone完成1亿美元B轮融资,WeaviateBV获得5000万美元B轮融资,Chroma获得1800万美元种子轮融资,Qdrant获750万美元种子融资。
二级市场方面,硬件产品实现向量数据库应用的云创数据最近两个交易日股价累计最大涨幅达62%。
专注于向量数据库研发与应用的星环科技3月6日低点迄今股价最大累计涨幅已接近翻倍。招商证券刘玉萍等人在5月7日研报中指出,随着ChatGPT的问世和AIGC的快速发展,数据源的质量和数量往往与大模型训练效果高度相关,数据成为AIGC应用产品的核心竞争壁垒之一。向量数据库或迎重要发展机遇。
根据 IDC调查数据,全球在AI技术和服务上的支出2023年将达到1540亿美元,到2026年将超过3000亿美元。其中,向量数据库为AI的开发、增强内容生成的准确性提供了重要技术支撑。
广发证券计算机团队表示,在过去AI模型训练的数据量较小、数据类型单一的情况下,向量数据库可应用的场景较小。自2017年Transformer模型推出后,各科技厂商开始大语言模型的探索,对于向量数据库的需求才开始形成规模。未来随着生成式AI大模型开发量和使用量的增长,向量数据库的应用有望快速增长。
公开资料显示,向量数据库是一种专门用于存储和查询高维向量数据的数据库系统,被广泛用于机器学习、计算机视觉、自然语言处理等领域,以便于对大规模向量数据进行高效存储、索引和查询。
刘玉萍等人表示,相较于传统数据库,向量数据库具备优势包括:其一,高效的向量查询:传统的关系型数据库查询主要是基于条件和逻辑运算,而向量数据库的查询是基于向量相似性的匹配。通过使用向量相似度算法,向量数据库能够更快地查询与某个向量最相似的数据;其二,良好的扩展性:向量数据库通常能够支持大规模向量数据的存储和查询,而且可以轻松地通过添加更多的节点来扩展系统的性能;其三,更好的数据可视化:向量数据库能够将高维向量数据转换为低维空间中的点,以便于数据的可视化和理解;其四,更好的机器学习支持:向量数据库可以作为机器学习模型的一部分,存储和查询训练数据集和模型参数。
从数据库整体市场规模来看,德邦证券吴开达等人在4月13日研报中指出,国产数据库劲头旺盛,2021年中国数据库市场总规模达286.8亿元同比增长16.1%,CAGR(2021-2026e)达16.2%。

华泰证券在研报中指出,国产数据库参与厂商包括传统厂商、初创厂商、云厂商和跨界厂商四类。涉及上市公司包括阿里巴巴、腾讯、中兴通讯、浪潮信息等。

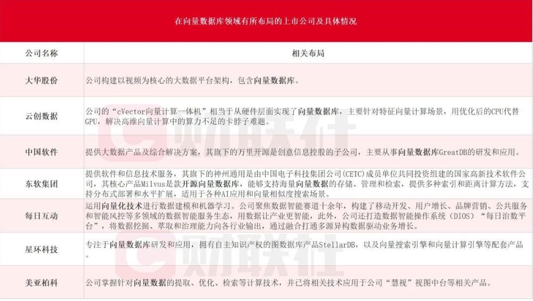
细分领域来看,据财联社不完全统计,涉及向量数据库的上市公司包括大华股份、云创数据、中国软件、东软集团、每日互动、星环科技和美亚柏科等,具体情况如下:

不过,值得注意的是,广发证券计算机团队提醒,向量数据库适于AI大模型非结构化场景,但市场需求尚处于初期,中远期规模还不到夸张之时。
文章来源:财联社
https://finance.eastmoney.com/a/202305082715150826.html




