

01
ALM/QC 产品亮点
为了更好利用数字化技术开展业务创新,现今企业正逐渐从软件消费者的地位向软件生产商转型,随之诞生了许多新兴的应用程序。而要在如此激烈的竞争环境中脱颖而出,确保应用程序的高品质是重中之重。
应用品质会从多个方面向数字业务施加影响,尤其是品牌声誉、业务增长、竞争优势与客户体验等。举例来说,用户会毫不犹豫地舍弃错漏百出的应用程序,这将严重影响您的业务增长;再次,一个不美观、不具备用户友好性的企业官网,不仅会提前损耗客户信心,还可能引来监管与合规性的麻烦。缺失了最重要的品质,再“华丽”的软件倡议也不会成功。
然而,保障应用的高品质并非易事。相关挑战如团队间协调、复杂性、可视性及合规性,种种因素都约束着应用程序走向成功。
ALM/QC 旨在为您解忧——它将助您开展高效率的测试,并通过基于用户需求与现实风险的方法监管软件性能,进而协调团队、降低复杂性、自动化处理手动作业并实现端到端可溯性。ALM/QC 的完整视图能覆盖所有项目及其发布状态,赋企业全面洞察以供决策。此外,ALM/QC 多元的部署选项、借助通用工具的开放式集成以及强大的数据控制等功能,更使其成为确保合规性、适应变化性的最佳帮手。
02
ALM/QC 关键好处
跟踪并整合测试工作
实现端到端的可追溯性
通过分析和报告提升透明度
自动化工作流程和标准化流程
适应高度规范的环境
“与市面上其他测试工具相比,从 Quality Center 向 SaaS 版本的升级满足了我们几乎所有的需求。同时,它还附带了一系列优质的原厂支持,实现了诱人的成本效益。”
Vodafone Qatar 公司
测试与品质高级经理,Shinu Thulaseedharan
03
ALM/QC 关键功能(一)
追踪并整合测试工作
缺乏协调与透明度将导致造成团队步调不一,从而导致上线时间一拖再拖;更糟糕的是,不足以覆盖整体业务线的非中心化测试手段,将显著增加成本并延长测试耗时。企业亟待一个可靠的跟踪整合解决方案,帮助他们实现:
品质和测试流程管理及可视化
提升跨组织分析师、质量保证人员与开发者间的协作水平
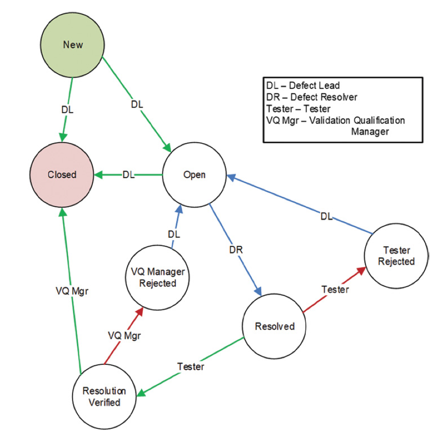
通过自动化执行测试,以及测试集、可重用资产与共享存储库,ALM/QC 大幅减轻了企业的测试工作量。它通过整合多方数据,生成图表与控制面板,能轻松完成创建报告与分析数据的工作。此外,通过使用业务流程模型与业务流程测试(BPT),管理层还可以一目了然地了解团队是否正确实施预期计划。
企业也可以借助可溯性矩阵,对应用各个部件进行调整测试。这项基于风险的品控功能有利于管理者聚焦关键层面,赋能企业实现有限资源的价值最大化。
借助 UFT One 实现的测试整合,不仅将手工测试转为自动化测试,还能自动根据要求创建测试,这进一步提升了效率。更值得期待的是,您将拥有一系列测试工具以作选择——无论是 ALM/QC 原厂、第三方工具、开源工具还是其他专利工具。
实现端到端的可追溯性
企业应用的复杂性,在于其中既包含了已有功能、较新需求以及相应组件,而它们又错综复杂地交织在一起,可谓“牵一发而动全身”。
如果缺乏追踪这些内部关系的能力,任何一处细微的改动,都意味着庞大的工作量。而衡量应用程序的品质也会变得十分困难,因为您需要识别被改动的代码并确定相应的测试方法。
ALM/QC 则提供了完备、全面的可溯性能力,以助您轻松管理它们。您可以通过业务流程模型来追踪不同需求的相关关系,同时使用可溯性矩阵来追踪它们所需的测试、存在缺陷、发布版本以及相应的服务工单——反之亦然。这便创建了能覆盖整个应用程序生命周期的端到端可溯性能力,以确保应用能时刻满足变化的需求,并衡量变化带来的影响。

通过分析和报告提升透明度
测试并不等同于高品质。在质量测试以外,企业还需掌握所有应用程序组件及其发布版本的全局视图。ALM/QC 既能深入分析每个具体项目,还能提供相应洞察以助决策。其创建的全局视图带来的直观体验包括:
项目状态汇总指标
应用程序品质指标
需求覆盖率
缺陷趋势
跨项目的企业版本以及个别项目视图的运行状况报告
高管的 KPI 控制面板
展现相关性与异常情况的图表
以上这些分析报告与图表不仅大大简化了状态追踪程序、提供了实时洞察,还有利于通过比对历史数据与最新数据,揭露其中隐藏的相关性及趋势。除内建图表以外,ALM/QC 的图表向导功能还能帮助用户在无需代码与查询语言的情况下,创建自定义的报告与图表。
自动化工作流程与标准化流程
要创建高品质的应用程序,从设计到交付的每一步都需要跨团队与版本的协调管理。如果丧失了团队之间的依赖关系,再强的开发团队都会受挫,最终导致任务交付失败。在促进团队协调性方面,ALM/QC 打下了坚实根基:
共同确定交付节奏
创建高级的依赖性映射
构建自动化工作流程
建立共用模板
共享数据库
实现跨项目的客制化
得益于以上方面,企业得以维持一致的工作方式与步调,并借助统一数据存储库同步各利益攸关方。ALM/QC 工作流主导了管理性变革,力求减少不良反应与人为失误,以实现风险最小化。
适应高度规范的环境
在受到严格监管的环境中管理并开发应用绝不是易事:耗时、耗力、还耗钱。如果流程是纸质、人工的,这种消极情况尤甚。审计员会对整个开发生命周期进行严格监管,以确保符合各规范与准则,为人熟知的就有 21 CFR Part 11、 GAMP5、SOX、HIPAA 和 GDPR 等。
在这一需要紧贴合规流程的过程中,企业还定期提供详细的合规性证据,这可不是什么轻松的任务。不过,ALM/QC 通过严格执行标准要求、流程与安全措施,能帮助企业高效满足合规性标准。
通过创建审计报表流程,它能实现端到端的可溯性、版本控制、基准统一与审计追踪自动化,以及提供每一步骤的详细测试结果,最终大幅简化合规性工作。ALM/QC 同时也有正确的措施,以保障敏感产品及项目数据的安全性,包括:
SSO 身份验证与 API 密钥验证
基于角色的权限控制访问
加密通信
在创建报告与图表时隐藏数据
所有这些功能,促成了一个可全面追溯与审核的认证流程。结合 ALM/QC 与第三方电子签或电子审批解决方案,相关负责人得以在每次交互后快速批准或驳回。同时,企业也可以借助开箱即用的插件来加速落实合规流程,包括 GDPR Content Pack、e-Signature QuickStart Project 及 SOX IT Assessment Accelerator。
此外,客户基于便携设备启用的 QOT(Quality of Things)离线测试将赋能用户以随时随地执行测试,无论当下是否与 ALM 服务器相连接,相关测试结果与缺陷也能以电子方式记录下来。

更多关于 ALM/QC 的宝藏功能,请等下期详解!
ALM/QC
扫码试用 ⇲

关于我们
OpenText 已完成对 Micro Focus 的收购。我们非常期待今后能为客户带来更丰富的产品和服务,为不断增长的数字化需求和智能化工作提供支持。目前,我们拥有 25,000 名专家,能够为服务客户及推动创新提供不竭动力。
Micro Focus 将为 OpenText 带来关键技术,其中包括全新的 AI 与分析、应用开发与交付、应用现代化,以及数字运营管理。这些新技术能够为 OpenText 提供强而有力的支持,巩固其在内容服务、商业网络、数字体验和网络安全领域的市场领先地位。
通过整合两家公司的综合能力,我们能够帮助客户取得信息优势,加快数字化转型历程。整合后的新公司将聚焦未来业务发展,实现以人为本、兼容并蓄的可持续增长。我们还通过整合信息和自动化来加速处理复杂难题,让任何规模的企业都能利用新的数字结构、新的规则,以及新的工作方式实现重塑。许多享誉全球的公司全都仰赖 OpenText,并且十分认可我们在提供智能工作方式方面的专业知识。OpenText 不仅能够发挥信息的强大作用,而且非常重视信息保护,让组织和个人都能发挥出最大潜力。




