
一、OpenWhisk是什么?
Apache OpenWhisk是一个开源的分布式无服务器平台,它可以执行函数(fx)来响应任何规模的事件。OpenWhisk使用Docker容器管理基础设施、服务器和扩展,因此您可以专注于构建令人惊叹和高效的应用程序。
OpenWhisk平台支持一种编程模型,在这种模型中,开发人员可以使用任何受支持的编程语言编写功能逻辑(称为Actions),这些逻辑可以动态调度并运行,以响应来自外部源(feed)或HTTP请求的相关事件(通过触发器)。该项目包括一个基于REST Api的命令行接口(CLI)以及其他工具,以支持打包、目录服务和许多流行的容器部署选项。
二、OpenWhisk编程模型是怎样的?

三、OpenWhisk目前支持哪些编程语言?
主要支持:.Net、Go、Java、JavaScript、PHP、Python、Ruby、Swift。
四、OpenWhisk的应用场景有哪些?
1.微服务。
2.Web应用。
3.物联网。
4.API后端。
5.移动后端。
6.数据处理。
五、OpenWhisk的组件图是怎样的?

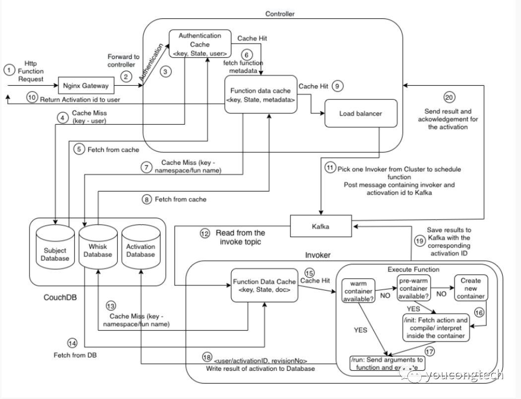
六、当用户调用一个动作时Openwhisk中所发生的步骤是怎样的?

七、OpenWhisk的相关资料有哪些?
官网:
https://openwhisk.apache.org/
文档:
https://openwhisk.apache.org/documentation.html
Github源代码:
https://github.com/apache/openwhisk
八、YC-Framework是否能结合OpenWhisk?
是的。YC-Framework可以结合OpenWhisk。一般结合OpenWhisk的话,旨在实现构建Serverless Cloud Platform Architecture。
YC-Framework官网:
https://framework.youcongtech.com/
YC-Framework Github源代码:
https://github.com/developers-youcong/yc-framework
YC-Framework Gitee源代码:
https://gitee.com/developers-youcong/yc-framework
以上源代码均已开源,开源不易,如果对你有帮助,不妨给个star,鼓励一下!!





