一、Kafka概述
Kafka是最初由Linkedin公司开发,是一个分布式、支持分区的(partition)、多副本的(replica),基于zookeeper协调的分布式消息系统,它的最大的特性就是可以实时的处理大量数据以满足各种需求场景:比如基于hadoop的批处理系统、低延迟的实时系统、storm/Spark流式处理引擎,web/nginx日志、访问日志,消息服务等等,用scala语言编写,Linkedin于2010年贡献给了Apache基金会并成为顶级开源项目。
1)Kafka的特性
高吞吐量、低延迟:kafka每秒可以处理几十万条消息,它的延迟最低只有几毫秒
可扩展性:kafka集群支持热扩展
持久性、可靠性:消息被持久化到本地磁盘,并且支持数据备份防止数据丢失
容错性:允许集群中节点失败(若副本数量为n,则允许n-1个节点失败)
高并发:支持数千个客户端同时读写
2)应用场景
日志收集:一个公司可以用Kafka可以收集各种服务的log,通过kafka以统一接口服务的方式开放给各种consumer,例如hadoop、Hbase、Solr等。后续会结合Kafka讲一个企业级日志系统应用(每天20TB的数据量)。
消息系统:解耦和生产者和消费者、缓存消息等。
用户活动跟踪:Kafka经常被用来记录web用户或者app用户的各种活动,如浏览网页、搜索、点击等活动,这些活动信息被各个服务器发布到kafka的topic中,然后订阅者通过订阅这些topic来做实时的监控分析,或者装载到hadoop、数据仓库中做离线分析和挖掘。
运营指标:Kafka也经常用来记录运营监控数据。包括收集各种分布式应用的数据,生产各种操作的集中反馈,比如报警和报告。
流式处理:比如spark streaming和storm
事件源
二、Kafka架构简介
Kafka中发布订阅的对象是topic。我们可以为每类数据创建一个topic,把向topic发布消息的客户端称作producer,从topic订阅消息的客户端称作consumer。Producers和consumers可以同时从多个topic读写数据。一个kafka集群由一个或多个broker服务器组成,它负责持久化和备份具体的kafka消息。

Producer:消息和数据的生产者,主要负责生产消息Push到指定Broker的Topic中。
Broker:Kafka节点就是被称为Broker,Broker主要负责创建Topic,存储Producer所发布的消息,记录消息处理的过程,现是将消息保存到内存中,然后持久化到磁盘。
Topic:同一个Topic的消息可以分布在一个或多个Broker上,一个Topic包含一个或者多个Partition分区,数据被存储在多个Partition中。
Consumer:从 kafka 集群中消费消息的终端或服务。
Consumer group:high-level consumer API 中,每个 consumer 都属于一个 consumer group,每条消息只能被 consumer group 中的一个 Consumer 消费,但可以被多个 consumer group 消费。
Controller:kafka在所有broker中选出一个controller leader,所有Partition的Leader选举都由controller决定。controller leader也负责管理整个集群中分区和副本的状态,比如partition的leader 副本故障,由controller 负责为该partition重新选举新的leader 副本;当检测到ISR列表发生变化,有controller通知集群中所有broker更新其MetadataCache信息;或者增加某个topic分区的时候也会由controller管理分区的重新分配工作。
Leader:replica 中的一个角色, producer 和 consumer 只跟 leader 交互。
Follower:replica 中的一个角色,从 leader 中复制数据。
Replica:partition 的副本,保障 partition 的高可用。
Partition:每一个分区都有多个副本,副本的作用是做备胎。当主分区(Leader)故障的时候会选择一个备胎(Follower)上位,成为Leader。在kafka中默认副本的最大数量是10个,且副本的数量不能大于Broker的数量,follower和leader绝对是在不同的机器,同一机器对同一个分区也只可能存放一个副本(包括自己)。
ZooKeeper:ZooKeeper负责维护整个Kafka集群的状态,存储Kafka各个节点的信息及状态,实现Kafka集群的高可用,协调Kafka的工作内容。
写入流程
producer 先从 zookeeper 的 "/brokers/.../state" 节点找到该 partition 的 leader
producer 将消息发送给该 leader
leader 将消息写入本地 log
followers 从 leader pull 消息,写入本地 log 后 leader 发送 ACK
leader 收到所有 ISR 中的 replica 的 ACK 后,增加 HW(high watermark,最后 commit 的 offset) 并向 producer 发送 ACK

三、Kakfa的设计思想
Kakfa Broker Leader的选举:Kakfa Broker集群受Zookeeper管理。所有的Kafka Broker节点一起去Zookeeper上注册一个临时节点,因为只有一个Kafka Broker会注册成功,其他的都会失败,所以这个成功在Zookeeper上注册临时节点的这个Kafka Broker会成为Kafka Broker Controller,其他的Kafka broker叫Kafka Broker follower。(这个过程叫Controller在ZooKeeper注册Watch)。这个Controller会监听其他的Kafka Broker的所有信息,如果这个kafka broker controller宕机了,在zookeeper上面的那个临时节点就会消失,此时所有的kafka broker又会一起去Zookeeper上注册一个临时节点,因为只有一个Kafka Broker会注册成功,其他的都会失败,所以这个成功在Zookeeper上注册临时节点的这个Kafka Broker会成为Kafka Broker Controller,其他的Kafka broker叫Kafka Broker follower。
Consumergroup:各个consumer(consumer 线程)可以组成一个组(Consumer group ),partition中的每个message只能被组(Consumer group )中的一个consumer(consumer 线程)消费,如果一个message可以被多个consumer(consumer 线程)消费的话,那么这些consumer必须在不同的组。Kafka不支持一个partition中的message由两个或两个以上的同一个consumer group下的consumer thread来处理,除非再启动一个新的consumer group。所以只能一个partition只能被一个consumer thread去处理。
Consumer Rebalance的触发条件:
Consumer增加或删除会触发 Consumer Group的Rebalance
Broker的增加或者减少都会触发 Consumer Rebalance
Consumer:Consumer处理partition里面的message的时候是o(1)顺序读取的。所以必须维护着上一次读到哪里的offsite信息。high level API,offset存于Zookeeper中,low level API的offset由自己维护。一般来说都是使用high level api的。Consumer的delivery gurarantee,默认是读完message先commmit再处理message,autocommit默认是true,这时候先commit就会更新offsite+1,一旦处理失败,offsite已经+1,这个时候就会丢message;也可以配置成读完消息处理再commit,这种情况下consumer端的响应就会比较慢的,需要等处理完才行。
Topic & Partition:Topic相当于传统消息系统MQ中的一个队列queue,producer端发送的message必须指定是发送到哪个topic,但是不需要指定topic下的哪个partition,因为kafka会把收到的message进行load balance,均匀的分布在这个topic下的不同的partition上( hash(message) % [broker数量] )。物理上存储上,这个topic会分成一个或多个partition,每个partiton相当于是一个子queue。在物理结构上,每个partition对应一个物理的目录(文件夹),文件夹命名是[topicname][partition][序号],一个topic可以有无数多的partition,根据业务需求和数据量来设置。在kafka配置文件中可随时更改num.partitions参数来配置更改topic的partition数量,在创建Topic时通过参数指定parittion数量。Topic创建之后通过Kafka提供的工具也可以修改partiton数量。
一个Topic的Partition数量大于等于Broker的数量,可以提高吞吐率。
同一个Partition的Replica尽量分散到不同的机器,高可用。
当add a new partition的时候,partition里面的message不会重新进行分配,原来的partition里面的message数据不会变,新加的这个partition刚开始是空的,随后进入这个topic的message就会重新参与所有partition的load balance
Partition Replica:kafka中,副本策略是基于partition,而不是topic;每个partition可以在其他的kafka broker节点上存副本,以便某个kafka broker节点宕机不会影响这个kafka集群。存replica副本的方式是按照kafka broker的顺序存。例如有5个kafka broker节点,某个topic有3个partition,每个partition存2个副本,那么partition1存broker1,broker2,partition2存broker2,broker3。。。以此类推(replica副本数目不能大于kafka broker节点的数目,否则报错。这里的replica数其实就是partition的副本总数,其中包括一个leader,其他的就是copy副本)。这样如果某个broker宕机,其实整个kafka内数据依然是完整的。但是,replica副本数越高,系统虽然越稳定,但是回来带资源和性能上的下降;replica副本少的话,也会造成系统丢数据的风险。
【消息传递过程】:producer先把message发送到partition leader,再由leader发送给其他partition follower。(如果让producer发送给每个replica那就太慢了)
再向Producer发送ACK前需要保证有多少个Replica已经收到该消息:根据ack配的个数而定。
Partition leader与follower:partition也有leader和follower之分。leader是主partition,producer写kafka的时候先写partition leader,再由partition leader push给其他的partition follower。partition leader与follower的信息受Zookeeper控制,一旦partition leader所在的broker节点宕机,zookeeper会冲其他的broker的partition follower上选择follower变为parition leader。
Topic分配partition和partition replica的算法:
将Broker(size=n)和待分配的Partition排序。
将第i个Partition分配到第(i%n)个Broker上。
将第i个Partition的第j个Replica分配到第((i + j) % n)个Broker上。
message持久化:Kafka中会把消息持久化到本地文件系统中,并且保持o(1)极高的效率。我们众所周知IO读取是非常耗资源的性能也是最慢的,这就是为了数据库的瓶颈经常在IO上,需要换SSD硬盘的原因。但是Kafka作为吞吐量极高的MQ,却可以非常高效的message持久化到文件。这是因为Kafka是顺序写入o(1)的时间复杂度,速度非常快。也是高吞吐量的原因。由于message的写入持久化是顺序写入的,因此message在被消费的时候也是按顺序被消费的,保证partition的message是顺序消费的。一般的机器,单机每秒100k条数据。
message有效期:Kafka会长久保留其中的消息,以便consumer可以多次消费,当然其中很多细节是可配置的。
kafka delivery guarantee(message传送保证):
At most once(最多1次):存在数据丢失的可能性,但数据绝对不会重复传输;
At least once(最少1次):存在数据被重复处理的可能性,但数据绝对不会丢;
Exactly once(恰好1次):并不是指真正只传输1次,只不过有一个机制。确保不会出现“数据丢失”和“数据被重复处理”的情况。其实这种就是解决上面两种的可能会出现的问题。
批量发送:Kafka支持以消息集合为单位进行批量发送,以提高push效率。
push-and-pull : Kafka中的Producer和consumer采用的是push-and-pull模式,即Producer只管向broker push消息,consumer只管从broker pull消息,两者对消息的生产和消费是异步的。
Kafka集群中broker之间的关系:不是主从关系,各个broker在集群中地位一样,我们可以随意的增加或删除任何一个broker节点。
四、Zookeeper在Kafka中的作用
zookeeper 是 kafka 不可分割的一部分。接下来就来讲讲zookeeper在kafka中作用。
1)记录和维护broker状态
zookeeper 记录了所有 broker 的存活状态,broker 会向 zookeeper 发送心跳请求来上报自己的状态。
zookeeper 维护了一个正在运行并且属于集群的 broker 列表。
2)控制器(leader )选举
kafka 集群中有多个 broker,其中有一个会被选举为控制器。控制器负责管理整个集群所有分区和副本的状态,例如某个分区的 leader 故障了,控制器会选举新的 leader。从多个 broker 中选出控制器,这个工作就是 zookeeper 负责的。
3)限额权限
kafka 允许一些 client 有不同的生产和消费的限额,这些限额配置信息是保存在 zookeeper 里面的。
4)记录 ISR(已同步的副本)
Kafka会在Zookeeper上针对每个Topic维护一个称为ISR(in-sync replica,已同步的副本)的集合,该集合中是一些分区的副本。只有当这些副本都跟Leader中的副本同步了之后,kafka才会认为消息已提交,并反馈给消息的生产者。如果这个集合有增减,kafka会更新zookeeper上的记录。zookeeper 发现其中有成员不正常,马上移除。
5)node 和 topic 注册
zookeeper 保存了所有 node 和 topic 的注册信息,可以方便的找到每个 broker 持有哪些 topic。
node 和 topic 在 zookeeper 中是以临时节点的形式存在的,只要与 zookeeper 的 session 一关闭,他们的信息就没有了。
6)topic 配置
zookeeper 保存了 topic 相关配置,例如 topic 列表、每个 topic 的 partition 数量、副本的位置等等。
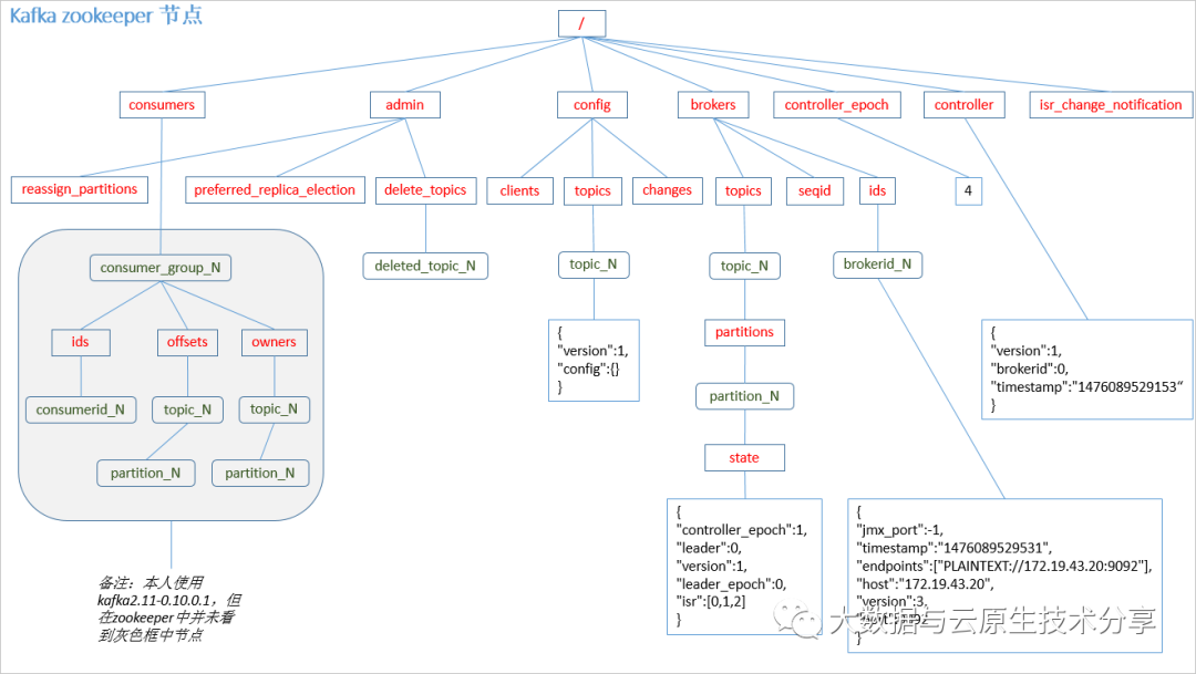
kafka 在 zookeeper 中的存储结构如下图所示:
五、Leader选举
1)控制器(Broker)选举Leader机制
所谓控制器就是一个Borker,在一个kafka集群中,有多个broker节点,但是它们之间需要选举出一个leader,其他的broker充当follower角色。集群中第一个启动的broker会通过在zookeeper中创建临时节点/controller来让自己成为控制器,其他broker启动时也会在zookeeper中创建临时节点,但是发现节点已经存在,所以它们会收到一个异常,意识到控制器已经存在,那么就会在zookeeper中创建watch对象,便于它们收到控制器变更的通知。
那么如果控制器由于网络原因与zookeeper断开连接或者异常退出,那么其他broker通过watch收到控制器变更的通知,就会去尝试创建临时节点/controller,如果有一个broker创建成功,那么其他broker就会收到创建异常通知,也就意味着集群中已经有了控制器,其他broker只需创建watch对象即可。
如果集群中有一个broker发生异常退出了,那么控制器就会检查这个broker是否有分区的副本leader,如果有那么这个分区就需要一个新的leader,此时控制器就会去遍历其他副本,决定哪一个成为新的leader,同时更新分区的ISR集合。
如果有一个broker加入集群中,那么控制器就会通过Broker ID去判断新加入的broker中是否含有现有分区的副本,如果有,就会从分区副本中去同步数据。
集群中每选举一次控制器,就会通过zookeeper创建一个controller epoch,每一个选举都会创建一个更大,包含最新信息的epoch,如果有broker收到比这个epoch旧的数据,就会忽略它们,kafka也通过这个epoch来防止集群产生“脑裂”。
2)分区副本选举Leader机制
在kafka的集群中,会存在着多个主题topic,在每一个topic中,又被划分为多个partition,为了防止数据不丢失,每一个partition又有多个副本,在整个集群中,总共有三种副本角色:
leader副本:也就是leader主副本,每个分区都有一个leader副本,为了保证数据一致性,所有的生产者与消费者的请求都会经过该副本来处理。
follower副本:除了首领副本外的其他所有副本都是follower副本,follower副本不处理来自客户端的任何请求,只负责从leader副本同步数据,保证与首领保持一致。如果leader副本发生崩溃,就会从这其中选举出一个leader。
优先副本:创建分区时指定的优先leader。如果不指定,则为分区的第一个副本。
默认的,如果follower与leader之间超过10s内没有发送请求,或者说没有收到请求数据,此时该follower就会被认为“不同步副本”。而持续请求的副本就是“同步副本”,当leader发生故障时,只有“同步副本”才可以被选举为leader。其中的请求超时时间可以通过参数replica.lag.time.max.ms参数来配置。
我们希望每个分区的leader可以分布到不同的broker中,尽可能的达到负载均衡,所以会有一个优先leader,如果我们设置参数auto.leader.rebalance.enable为true,那么它会检查优先leader是否是真正的leader,如果不是,则会触发选举,让优先leader成为leader。
3)消费组(consumer group)选举机制
组协调器会为消费组(consumer group)内的所有消费者选举出一个leader,这个选举的算法也很简单,第一个加入consumer group的consumer即为leader,如果某一时刻leader消费者退出了消费组,那么会重新 随机 选举一个新的leader。
六、kubernetes(k8s) helm3安装zookeeper、kafka
k8s上安装kafka,可以使用helm,将kafka作为一个应用安装。当然这首先要你的k8s支持使用helm安装。helm的介绍和安装见:Kubernetes(k8s)包管理器Helm(Helm3)介绍&Helm3安装Harbor
1)前期准备
1、创建命名空间
$ mkdir -p opt/bigdata/kafka
$ cd opt/bigdata/kafka
$ kubectl create namespace bigdata
2、创建持久化存储SC(bigdata-nfs-storage)
cat << EOF > bigdata-sc.yaml
apiVersion: v1
kind: ServiceAccount
metadata:
name: nfs-client-provisioner
# replace with namespace where provisioner is deployed
namespace: bigdata #根据实际环境设定namespace,下面类同
---
kind: ClusterRole
apiVersion: rbac.authorization.k8s.io/v1
metadata:
name: nfs-client-provisioner-runner
namespace: bigdata
rules:
- apiGroups: [""]
resources: ["persistentvolumes"]
verbs: ["get", "list", "watch", "create", "delete"]
- apiGroups: [""]
resources: ["persistentvolumeclaims"]
verbs: ["get", "list", "watch", "update"]
- apiGroups: ["storage.k8s.io"]
resources: ["storageclasses"]
verbs: ["get", "list", "watch"]
- apiGroups: [""]
resources: ["events"]
verbs: ["create", "update", "patch"]
---
kind: ClusterRoleBinding
apiVersion: rbac.authorization.k8s.io/v1
metadata:
name: run-nfs-client-provisioner
subjects:
- kind: ServiceAccount
name: nfs-client-provisioner
namespace: bigdata
# replace with namespace where provisioner is deployed
roleRef:
kind: ClusterRole
name: nfs-client-provisioner-runner
apiGroup: rbac.authorization.k8s.io
---
kind: Role
apiVersion: rbac.authorization.k8s.io/v1
metadata:
name: leader-locking-nfs-client-provisioner
namespace: bigdata
# replace with namespace where provisioner is deployed
rules:
- apiGroups: [""]
resources: ["endpoints"]
verbs: ["get", "list", "watch", "create", "update", "patch"]
---
kind: RoleBinding
apiVersion: rbac.authorization.k8s.io/v1
metadata:
name: leader-locking-nfs-client-provisioner
namespace: bigdata
subjects:
- kind: ServiceAccount
name: nfs-client-provisioner
# replace with namespace where provisioner is deployed
namespace: bigdata
roleRef:
kind: Role
name: leader-locking-nfs-client-provisioner
apiGroup: rbac.authorization.k8s.io
---
kind: Deployment
apiVersion: apps/v1
metadata:
name: nfs-client-provisioner
namespace: bigdata
spec:
replicas: 1
strategy:
type: Recreate
selector:
matchLabels:
app: nfs-client-provisioner
template:
metadata:
labels:
app: nfs-client-provisioner
spec:
serviceAccountName: nfs-client-provisioner
containers:
- name: nfs-client-provisioner
image: quay.io/external_storage/nfs-client-provisioner:latest
volumeMounts:
- name: nfs-client-root
mountPath: persistentvolumes #容器内挂载点
env:
- name: PROVISIONER_NAME
value: fuseim.pri/ifs
- name: NFS_SERVER
value: 192.168.0.113
- name: NFS_PATH
value: opt/nfsdata
volumes:
- name: nfs-client-root #宿主机挂载点
nfs:
server: 192.168.0.113
path: opt/nfsdata
---
apiVersion: storage.k8s.io/v1
kind: StorageClass
metadata:
name: bigdata-nfs-storage
namespace: bigdata
provisioner: fuseim.pri/ifs # or choose another name, must match deployment's env PROVISIONER_NAME'
reclaimPolicy: Retain #回收策略:Retain(保留)、 Recycle(回收)或者Delete(删除)
volumeBindingMode: Immediate #volumeBindingMode存储卷绑定策略
allowVolumeExpansion: true #pvc是否允许扩容
EOF
执行
$ kubectl apply -f bigdata-sc.yaml
$ kubectl get sc -n bigdata
$ kubectl describe sc bigdata-nfs-storage -n bigdata

3、helm添加bitnami仓库
$ helm repo add bitnami https://charts.bitnami.com/bitnami
2)部署zookeeper集群
$ helm install zookeeper bitnami/zookeeper \
--namespace bigdata \
--set replicaCount=3 --set auth.enabled=false \
--set allowAnonymousLogin=true \
--set persistence.storageClass=bigdata-nfs-storage \
--set persistence.size=1Gi

查看,一定看到所有pod都是正常运行才ok
$ kubectl get pod,pv,svc -n bigdata -o wide

验证
内部连接测试
$ export POD_NAME=$(kubectl get pods --namespace bigdata -l "app.kubernetes.io/name=zookeeper,app.kubernetes.io/instance=zookeeper,app.kubernetes.io/component=zookeeper" -o jsonpath="{.items[0].metadata.name}")
$ kubectl exec -it $POD_NAME -n bigdata -- zkCli.sh

外部连接测试
# 先删掉本地端口对应的进程,要不然就得换连接端口了
$ netstat -tnlp|grep 127.0.0.1:2181|awk '{print int($NF)}'|xargs kill -9
# 外部连接测试
$ kubectl port-forward --namespace bigdata svc/zookeeper 2181:2181 &
# 需要本机安装zk客户端
$ zkCli.sh 127.0.0.1:21
3)部署kafka集群
1、查看zookeeper集群状态
$ helm status zookeeper -n bigdata

NAME: zookeeper
LAST DEPLOYED: Sat Dec 4 13:38:16 2021
NAMESPACE: bigdata
STATUS: deployed
REVISION: 1
TEST SUITE: None
NOTES:
CHART NAME: zookeeper
CHART VERSION: 7.4.13
APP VERSION: 3.7.0
** Please be patient while the chart is being deployed **
ZooKeeper can be accessed via port 2181 on the following DNS name from within your cluster:
zookeeper.bigdata.svc.cluster.local
To connect to your ZooKeeper server run the following commands:
export POD_NAME=$(kubectl get pods --namespace bigdata -l "app.kubernetes.io/name=zookeeper,app.kubernetes.io/instance=zookeeper,app.kubernetes.io/ component=zookeeper" -o jsonpath="{.items[0].metadata.name}")
kubectl exec -it $POD_NAME -- zkCli.sh
To connect to your ZooKeeper server from outside the cluster execute the following commands:
kubectl port-forward --namespace bigdata svc/zookeeper 2181:2181 &
zkCli.sh 127.0.0.1:2181
ZooKeeper can be accessed via port 2181 on the following DNS name from within your cluster:
zookeeper.bigdata.svc.cluster.local
安装
$ helm install kafka bitnami/kafka \
--namespace bigdata \
--set zookeeper.enabled=false \
--set replicaCount=3 \
--set externalZookeeper.servers=zookeeper.bigdata.svc.cluster.local \
--set persistence.storageClass=bigdata-nfs-storage

NAME: kafka
LAST DEPLOYED: Sat Dec 4 15:37:33 2021
NAMESPACE: bigdata
STATUS: deployed
REVISION: 1
TEST SUITE: None
NOTES:
CHART NAME: kafka
CHART VERSION: 14.4.3
APP VERSION: 2.8.1
** Please be patient while the chart is being deployed **
Kafka can be accessed by consumers via port 9092 on the following DNS name from within your cluster:
kafka.bigdata.svc.cluster.local
Each Kafka broker can be accessed by producers via port 9092 on the following DNS name(s) from within your cluster:
kafka-0.kafka-headless.bigdata.svc.cluster.local:9092
kafka-1.kafka-headless.bigdata.svc.cluster.local:9092
kafka-2.kafka-headless.bigdata.svc.cluster.local:9092
To create a pod that you can use as a Kafka client run the following commands:
kubectl run kafka-client --restart='Never' --image docker.io/bitnami/kafka:2.8.1-debian-10-r57 --namespace bigdata --command -- sleep infinity
kubectl exec --tty -i kafka-client --namespace bigdata -- bash
PRODUCER:
kafka-console-producer.sh \
--broker-list kafka-0.kafka-headless.bigdata.svc.cluster.local:9092,kafka-1.kafka-headless.bigdata.svc.cluster.local:9092,kafka-2.kafka-hea dless.bigdata.svc.cluster.local:9092 \
--topic test
CONSUMER:
kafka-console-consumer.sh \
--bootstrap-server kafka.bigdata.svc.cluster.local:9092 \
--topic test \
--from-beginning
查看
$ kubectl get pod,svc -n bigdata

4)简单使用
测试,安装上面提示,先创建一个client
$ kubectl run kafka-client --restart='Always' --image docker.io/bitnami/kafka:2.8.1-debian-10-r57 --namespace bigdata --command -- sleep infinity
打开两个窗口(一个作为生产者:producer,一个作为消费者:consumer),但是两个窗口都得先登录客户端
$ kubectl exec --tty -i kafka-client --namespace bigdata -- bash
producer
$ kafka-console-producer.sh \
--broker-list kafka-0.kafka-headless.bigdata.svc.cluster.local:9092,kafka-1.kafka-headless.bigdata.svc.cluster.local:9092,kafka-2.kafka-headless.bigdata.svc.cluster.local:9092 \
--topic test
consumer
$ kafka-console-consumer.sh \
--bootstrap-server kafka.bigdata.svc.cluster.local:9092 \
--topic test \
--from-beginning
在producer端输入,consumer会实时打印

1、创建Topic(一个副本一个分区)
--create: 指定创建topic动作
--topic:指定新建topic的名称
--zookeeper: 指定kafka连接zk的连接url,该值和server.properties文件中的配置项{zookeeper.connect}一样
--config:指定当前topic上有效的参数值,参数列表参考文档为: Topic-level configuration
--partitions:指定当前创建的kafka分区数量,默认为1个
--replication-factor:指定每个分区的复制因子个数,默认1个
$ kafka-topics.sh --create --topic mytest --zookeeper zookeeper.bigdata.svc.cluster.local:2181 --partitions 1 --replication-factor 1
# 查看
$ kafka-topics.sh --describe --zookeeper zookeeper.bigdata.svc.cluster.local:2181 --topic mytest

2、删除Topic
# 先查看topic列表
$ kafka-topics.sh --list --zookeeper zookeeper.bigdata.svc.cluster.local:2181
# 删除
$ kafka-topics.sh --delete --topic mytest --zookeeper zookeeper.bigdata.svc.cluster.local:2181
# 再查看,发现topic还在
$ kafka-topics.sh --list --zookeeper zookeeper.bigdata.svc.cluster.local:2181

其实上面没删除,只是标记了(只会删除zookeeper中的元数据,消息文件须手动删除)
Note: This will have no impact if delete.topic.enable is not set to true.## 默认情况下,删除是标记删除,没有实际删除这个Topic;如果运行删除Topic,两种方式:
方式一:通过delete命令删除后,手动将本地磁盘以及zk上的相关topic的信息删除即可
方式二:配置server.properties文件,给定参数delete.topic.enable=true,重启kafka服务,此时执行delete命令表示允许进行Topic的删除
3、修改Topic信息
kafka默认的只保存7天的数据,时间一到就删除数据,当遇到磁盘过小,存放的数据量过大,可以设置缩短这个时间。
# 先创建一个topic
$ kafka-topics.sh --create --topic test001 --zookeeper zookeeper.bigdata.svc.cluster.local:2181 --partitions 1 --replication-factor 1
# 修改,设置数据过期时间(-1表示不过期)
$ kafka-topics.sh --zookeeper zookeeper.bigdata.svc.cluster.local:2181 -topic test001 --alter --config retention.ms=259200000
# 修改多字段
$ kafka-topics.sh --zookeeper zookeeper.bigdata.svc.cluster.local:2181 -topic test001 --alter --config max.message.bytes=128000 retention.ms=259200000
$ kafka-topics.sh --describe --zookeeper zookeeper.bigdata.svc.cluster.local:2181 --topic test001

4、增加topic分区数
$ kafka-topics.sh --zookeeper zookeeper.bigdata.svc.cluster.local:2181 --alter --topic test --partitions 10
$ kafka-topics.sh --describe --zookeeper zookeeper.bigdata.svc.cluster.local:2181 --topic test

5、查看Topic列表
$ kafka-topics.sh --list --zookeeper zookeeper.bigdata.svc.cluster.local:2181

6、列出所有主题中的所有用户组
$ kafka-consumer-groups.sh --bootstrap-server kafka-0.kafka-headless.bigdata.svc.cluster.local:9092 --list
7、查询消费者组详情(数据积压情况)
# 生产者
$ kafka-console-producer.sh \
--broker-list kafka-0.kafka-headless.bigdata.svc.cluster.local:9092,kafka-1.kafka-headless.bigdata.svc.cluster.local:9092,kafka-2.kafka-headless.bigdata.svc.cluster.local:9092 \
--topic test
# 消费者带group.id
$ kafka-console-consumer.sh --bootstrap-server kafka-0.kafka-headless.bigdata.svc.cluster.local:9092 --topic test --consumer-property group.id=mygroup
# 查看消费组情况
$ kafka-consumer-groups.sh --bootstrap-server kafka-0.kafka-headless.bigdata.svc.cluster.local:9092 --describe --group mygroup

消费积压情况分析
LogEndOffset:下一条将要被加入到日志的消息的位移
CurrentOffset:当前消费的位移
LAG:消息堆积量:消息中间件服务端中所留存的消息与消费掉的消息之间的差值即为消息堆积量也称之为消费滞后量
生产和消费的操作上面已经实验过了,这里就不再重复了,更多的操作,可以参考kafka官方文档




