排行
数据库百科
核心案例
行业报告
月度解读
大事记
产业图谱
中国数据库
向量数据库
时序数据库
实时数据库
搜索引擎
空间数据库
图数据库
数据仓库
大调查
2021年报告
2022年报告
年度数据库
2020年openGauss
2021年TiDB
2022年PolarDB
2023年OceanBase
首页
资讯
活动
大会
学习
课程中心
推荐优质内容、热门课程
学习路径
预设学习计划、达成学习目标
知识图谱
综合了解技术体系知识点
课程库
快速筛选、搜索相关课程
视频学习
专业视频分享技术知识
电子文档
快速搜索阅览技术文档
文档
问答
服务
智能助手小墨
关于数据库相关的问题,您都可以问我
数据库巡检平台
脚本采集百余项,在线智能分析总结
SQLRUN
在线数据库即时SQL运行平台
数据库实训平台
实操环境、开箱即用、一键连接
数据库管理服务
汇聚顶级数据库专家,具备多数据库运维能力
数据库百科
核心案例
行业报告
月度解读
大事记
产业图谱
我的订单
登录后可立即获得以下权益
免费培训课程
收藏优质文章
疑难问题解答
下载专业文档
签到免费抽奖
提升成长等级
立即登录
登录
注册
登录
注册
首页
资讯
活动
大会
课程
文档
排行
问答
我的订单
首页
专家团队
智能助手
在线工具
SQLRUN
在线数据库即时SQL运行平台
数据库在线实训平台
实操环境、开箱即用、一键连接
AWR分析
上传AWR报告,查看分析结果
SQL格式化
快速格式化绝大多数SQL语句
SQL审核
审核编写规范,提升执行效率
PLSQL解密
解密超4000字符的PL/SQL语句
OraC函数
查询Oracle C 函数的详细描述
智能助手小墨
关于数据库相关的问题,您都可以问我
精选案例
新闻资讯
云市场
登录后可立即获得以下权益
免费培训课程
收藏优质文章
疑难问题解答
下载专业文档
签到免费抽奖
提升成长等级
立即登录
登录
注册
登录
注册
首页
专家团队
智能助手
精选案例
新闻资讯
云市场
微信扫码
复制链接
新浪微博
分享数说
采集到收藏夹
分享到数说
首页
/
Bytebase VS Archery
Bytebase VS Archery
Bytebase
2023-05-30
510
产品功能定位
Archery
:以 DBA 为中心的数据库管理工具,功能侧重SQL 审核与简单的查询客户端,用户群更偏向 DBA。
Bytebase
:以 DevOps 理念打造,面向开发者与 DBA 的一站式数据库变更协作平台,同时强调管控与效率,除了面向 DBA 的管控能力外,提供了较多面向研发团队的提效功能,尤其有强大的 SQL 变更版本管理与变更发布能力,并实现了与上下游研发工具预集成。
产品形态
Archery
:提供了基于 Web 的图形化界面与 API,并集成了多种开源工具提供相关能力。
Bytebase
:提供了基于 Web 的图形化界面,同时提供 API 接口、Terraform provider、命令行等多种模式应对不同研发管理流程。
主要功能对比
变更审核
变更发布
查询与优化
实例管理
安全与管理
体验与支持
部分功能详细对比
变更流程展示
Archery
只有最简单的单库单环境变更流。
Bytebase
工单驱动的变更发布。
多环境的流水发布。
变更结果分析
Archery
不提供结果分析,只有工单的执行日志。
Bytebase
图形化查看变更历史。
清晰的可视化差异对比,同时可以查看变更后的完整表结构。
SQL 审核
Archery
只能提示违反的规范,无法提示错误所在行。
Bytebase
可以在GitLab/GitHub 提交代码时开发者进行 SQL 预审核。
执行前的实时审核。
可以提示错误所在行。
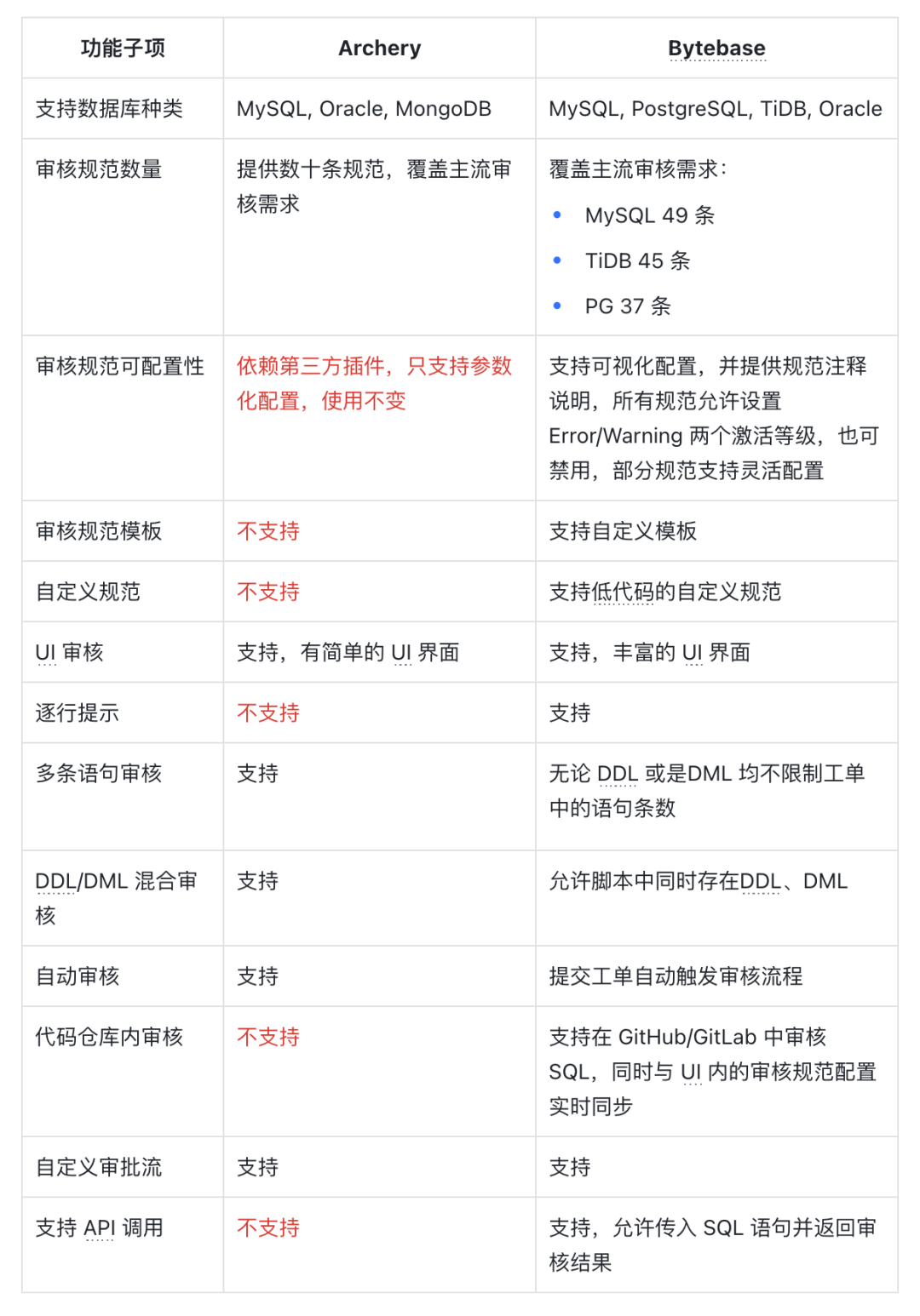
审核规范配置
Archery
只能通过参数配置文件修改。
Bytebase
可视化配置,支持多种数据库,可选择可过滤,同时可保存为模板用于不同环境不同数据库。
总结
Bytebase 和 Archery 都提供了数据库版本控制和变更的能力,但两者在产品定位,产品形态,管理功能和使用方法上等方面都有较大的差异,上文对这两个工具进行了多维度比较。
🤗
另
附上:
Bytebase VS Flyway
Bytebase VS Liquibase
Star History 月度开源精选|2023 年 4 月
Bytebase 2.1.0 - 支持通过工单审批管控查询和导出权限
数据库 Schema 变更工具进化史
如何使用 Bytebase 快速实现 SQL 自动化
数据库
bytebase
文章转载自
Bytebase
,如果涉嫌侵权,请发送邮件至:contact@modb.pro进行举报,并提供相关证据,一经查实,墨天轮将立刻删除相关内容。
评论
领墨值
有奖问卷
意见反馈
客服小墨