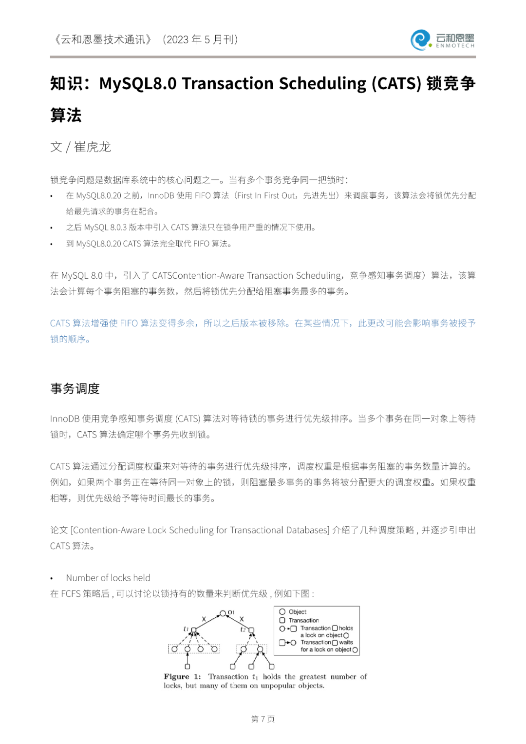
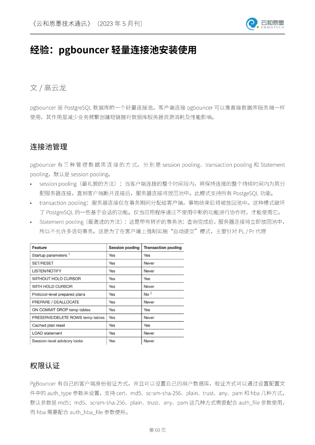
为了及时分享行业案例、通知共性问题、达成共享和提前预防,我们整理和编辑了《云和恩墨技术通讯》,通过对过去一段时间的知识回顾、故障归纳,以期提供有价值的信息供大家参考。同时,我们也希望能够将热点事件、新的产品特性及其他有价值的信息聚集起来,为您提供具有前瞻性的支持信息,保持对于当前最新的数据库新闻和事件的了解,其中包括重要数据库产品发布、警报、更新、新版本、补丁等。
以下是期刊的部分截图,供大家参考,如果觉得还不错,除了查看原文档以外,记得点赞和转发,让更多和您一样热爱数据库技术的朋友看到!











点击“阅读原文”,查看本期完整内容。关注本公众号,回复关键词“技术通讯”,阅览往期更多干货。
最后修改时间:2023-06-01 13:58:42
文章转载自云和恩墨,如果涉嫌侵权,请发送邮件至:contact@modb.pro进行举报,并提供相关证据,一经查实,墨天轮将立刻删除相关内容。




