2019-20-1学期《最新数据库管理系统》期末作业展示。
作者:卜晨、沈紫娟、汪宗华、聂涛(电商17级)
点评:系统实现了根据车队出发地与目的地信息划分起始区域和目的区域,再根据上车时间与距离和人数等多重因素进行匹配最合适的拼车订单。
城际拼车管理系统的数据库开发是基于SQL Server 2017开发的。系统的主要需求是完成对用户拼车的相关管理。系统主要面向的对象是广大的频繁来往于各城市之间的人群。
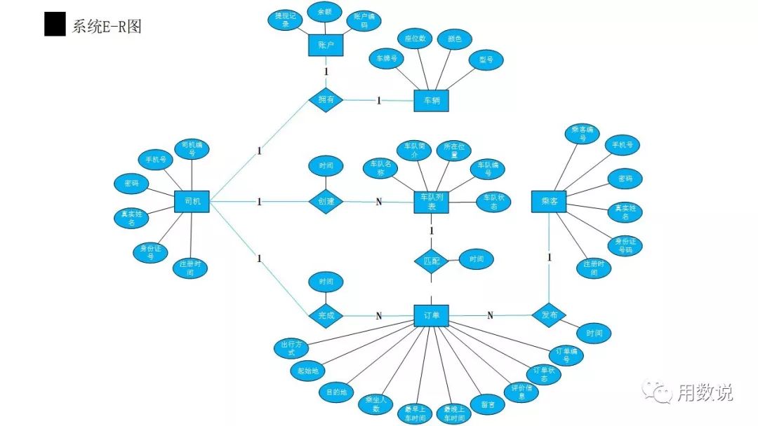
乘客注册:输入个人手机号、验证码、密码、真实姓名和身份证号码进行注册。
乘客登录:在登录界面输入手机号、密码、验证码,信息验证成功后进入系统。
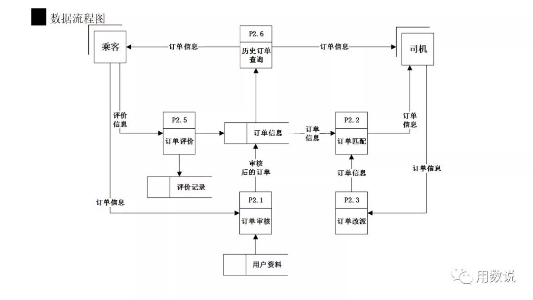
乘客发布出行订单:包括出行方式、出发点、目的地、乘坐人数、最早上车时间、最晚上车时间和留言。
评价:出行完成后,乘客可以对司机进行评价。
乘客可以查询历史订单信息。
司机注册:输入个人手机号、验证码、密码、真实姓名、身份证号码、车牌号、车辆型号和车身颜色进行注册
司机登录:在登录界面输入手机号、密码、验证码,信息验证成功后进入系统。
司机可以创建出行车队供系统进行匹配
改派订单:司机可以将无法完成的订单进行改派,收取10%的手续费(每天只有一次机会)
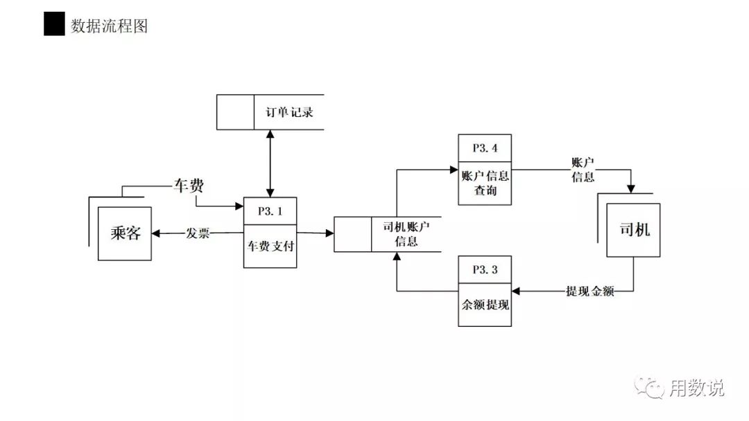
司机可以查询自己的账户余额和对余额进行提现。
司机可以查询自己完成的历史订单

























































《最新数据库管理》主要介绍当前流行的数据库管理系统,使学生全面了解最新数据库管理系统的基本内容、基本原理,包括数据库管理系统的最新发展。
通过对数据库系统结构、数据模型、关系数据库、关系规范化设计理论、数据库设计、SQL Server基础、T-SQL语言基础、数据库和表的基本知识和操作、数据库的查询操作、索引与视图的概念和操作、存储过程和触发器以及游标的使用、事务与并发控制、数据库的备份与还原等内容的讲解,使学生掌握数据库系统的基本原理、方法和应用技术,能有效使用现有的数据库管理系统和软件开发工具,掌握数据库结构的设计和数据库应用系统的开发方法。培养学生分析、解决实际问题以及进行数据库应用系统开发的能力。
重点:数据库的分析和设计、结构化查询语言
难点:触发器、存储过程(含算法)
教学方法:基于项目的教学方法(问题导向、任务驱动、理论支撑、实际分析和设计、实现落地);先实现再完美,敏捷式开发理念;方法论 is important!




