鑷姤瀹堕棬锛氫笁鍝ャ�佷釜浜虹綉绔欚煈�j3code.cn
瀵癸紝娌¢敊锛屽張瓒佺潃鍛ㄦ湯涓ゅぉ + 鍑犱釜宸ヤ綔鏃ユ櫄涓婄啲澶滃紑鍙戜簡涓敮浠橀」鐩嚭鏉ワ紝璧炶祻骞冲彴銆�
鎴戝杩欎釜椤圭洰鐨勫畾浣嶉潪甯哥畝鍗曪紝灏辨槸涓�涓拱鍗栧钩鍙般�傚钩鍙板唴瀹圭敱鎴戞潵鍙戝竷锛屽厤璐瑰唴瀹瑰ぇ瀹跺彧闇�娉ㄥ唽鍗冲彲瑙傜湅锛屽闇�浠樿垂鍒欐敮浠樼浉鍏宠垂鐢ㄦ柟鍙煡鐪嬨��
涓嬮潰鏄」鐩繍琛岄椤�
涓嬮潰鏄」鐩櫥褰曟敞鍐岄〉
涓嬮潰鏄晢鍝佹敮浠橀〉闈�
铏界劧椤圭洰鏁翠綋瑙勬ā杈冨皬浣嗕篃绠楁槸浜旇剰淇卞叏锛屾湁璁よ瘉鐩稿叧銆佹湁鏀粯鐩稿叧銆佷篃鏈夊垎甯冨紡闂鐩稿叧銆傚浜庢病鏈夊仛杩囦釜浜洪」鐩壒鍒槸娌″仛杩囨敮浠橀」鐩殑灏忎紮浼存潵璇达紝鐢ㄦ潵缁冩墜鎴栬�呭啓鍦ㄧ畝鍘嗕笂閮芥槸鏈皾涓嶅彲鐨勩��
閭d笅闈㈡垜鏉ュ叿浣撻」鐩腑鍑犱釜閲嶈鐨勪笟鍔$偣銆�
1銆佺綉鍏宠璇�
浠ュ墠鎴戜滑寮�鍙戦」鐩杩涜璁よ瘉鍩烘湰閮芥槸閫氳繃鍦ㄦ湇鍔′腑鍐欎釜鎷︽埅鍣紝鐒跺悗閰嶇疆鎷︽埅鍣ㄦ嫤鎴墍鏈夌殑璇锋眰锛屾渶缁堥�氳繃鎷︽埅鍣ㄧ殑閫昏緫杩涜璁よ瘉銆傝繖涓柟娉曚笉鏄笉鍙互锛屼絾鎴戣寰椾笉濂斤紝濡傛灉鎴戜滑椤圭洰涓湁涓変釜寰湇鍔′互涓婏紝閭d箞杩欎釜鎷︽埅鍣ㄧ殑璁よ瘉閫昏緫灏变細瀛樺湪浜庢瘡涓井鏈嶅姟涓紝杩欐槸鎴戣涓虹殑涓嶅ソ鐨勭偣銆�
閭f垜鏄�庝箞鍋氱殑鍛紒
瀵癸紝鍦ㄧ綉鍏虫湇鍔¢噷鍋氳璇佸姩浣溿�傚皢璁よ瘉鍔ㄤ綔杩佺Щ锛屽洜涓烘垜鐨勪釜浜洪」鐩槸閫氳繃缃戝叧杩涜璇锋眰杞彂锛屾墍浠ワ紝鎵�鏈夌殑璇锋眰閮戒細鍏堣繘鍏ョ綉鍏筹紝鍐嶈繘鍏ュ悇涓叿浣撶殑涓氬姟鏈嶅姟锛岄偅闂灏卞ソ鍔炰簡銆傛垜鐩存帴閫氳繃瀹炵幇缃戝叧鐨� GlobalFilter 鎺ュ彛鎷︽埅鎵�鏈夌殑璇锋眰锛岄�氳繃瀹炵幇璇ユ帴鍙h繘琛岃璇侀�昏緫澶勭悊锛屽畬鎴愭湰骞冲彴鐨勮璇併�佺画绾︺�侀檺娴佺瓑鍔熻兘銆�
涓嬮潰鏉ョ湅鐪嬭姹傛祦绋嬪浘
2銆佹敮浠橀�昏緫
鏀粯鍔熻兘鍙互璇存槸鏈」鐩殑閲嶄腑涔嬮噸锛岄渶瑕佹湁闈炲父寮虹殑鍋ュ.鎬�銆傚洜涓烘垜鏄竴浣嶄釜浜哄紑鍙戣�咃紝鎵�浠ヤ笉鑳藉鎺ラ渶瑕佹湁钀ヤ笟鎵х収鐨勬敮浠樺姛鑳斤紝鏈�缁堟垜閫夋嫨浜嗘敮浠樺疂鐨�褰撻潰浠�杩欎竴涓姛鑳姐��
褰撻潰浠樼殑濂藉寰堝锛岀涓�瀹冧笉闇�瑕佽惀涓氭墽鐓э紝绗簩瀵规帴涔熼潪甯哥畝鍗曡�屼笖鏈夋敮浠樺疂灏佽鐨凷DK锛屾墍浠ユ湰浜哄啀瀵规帴鐨勮繃绋嬩腑娌℃湁璐瑰灏戝姏姘斿氨鎶婃帴鍙f墦閫氫簡銆�
涓昏灏辨槸瀵规帴浜嗗綋闈粯鐨勪笁涓帴鍙o細
- 鑾峰彇鏀粯浜岀淮鐮佹帴鍙�
- 鏀粯鎴愬姛鐨勫洖璋冩帴鍙�
- 璁㈠崟鐘舵�佸洖鏌ユ帴鍙�
褰撶劧锛岃繖涓変釜鎺ュ彛鐨勪唬鐮侀噺涔熸槸寰堝ぇ鐨勶紝鎵�浠ユ湰浜轰负浜嗛�氱敤灏卞張瀵逛粬鍋氫簡涓�灞傚皝瑁咃紝浣垮緱椤圭洰璋冪敤鏀粯鍔熻兘灏辨洿鍔犵畝鍗曚簡銆傚涓嬪氨鍙互瀹屾垚涓�涓敮浠樺姛鑳界殑瀹屾暣閫昏緫锛�
鏄笉鏄緢绠�鍗曪紝濡傛灉闇�瑕佷唬鐮佺殑鍙互鐪嬫枃绔犳湯灏惧摝锛�
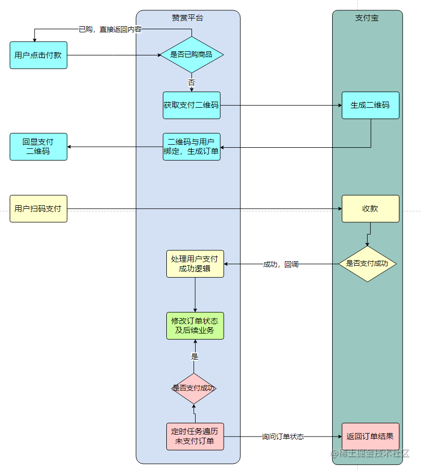
涓嬮潰鎴戞潵浠嬬粛涓�涓嬫湰椤圭洰涓粯璐瑰唴瀹圭殑鏁翠釜涓氬姟娴佺▼銆�
1銆佺敤鎴疯幏鍙栦粯璐瑰晢鍝佽鎯�
2銆佺偣鍑绘煡鐪嬪唴瀹癸紝杩欓噷灏辨湁涓ょ缁撴灉浜�
- 绗竴绉嶇粨鏋滐細鍟嗗搧宸叉敮浠橈紝鐩存帴鏄剧ず鍐呭缁欑敤鎴疯鐪�
- 绗簩绉嶇粨鏋滐細鍟嗗搧鏈敮浠橈紝鎻愮ず鐢ㄦ埛浠樻鏌ョ湅
3銆佸綋鏄剧ず绗簩绉嶇粨鏋滄椂锛屽鏋滅敤鎴风偣鍑讳粯娆撅紝鍒欒繘鍏ュ悗缁祦绋�
4銆佹湇鍔″櫒璇锋眰鏀粯瀹濈涓夋柟锛岃幏鍙栧搴旈噾棰濈殑鏀粯浜岀淮鐮侊紝骞跺皢杩斿洖鐨勪簩缁寸爜鍜岀敤鎴风粦瀹氱敓鎴愪竴涓湭鏀粯鐨勮鍗曪紝鏈�缁堝皢杩欎釜寰呮敮浠樹簩缁寸爜杩斿洖缁欓〉闈�
5銆侀〉闈㈡樉绀轰簩缁寸爜涔嬪悗锛岀敤鎴峰氨闇�瑕佽繘琛屾壂鐮佷粯娆撅紙鎵撳紑鏀粯瀹滱PP鎵爜浠樻锛�
6銆佺敤鎴蜂粯娆炬垚鍔熶箣鍚庯紝鏀粯瀹濈涓夋柟浼氳嚜鍔ㄥ洖璋冪鍥涙鎴戠粰鏀粯瀹濈殑鍥炶皟鍦板潃銆傚洖璋冩帴鍙g殑閫昏緫灏辨槸灏嗚鍗曠姸鎬佹敼涓哄凡鏀粯骞跺仛涓�浜涘悗缁殑娴佺▼鎿嶄綔銆�
7銆佷负浜嗛槻姝㈠洖璋冩帴鍙e嚭闂锛岃繕鍐欎簡涓�涓畾鏃朵换鍔★紝瀹氭椂鍥炴煡璁㈠崟琛ㄤ腑鏈敮浠樿鍗曠殑鐘舵�侊紝寰幆璇锋眰鏀粯瀹濊闂敮浠樻敮浠樻垚鍔熷苟鎵ц鏀粯鎴愬姛鐨勭浉搴斿洖璋冮�昏緫銆�
鏀粯涓氬姟娴佺▼鍥�
3銆佹墜鍐欏垎甯冨紡閿�
鐩镐俊鍒嗗竷寮忛攣澶у閮戒笉闄岀敓锛屾棤闈炲氨鏄悜涓棿浠朵腑鏀惧叆涓�涓爣蹇楅噺锛屽瓨鍦ㄥ嵆琛ㄧず宸查攣锛屽弽涔嬪垯鏈攣鎵ц鐩稿叧閫昏緫銆�
璇撮兘浼氳锛屼絾瑕佺湡姝h嚜宸辨墜鍐欒�屼笖鍋氬埌楂樺彲鐢ㄧ‘鏄竴涓潪甯稿洶闅剧殑闂銆傚叾涓潪甯稿叧閿殑涓�鐐瑰氨鏄浣�瑙i攣锛屽浣曞仛鍒颁笟鍔℃墽琛屽畬鎴愮櫨鍒嗕箣鐧捐В閿侊紝閭f垜鍐嶉」鐩腑鏄浣曡�冭檻鐨勫憿锛�
鎴戝厛鏉ョ畝鍗曠殑璇翠竴涓嬫�濊矾锛�
1銆佸畾涔変竴涓垎甯冨紡閿佹敞瑙o紝鐢ㄦ潵鏍囨敞閭d簺鏂规硶闇�瑕佸垎甯冨紡閿佸姞鎸�
2銆佸畾涔変竴涓垏闈紝閫昏緫灏辨槸缁欏姞涓婁簡鍒嗗竷寮忔敞瑙g殑鏂规硶杩涜澧炲己
3銆佸寮虹殑閫昏緫涓猴細鍔犻攣銆佺敓鎴愮画绾︿换鍔°�佹墽琛屼笟鍔¢�昏緫銆佽В閿�
4銆佸彟璧蜂竴涓欢杩熺嚎绋嬫睜锛屾瘡闅斾竴瀹氭椂闂撮亶鍘嗕竴娆$画绾︿换鍔¢泦鍚堬紝鍒ゆ柇浠诲姟鏄惁闇�瑕佽繘琛岀画绾︼紙杩欎釜閫昏緫鍒ゆ柇寰堝濡傦細缁害娆℃暟杩囧銆佷笟鍔″凡鎵ц瀹屾瘯銆佹槸鍚﹂渶瑕佺画绾︾瓑绛夛級
鍏蜂綋涓氬姟娴佺▼濡傚浘锛堟垜鐢荤殑姣旇緝澶氾級
褰撶劧锛屼负浜嗘柟渚夸綘浠悊瑙o紝鎴戣繕鍑轰簡鐩稿叧瑙嗛锛屽湴鍧�锛�
浠ヤ笂锛屽氨鏄禐璧忓钩鍙伴」鐩腑涓変釜姣旇緝澶х殑浜偣锛屼笉璁烘槸鍐欏湪绠�鍘嗕笂杩樻槸褰撲綔涓汉椤圭洰閮芥槸涓�涓潪甯镐笉閿欑殑閫夋嫨锛岄偅鎴戜篃鎶婅繖涓」鐩惌寤鸿捣鏉ヤ簡锛屽湴鍧�濡備笅锛�
闇�瑕侀」鐩唬鐮� + 瑙嗛 + 璇︾粏鏂囨。鐨勶紝鎴戦兘鏀惧湪杩欎釜骞冲彴涓婁簡锛岃嚜鍙栧嵆鍙��
鎴戞槸J3code锛堜笁鍝ワ級锛屽挶浠笅鍥炶銆�




