

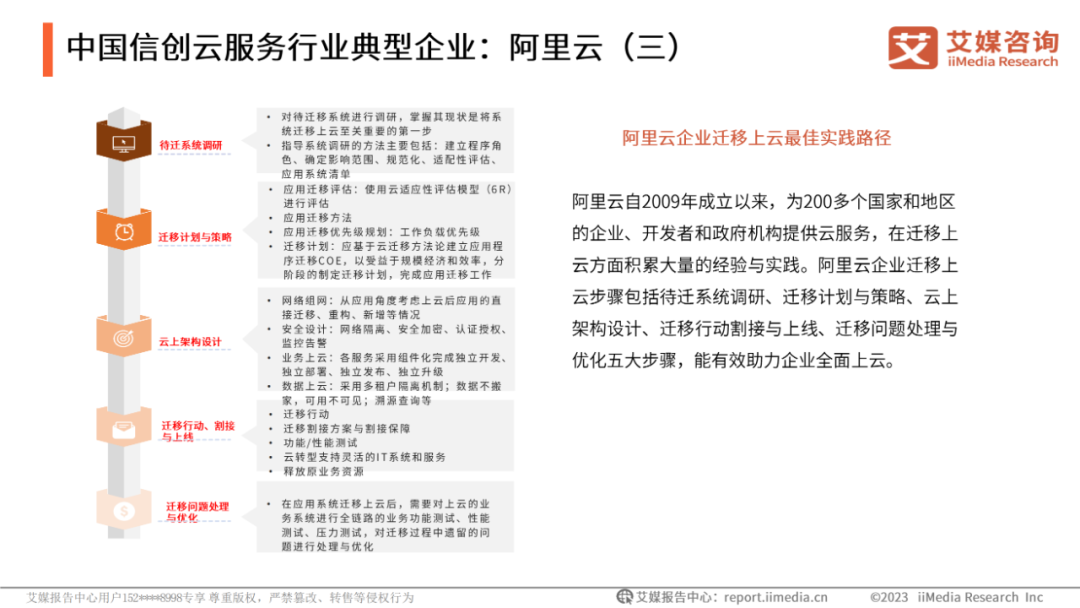
信创,即信息技术应用创新产业,是数据安全、网络安全的基础,也是新基建的重要组成部分。信创产业是一条规模庞大、体系完整的产业链,是数字经济的重要抓手之一。信创产业涉及基础硬件(芯片、服务器、整机、外设设备、存储器)、基础软件(云服务、操作系统、中间件、数据库)、应用软件(办公软件、财务软件、电子签名软件、客户管理软件、工业软件)、信息安全软件(查毒软件、防火墙、入侵检测系统、入侵防御系统、安全备份系统)四大领域。

信创关系网络安全和国家安全,一直以来受到国家大力支持和推动,经历了预研、发展、试点、应用各发展阶段。目前,信创在党政和金融领域渗透较高,已步入应用阶段。数据显示,2023年中国数字经济规模将达56.1万亿元,随着中国数字经济规模不断扩大,各领域对信息技术软硬件的依赖程度不断加深,为信创行业提供良好的经济基础。在国家发展信创的战略背景下,国产化软硬件的替代潮为信创行业带来发展契机,2025年中国数字经济规模有望达70.8万亿元。本文来自艾媒咨询“艾媒咨询:2023年中国信创产业发展白皮书”,主要采用市场调查、行业深度访谈、桌面研究等方法,并使用艾媒咨询旗下各大数据计算系统和相关计算模型。对部分相关的公开信息进行筛选,通过对行业专家、相关企业与网民进行深度访谈,了解相关行业主要情况,获得相应需要的数据。












































































1、ChatGLM:从千亿到开源的一点思考(2023)
2、从千亿模型到ChatGPT的一点思考(2023)算力铸就大模型:超算、智算及数据中心行业报告(2023)
《2023年高性能计算研讨合集(上)》
《2023年高性能计算研讨合集(下)》
《AI基础知识深度专题详解合集》
或者获取全店资料打包,后续免费获取全店所有新增和更新。
全店铺技术资料打包(全)

转载申明:转载本号文章请注明作者和来源,本号发布文章若存在版权等问题,请留言联系处理,谢谢。
推荐阅读
全店内容持续更新,现下单“架构师技术全店资料打包汇总(全)”,后续可享全店内容更新“免费”赠阅,价格仅收198元(原总价350元)。
温馨提示:
扫描二维码关注公众号,点击阅读原文链接获取“IT技术全店资料打包汇总(全)”电子书资料详情。

