

(内容来源:中信证券)GPGPU的核心壁垒是高精度浮点计算及CUDA生态。从高精度浮点计算能力来看,国内GPU产品与国外产品的计算性能仍或有一代以上差距;在软件和生态层面与英伟达CUDA生态的差距则更为明显。
AI计算GPU领域,国内壁仞科技发布的BR100产品在FP32单精度计算性能上实现超越NVIDIA A100芯片,但是不支持FP64双精度计算;天数智芯推出的天垓100的FP32单精度计算性能实现超越A100芯片,但是在INT8整数计算性能方面却低于A100;海光推出的DCU实现了FP64双精度浮点计算,但是其性能为A100的60%左右,大概相当于其4年前水平。因此,从高精度浮点计算能力来看,国内GPU产品与国外产品的计算性能仍或有一代以上差距。
但是,GPU不仅在硬件上需要提升算力,软件层面对于GPU的应用和生态布局尤其重要,英伟达凭借CUDA构建生态壁垒占领全球GPU市场90%的份额。目前国内企业多采用开源的OpenCL进行自主生态建设,但这需要大量的时间进行布局;
对比AMD从2013年开始建设GPU生态,近10年时间后用于通用计算的ROCm开放式软件平台才逐步有影响力,且还是在兼容CUDA的基础上。因此我们认为国内厂商在软件和生态层面与英伟达CUDA生态的差距较计算性能更为明显。
虽然目前国内产品的计算性能和软件生态实力与国际厂商还有差距,但是,国内厂商依然在奋起直追,努力实现GPGPU的国产化突破。
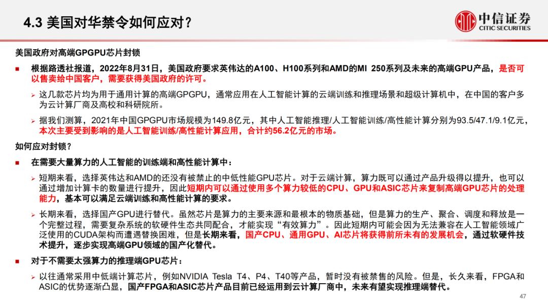
长久来看,美国对中国高端GPU的禁售令反而给国产GPGPU和AI芯片厂商带来快速发展的机会。
短期来看,我们认为对高端通用计算GPU的禁令可能会影响英伟达和AMD的GPU产品在中国的销售,中国AI计算、超级计算和云计算产业进步受到一定的阻碍。可使用英伟达和AMD还没有被禁止的及国产厂商的中高计算性能CPU、GPU、ASIC芯片等替代。
长期来看,国产CPU、GPU、AI芯片厂商受益于庞大的国内市场,叠加国内信创市场带来国产化需求增量,我们预期国内AI芯片的国产化比例将显著提升,借此机会进行产品升级,逐渐达到国际先进水平,突破封锁。
对于国内厂商,建议重点关注实现自主创新,打造自主生态体系,国内企业:
1)芯片:龙芯中科(国内PC CPU龙头,自主研发GPGPU产品)、海光信息(国内服务器CPU龙头,推出深度计算处理器DCU)、景嘉微(国内图形渲染GPU龙头)、寒武纪(国内ASIC芯片龙头)、澜起科技(国内服务器内存接口芯片龙头);
2)PCB:胜宏科技、兴森科技、沪电股份;
3)先进封装:通富微电、甬矽电子、长电科技、长川科技等。
海外企业:英伟达(全球GPU龙头)、AMD(全球CPU/GPU领先厂商)、英特尔(全球CPU龙头)、美光(全球存储芯片龙头)。
下载链接:


































































或者获取全店资料打包,后续免费获取全店所有新增和更新。

转载申明:转载本号文章请注明作者和来源,本号发布文章若存在版权等问题,请留言联系处理,谢谢。
更多架构相关技术知识总结请参考“架构师全店铺技术资料打包”相关电子书(37本技术资料打包汇总详情可通过“阅读原文”获取)。
全店内容持续更新,现下单“架构师技术全店资料打包汇总(全)”,后续可享全店内容更新“免费”赠阅,价格仅收198元(原总价350元)。
温馨提示:
扫描二维码关注公众号,点击阅读原文链接获取“IT技术全店资料打包汇总(全)”电子书资料详情。






