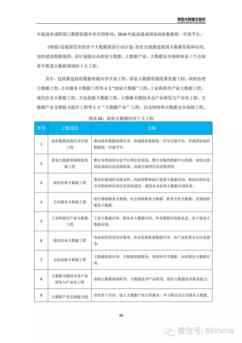
5月26日 ,由数博会组委会主办、贵阳大数据交易所承办的“2016中国(贵阳)大数据交易高峰论坛”在贵阳生态会议中心召开。会上,贵阳大数据交易所正式发布《2016年中国大数据交易产业白皮书》,聚焦大数据产业宏观环境及产业结构,深入分析市场规模、竞争格局,从15个行业入手,解读行业大数据应用及交易现状,多维度展望大数据产业发展趋势。
2016金融大数据掘金之旅分享会*北京站以及全球金融CIO智库成立仪式将于2016.6.18日隆重举行, 报名请点击“阅读原文”



























































































































































































































































































文章转载自168大数据CDO研习社,如果涉嫌侵权,请发送邮件至:contact@modb.pro进行举报,并提供相关证据,一经查实,墨天轮将立刻删除相关内容。




