
听说,这里有最具价值的大数据案例、
大数据实践经验、大数据创新思维,
更有你想融入的大数据高端人脉圈!
据说,国内近6成大数据精英都在这!
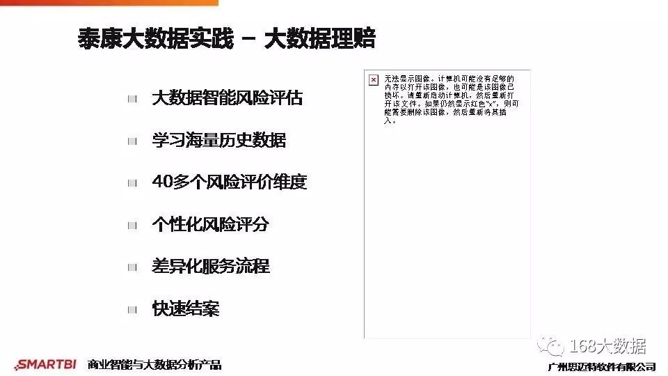
本文是泰康人寿大数据总经理周雄志在SmartBI大数据分析技术峰会上的分享,主题是《保险大数据分析应用实践分享》。据介绍,泰康人寿的数据仓库始建于2004年,在保险业界属于较为超前的应用实践。周总详细的分享了泰康人寿保险大数据分析应用实践历程。本次峰会由国内知名的大数据技术社区与产业服务平台168大数据协办,以下内容未经允许,请勿转载。

以下是PPT内容:








关注公众号,回复“170621”获得完整PPT
免责声明:内容来自原创/投稿/公开渠道,纯属作者个人观点,仅供交流学习。转载稿件版权归原作者或机构所有,如有侵权,请联系删除。投稿、合作请联系:link@bi168.cn
168大数据
168大数据 www.bi168.cn 是国内更具影响力的数据科学社区媒体与产业创新赋能平台,专注大数据、人工智能、商业智能、数据分析、云计算等数据科学领域的深度交流、知识分享、职场社交和职业发展,以大数据驱动创业创新和助力传统产业转型升级为使命,致力于为大数据产业的从业者、传统企业、厂商、服务商提供最具价值的资讯、服务、连接与产业研究。平台聚集了国内外近十万数据领域的大数据企业创始人、首席信息官、首席技术官、首席数据官、数据架构师、数据科学家、人工智能专家、商业智能专家等精英,共同致力于大数据技术、大数据价值、大数据思维的传播、交流与分享。

文章转载自168大数据CDO研习社,如果涉嫌侵权,请发送邮件至:contact@modb.pro进行举报,并提供相关证据,一经查实,墨天轮将立刻删除相关内容。




